Fig. 4
From: Cooperation of cancer drivers with regulatory germline variants shapes clinical outcomes

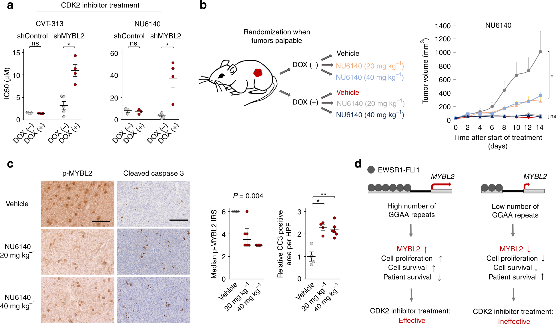
High MYBL2 expression levels sensitize EwS cells toward treatment with CDK2 inhibitors in vitro and in vivo. a Analysis of IC50 of CDK2 inhibitors CVT-313 and NU6140 in A673 cells containing either DOX-inducible specific shMYBL2 or non-targeting shControl constructs. Horizontal bars represent means, and whiskers represent the SEM, n ≥ 3 biologically independent experiments; P values determined via two-tailed Mann–Whitney test. b Left: Schematic of the experimental setting of CDK2 inhibitor treatment (NU6140) in vivo. NSG mice were xenografted with A673 cells containing a DOX-inducible shMYBL2 construct, treated with/without DOX and either vehicle or NU6140 in a dose of 20 mg kg−1 or 40 mg kg−1. Mice were randomized to the treatment groups when tumors were palpable. Right: For each condition the mean tumor volume and SEM of 4–6 mice over the time of treatment are shown; P values determined via two-tailed Mann–Whitney test. c Left: Representative IHC micrographs of p-MYBL2 and cleaved caspase 3 (CC3) staining of A673/TR/shMYBL2 xenografts (DOX (–)) treated with either vehicle or NU6140. Scale bar is 100 µm. Right: Quantification of positivity for p-MYBL2 and CC3, respectively. Horizontal bars represent medians or means, and whiskers interquartile ranges or SEM for p-MYBL2 or CC3, respectively, n≥4 samples per condition; P values determined via Kruskal–Wallis test (p-MYBL2) or two-tailed Mann–Whitney test (CC3). d Model of EWSR1-FLI1-dependent regulation of MYBL2 via the MYBL2-associated GGAA-microsatellite in EwS. Not significant, ns; ***P < 0.001, **P < 0.01, *P < 0.05. Source data are provided as a Source Data file