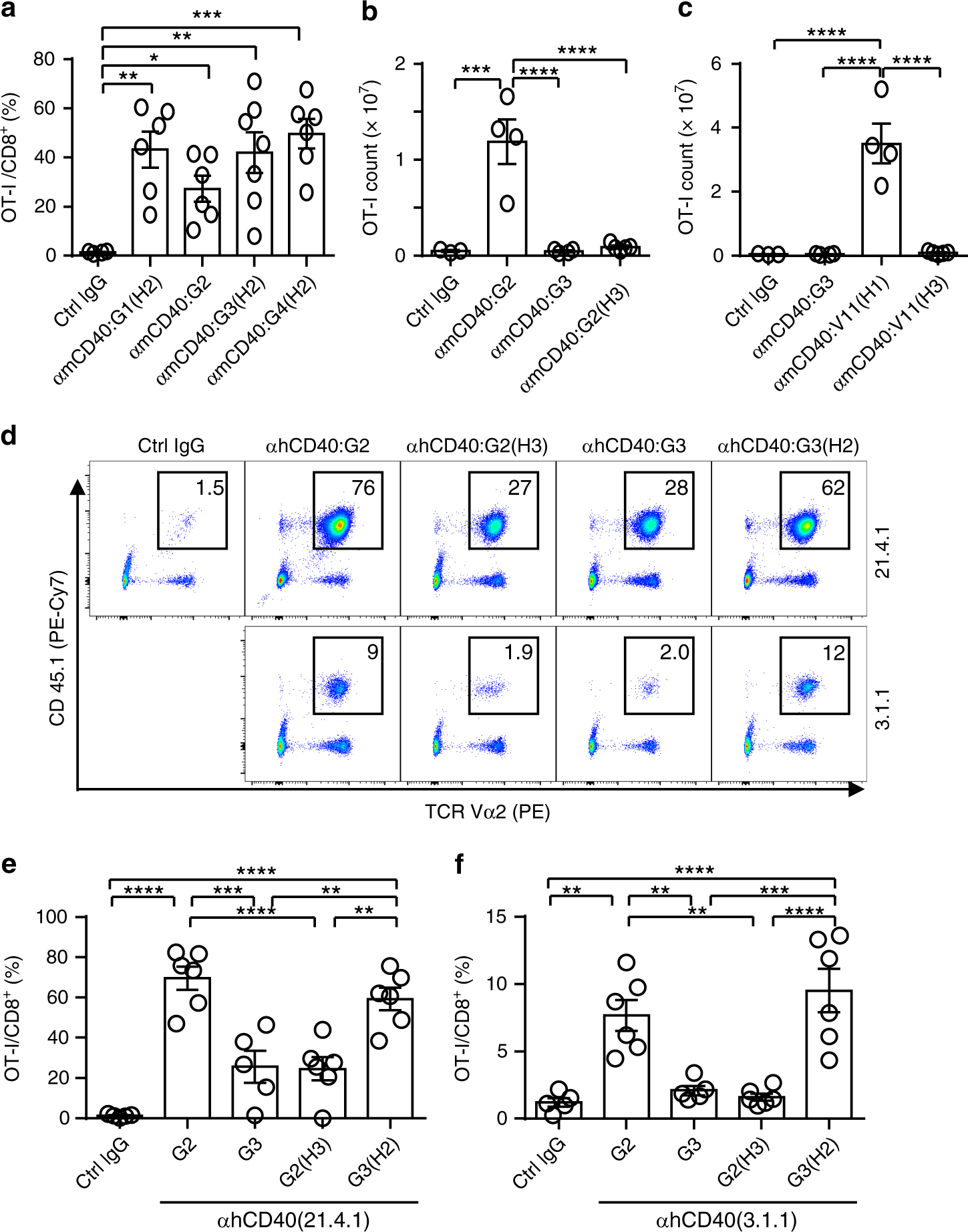
Fig. 2

CH1-hinge basis of agonistically inactive IgG3 and superior IgG2. a–c Quantification of OT-I cells as the percentage of OT-I cells among CD8+ T cells (a) or cell count (b, c) in FcγR-humanized mice treated and analyzed as in Fig. 1a together with indicated control or anti-mCD40 antibodies (a 3.16 μg per mouse; b, c 10 μg per mouse). Numbers of mice: a six mice for Ctrl IgG, six to seven mice per group for others; b, c three mice for Ctrl IgG, four to five mice per group for others. d–f Representative FACS profile (d) and quantification (e, f) showing the percentage of OT-I cells (CD45.1+TCRVα2+) among CD8+ T cells in human CD40/FcγR-transgenic mice treated and analyzed as in Fig. 1a together with control or anti-human CD40 antibodies of indicated clones (Clones 21.4.1 and 3.1.1 have been described in Patent No.:US 7,338,660; Clone 21.4.1 in the IgG2 form is also known as CP-870,893) and constant domains (30 μg per mouse). Numbers of mice: d–f five to six mice per group. Each symbol represents an individual mouse. Bars represent the mean ± SEM. *p ≤ 0.05, **p ≤ 0.01, ***p ≤ 0.001, ****p ≤ 0.0001; one-way ANOVA with Holm–Sidak’s post hoc. Source data (a–c, e, f) are provided as a Source Data file. A representative of two independent experiments is shown