Fig. 5

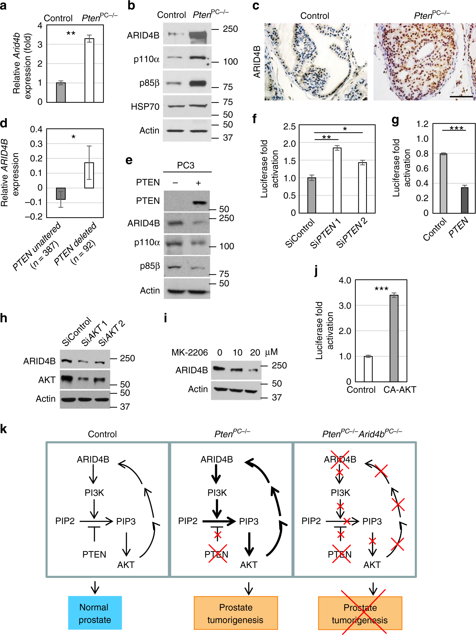
PTEN deficiency increases expression of ARID4B via an AKT-ARID4B feedback loop. a Levels of Arid4b mRNA in anterior prostate from 3-month-old control and PtenPC−/− mice were measured by qRT-PCR analysis. b, c Levels of ARID4B, p110α, p85β, HSP70, and actin in control and PtenPC−/− anterior prostate at 3 months of age were determined by western blot analysis (b) or immunohistochemical staining (c). Scale bar, 50 μm. d Relative ARID4B expression levels in human prostate cancers with unaltered or deleted PTEN from the TCGA dataset (provisional). Data are means ± SEM. e Levels of PTEN, ARID4B, p110α, p85β, and actin in PC3 cells with or without PTEN re-expression were determined by western blot analysis. f, g Luciferase reporter assays using the ARID4B promoter-driven luciferase reporter were performed in DU145 cells with or without knockdown of PTEN by two different short interfering RNAs SiPTEN 1 or SiPTEN 2 (f), and in HeLa cells with or without PTEN overexpression (g). h, i Western blot analyses determined the levels of ARID4B and AKT in PC3 cells with or without knockdown of AKT by short interfering RNAs SiAKT 1 or SiAKT 2 (h), or in PC3 cells untreated or treated with an AKT inhibitor MK-2206 (i). j Luciferase reporter assay using the ARID4B promoter-driven luciferase reporter was performed in HeLa cells with or without overexpression of CA-AKT (constitutively active AKT). Data are means ± SEM from three experiments performed in triplicate (a, f, g, j). *P < 0.05; **P < 0.01; ***P < 0.001; Statistical analysis: t test (a, d, f, g, j). k Genetically engineered mouse models demonstrate that ARID4B is a key factor in the PTEN/PI3K pathway to promote tumorigenesis in prostate with PTEN deficiency. In normal prostate (left), PTEN opposes the PI3K/AKT signaling pathway and constrains prostate tumorigenesis. In PtenPC−/− mice (middle), PTEN ablation results in activation of the PI3K/AKT pathway and the AKT-ARID4B positive feedback loop, leading to prostate tumorigenesis. In PtenPC−/−Arid4BPC−/− mice (right), knockout of ARID4B suppresses PI3K expression to compromise activation of the PI3K/AKT pathway, thus preventing prostate tumorigenesis elicited by PTEN deficiency