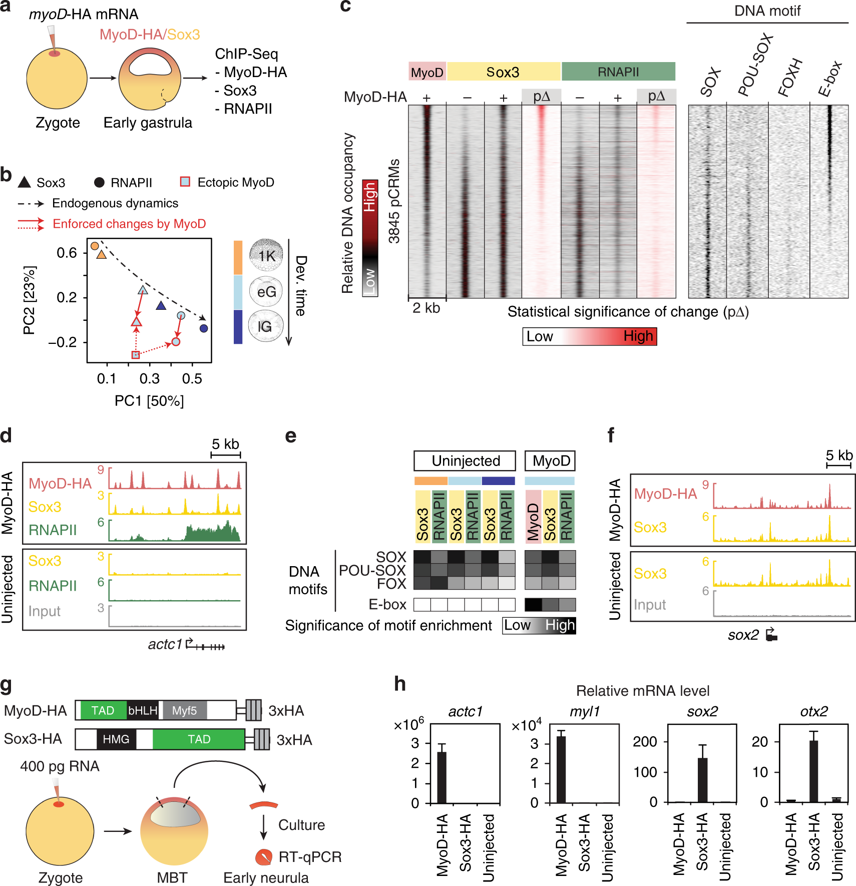
Fig. 4

Ectopic expression of the muscle determinant MyoD reveals the effect of co-expressed TFs on chromatin engagement and gene expression. a Experimental design: Ectopic expression of the MyoD-HA mRNA construct injected into the animal hemisphere followed by the genome-wide chromatin profiling (ChIP-Seq; n = 2 biologically independent samples) of MyoD-HA, Sox3 and RNAPII in early gastrula embryos. b Biplot of principal component (PC) 1 (accounting for 50% variance) and 2 (23% variance) shows the relationship of Sox3 (triangle), RNAPII (circle) and MyoD-HA (square) binding levels across MyoD+ and/or Sox3+ pCRMs. Arrows show the normal temporal dynamics of Sox3 and RNAPII binding (black dash-dotted line) and the MyoD-enforced (red dotted line) changes to them (red solid line) at early gastrula stage. Fill colour of symbols represents the developmental stage as indicated, while line colours refer to whether MyoD-HA was expressed (red) or not (black). Abbreviations used for the developmental timeline: 1 K, 1024-cell stage; eG and lG, early and late gastrula stage. c Heat map of the DNA occupancies of 3845 pCRMs and enriched DNA motifs sorted by the significance of MyoD-HA-enforced changes (p∆) to Sox3 binding levels. d, f Snapshot of chromatin co-recruitment to the super-enhancers of canonical MyoD and Sox3 target genes actc1 (d) and sox2 (f), respectively. e Heat map shows the significance of DNA motif enrichments (y-axis) at 10,000 pCRMs most frequently occupied by the indicated proteins in uninjected and MyoD-HA injected embryos (x-axis). g Experimental design: Animal cap assay to quantify MyoD- or Sox3-enforced transcription. h RT-qPCR results from the animal cap assay. Error bars, mean + s.d. (n = 2 biologically independent samples)