Fig. 6
From: Molecular basis of microhomology-mediated end-joining by purified full-length Polθ

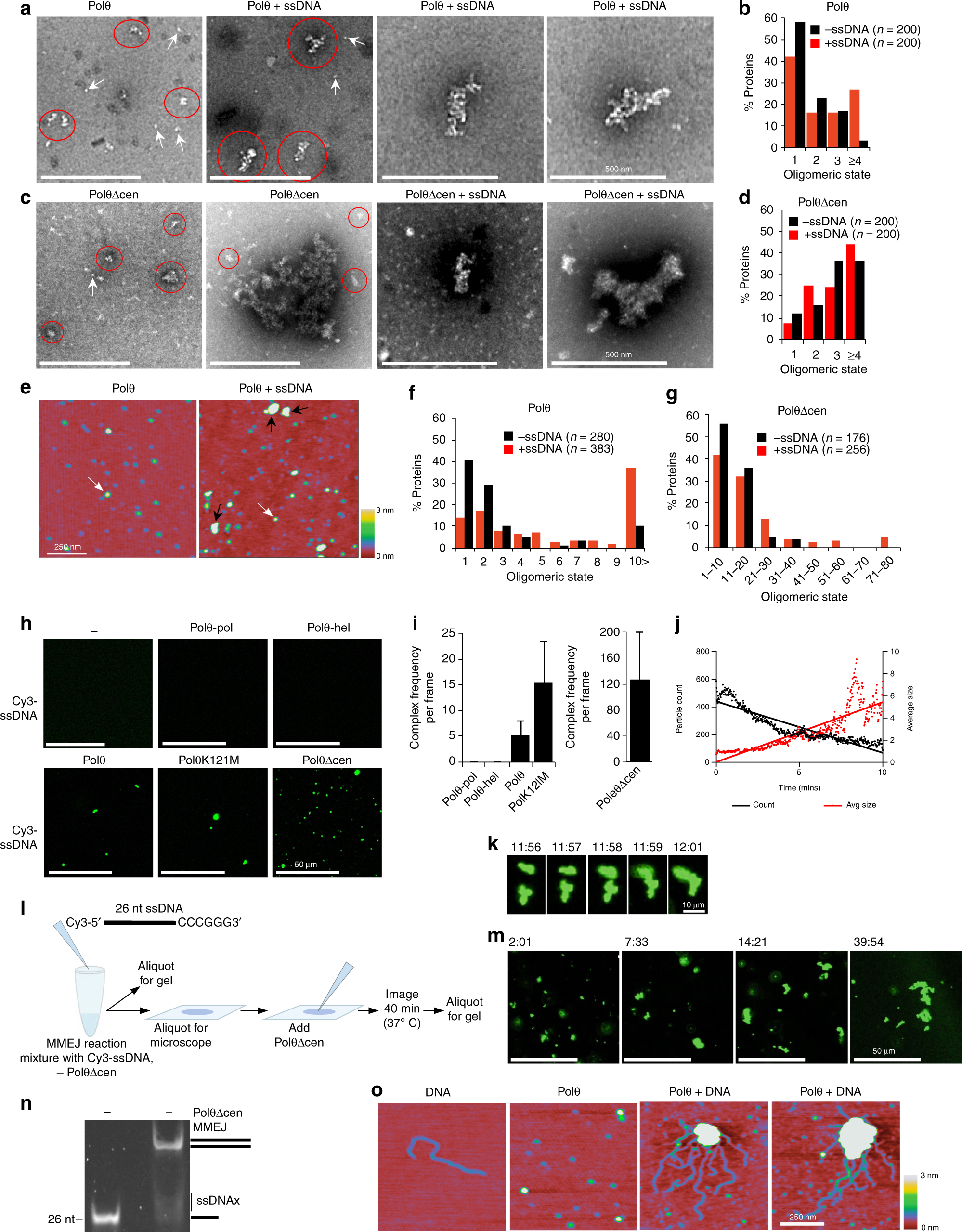
Polθ forms multimeric complexes that promote DNA accumulation and MMEJ. a, c Negative staining EM showing single particles of Polθ (a) and PolθΔcen (c) with and without 26 nt ssDNA. White arrows indicate protein monomers. Red circles indicate protein multimers. Scale bar = 500 nm. b, d Bar chart showing oligomeric states of Polθ (b) and PolθΔcen (d) with (red) and without (black) 26 nt ssDNA determined by EM. e SFM images of Polθ with (right) and without (left) 26 nt ssDNA. White arrow indicates Polθ monomer. Black arrow indicates Polθ multimers. Blue particles represent small buffer components. Scale bar = 250 nm. f, g Bar charts showing oligomeric states of indicated proteins with (red) and without (black) 26 nt ssDNA determined by SFM volume measurements. h Confocal microscopy images of 46 nt Cy3-ssDNA alone (upper left) and with the indicated proteins. Scale bar = 50 μm. i Bar chart showing frequency of 46 nt Cy3-ssDNA complexes per frame with the indicated proteins. n = 3 ± s.d. j Scatter plot showing average size and frequency of PolθΔcen-Cy3-ssDNA particles over time. k Time lapse confocal microscopy images showing fusion of multimeric PolθΔcen-Cy3-ssDNA particles. ssDNA length, 46 nt. Imaging times are indicated. l Schematic of MMEJ reaction performed under the microscope and imaged in real-time. m Time lapse confocal microscopy images of PolθΔcen-Cy3-ssDNA complexes formed during MMEJ reaction. ssDNA length, 26 nt. Image times are indicated. n Non-denaturing gel showing efficient MMEJ of the 26 nt Cy3-ssDNA containing 6 bp microhomology performed by PolθΔcen during confocal microscopy imaging. o SFM images of DNA (left), Polθ (second panel), and Polθ-DNA complexes (right panels). DNA length, 1.8 kb. Scale bar = 250 nm. Source data are provided as a Source Data file