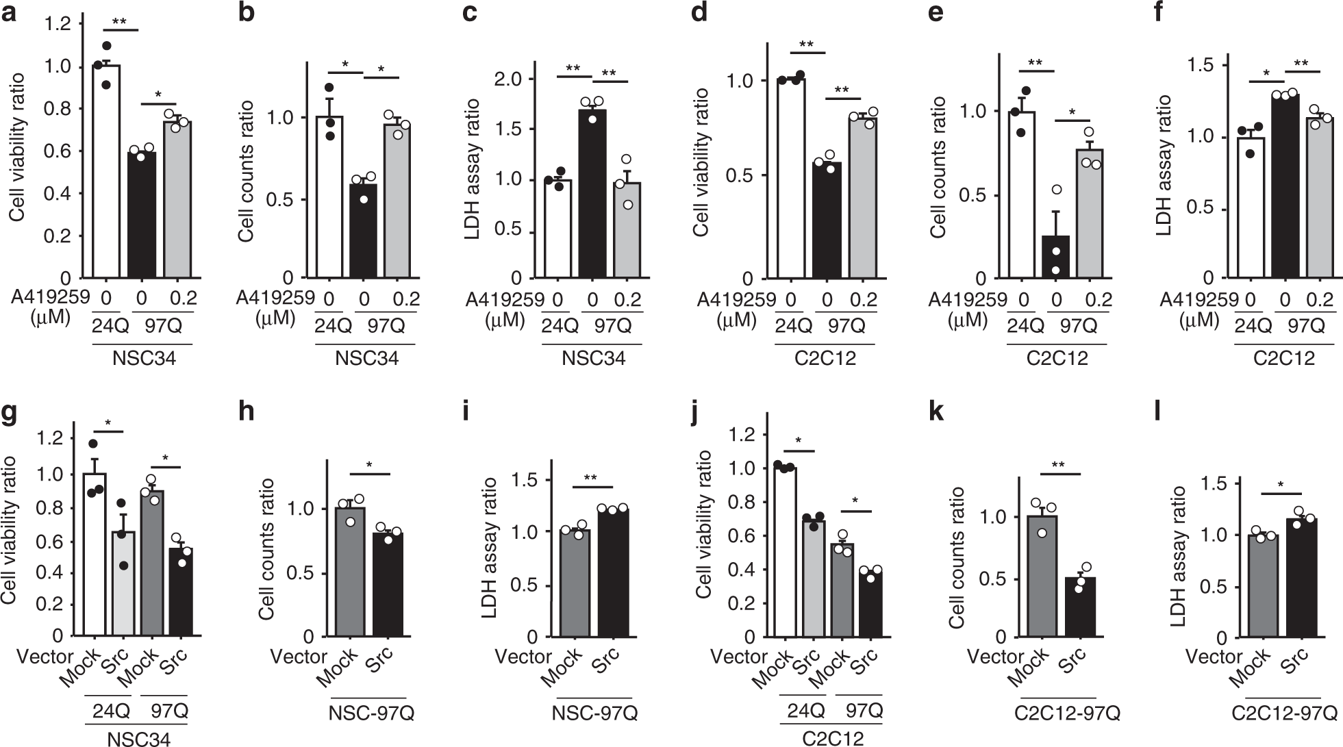
Fig. 3

Src kinase inhibition improves the viability of cellular models of SBMA. a–f The viability, cell numbers and LDH release from NSC34 (a–c) and C2C12 cells (d–f) stably expressing AR-24Q or AR-97Q that were treated with or without A419259 are shown. g The viability of the NSC34 cells stably expressing AR-24Q or AR-97Q transfected with mock or Src plasmids. h, i The cell numbers (h) and LDH release (i) from the NSC34 cells stably expressing AR-97Q transfected with mock or Src plasmids are shown. j The viability of the C2C12 cells stably expressing AR-24Q or AR-97Q transfected with mock or Src plasmids. k, l The cell numbers (k) and LDH release (l) from C2C12 cells stably expressing AR-97Q transfected with mock or Src plasmids are shown. DHT was added to the cell culture medium in every assay. Quantitative analyses were performed on n = 3 samples per group. Error bars indicate the s.e.m. *p < 0.05 and **p < 0.01, unpaired two-sided t-test (b, c, e, f, h, i, k, l), ANOVA with Dunnett’s test (a, d) or ANOVA with Tukey’s test (g, j). Source data are provided as a Source Data file (a–l)