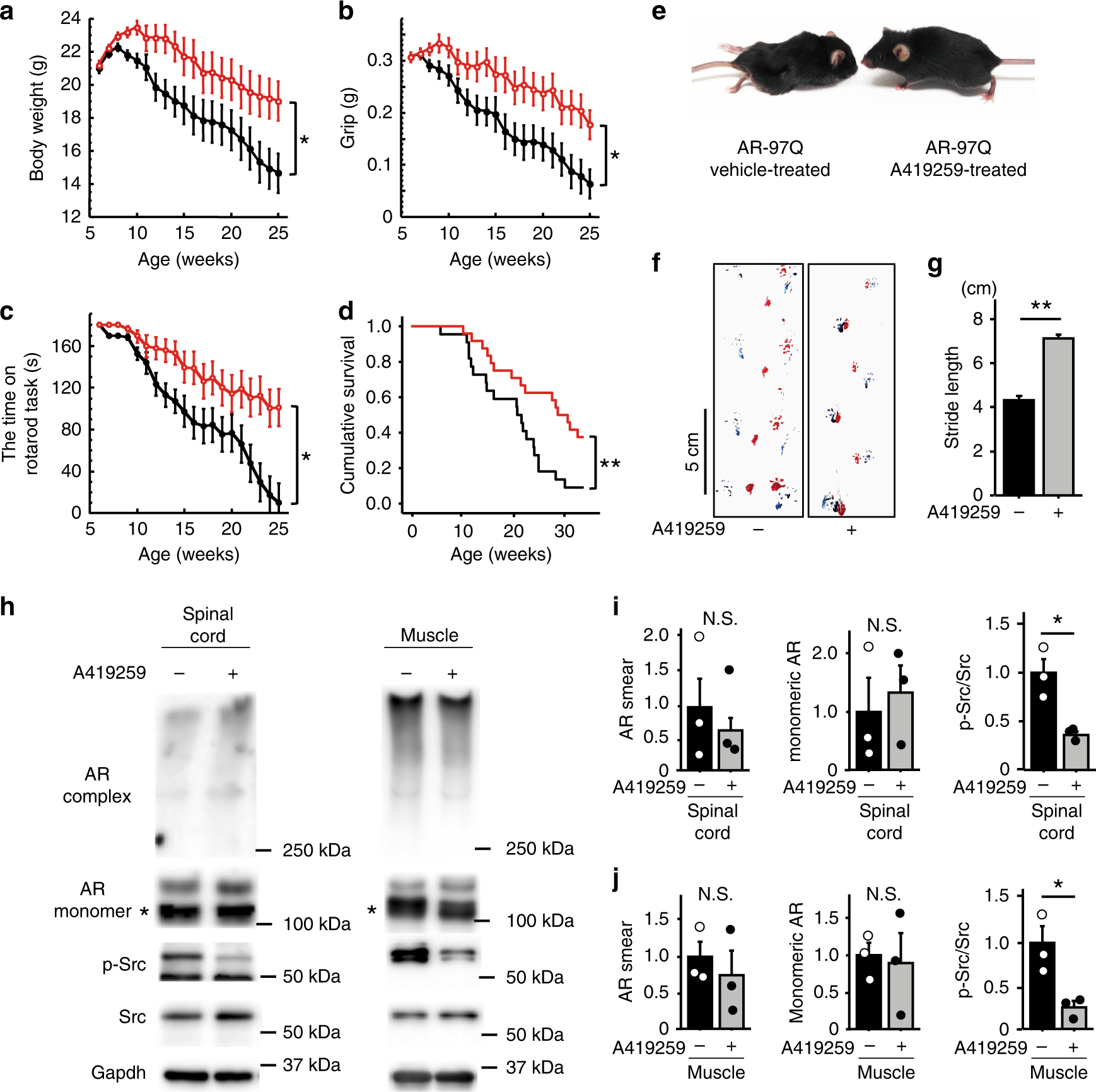
Fig. 4

A419259 improves the neuromuscular phenotype of the mouse model of SBMA. a–d Body weight (a), grip strength (b), rotarod performance (c) and survival rate (d) of A419259-treated (n = 24) and vehicle-treated AR-97Q mice (n = 22). All parameters improved after treatment with A419259 (*p < 0.05 at 13 weeks, as determined by the unpaired two-sided t-test for body weight, grip power and rotarod performance; **p < 0.01 by the log-rank test). e Muscle atrophy and kyphosis in 13-week-old A419259- and vehicle-treated AR-97Q mice. f Footprints of 13-week-old AR-97Q mice. The front paws are indicated in red, and the hind paws are indicated in blue. g The length of steps taken by 13-week-old AR-97Q mice (n = 3 animals per group). The columns show the average step length of the hind paw. h–j Immunoblots for AR, p-Src, and Src in the spinal cord and skeletal muscle of 13-week-old AR-97Q mice treated with or without A419259 (h). Quantitative analyses were performed using densitometry (n = 3 animals per group) (i, j). Black lines indicate vehicle-treated mice and red lines indicate A419259-treated mice (a–d). Error bars indicate the s.e.m. *p < 0.05 and **p < 0.01, unpaired two-sided t-test (g, i, j). N.S., not significant. *, Non-specific bands. Source data are provided as a Source Data file (a–d, g–j)