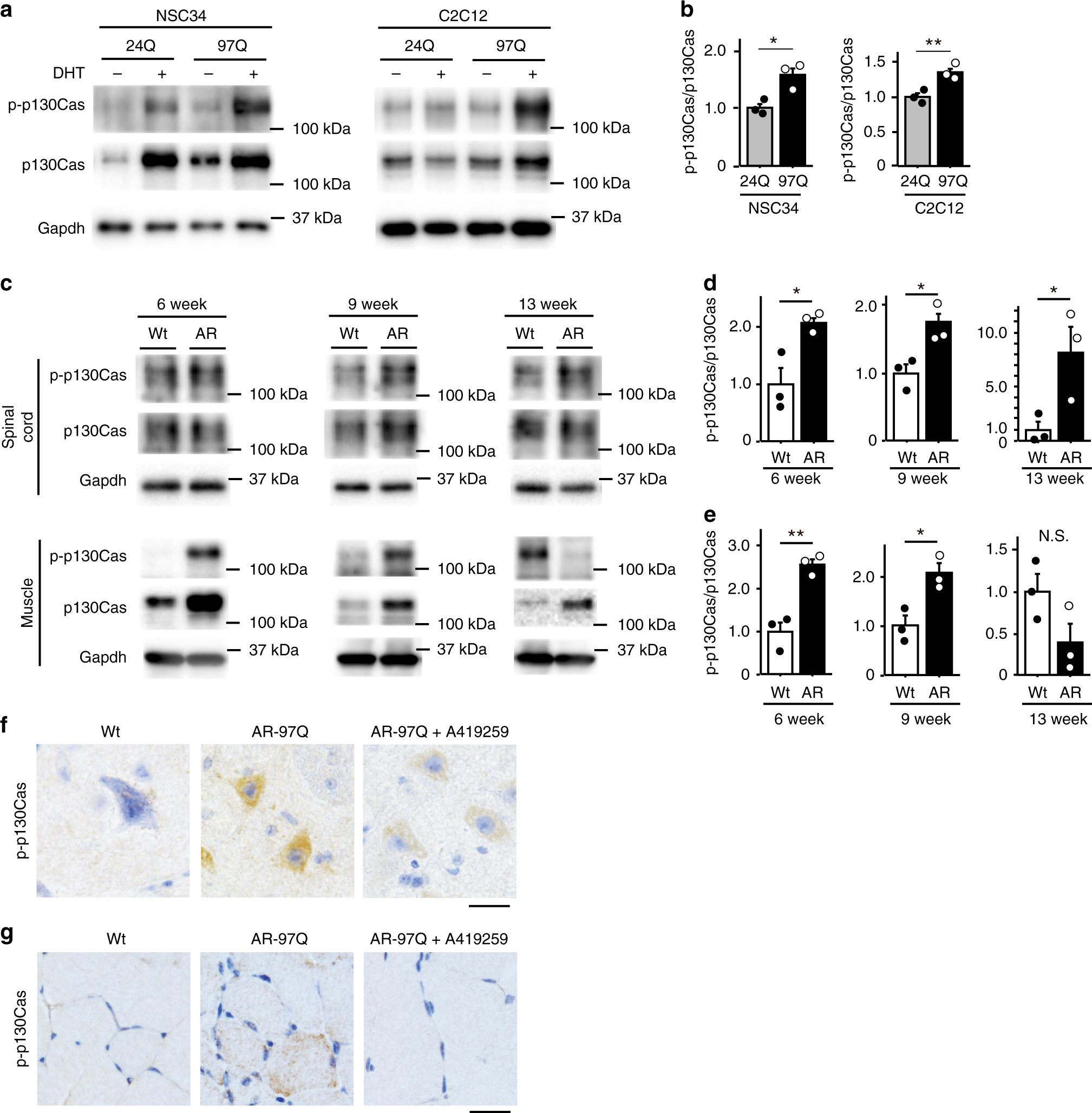
Fig. 7

p130Cas is activated in cellular and mouse models of SBMA. a, b Immunoblots showing the levels of the phosphorylated and total p130Cas proteins in NSC34 cells and C2C12 cells stably expressing AR-24Q or AR-97Q that were treated with or without DHT (a). Quantitative analyses were performed using densitometry (n = 3) (b). c–e Immunoblots showing levels of the p-p130Cas and p130Cas proteins in the spinal cord and skeletal muscle of wild-type and AR-97Q mice at 6, 9 and 13 weeks of age (c). Quantitative analyses were performed using densitometry (n = 3) (d, e). f, g Immunohistochemistry for p-p130Cas in spinal cord (f) and skeletal muscle (g) samples from 6-week-old mice. Error bars indicate the s.e.m. Statistical analyses were performed using the unpaired two-sided t-test (b, d, e). *p < 0.05 and **p < 0.01. Wt, wild-type; AR, AR-97Q; N.S., not significant. Scale bars: 25 µm (f, g). Source data are provided as a Source Data file (a–e)