Fig. 1
From: Non-enzymatic roles of human RAD51 at stalled replication forks

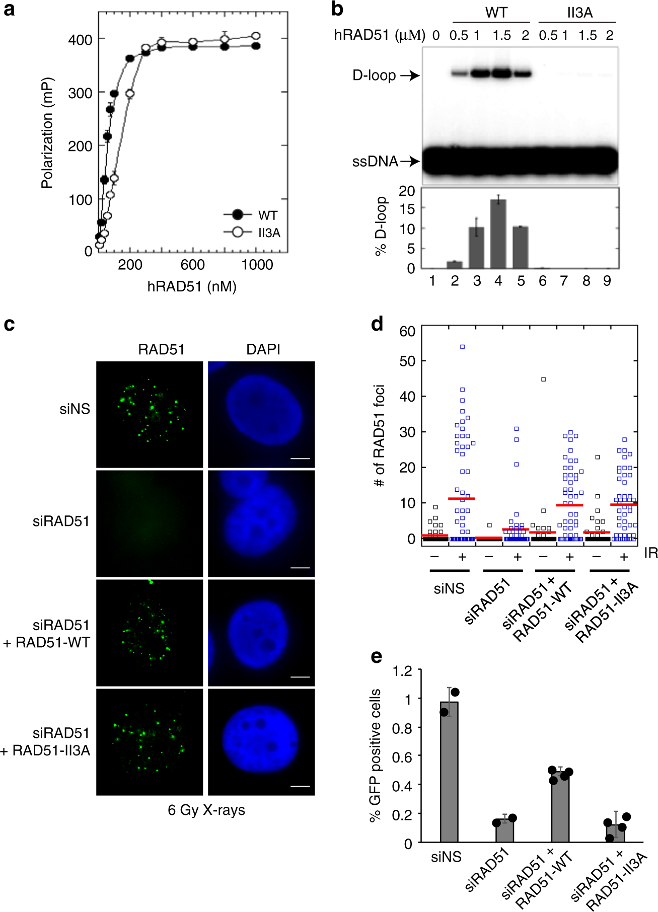
hsRAD51-II3A retains ssDNA binding activity, but is defective for HR. a Human RAD51 binding to ssDNA was determined by fluorescence polarization. Protein at various concentrations was incubated with fluorescein-tagged 84-mer ssDNA (200 nM nucleotides or 2.4 nM molecules) in buffer B and incubated at 37 °C for 30 min. Error bars represent standard error of the mean from triplicate experiments. The apparent Kd for hsRAD51-WT is 57 ± 1 nM, for hsRAD51-II3A is 132 ± 5 nM. b The D-loop activity of hsRAD51-WT and hsRAD51-II3A was measured in the presence of increasing concentrations of protein. Upper panel: autoradiogram following electrophoretic separation of D-loops from free 32P-labeled ssDNA oligo substrate. Lower panel: quantitation of the autoradiogram shown in the upper panel. Error bars represent standard error of the mean from triplicate experiments. c Images depict immunostaining RAD51 in cells prepared for staining 8 h after a dose of 6 GY X-rays in the indicated samples. Green-RAD51 Blue-DNA. Scale bar = 5 μm. d Quantitation of RAD51 foci after the indicated treatments. Red line represents the mean. N = 50 nuclei from two independent experiments. Values are presented as mean ± STD. Statistical significance was determined using Mann–Whitney test (e) DR-GFP assay. The percentage of GFP-positive cells in each sample are graphed. Graph is the average from two independent experiments. hsRAD51-WT and hsRAD51-II3A samples were done in duplicate for both experiments. Error bars represent standard deviation and values are presented as mean ± SD. Statistical significance was determined using t test. Source data are provided as a source data file