Fig. 4
From: The ALFA-tag is a highly versatile tool for nanobody-based bioscience applications

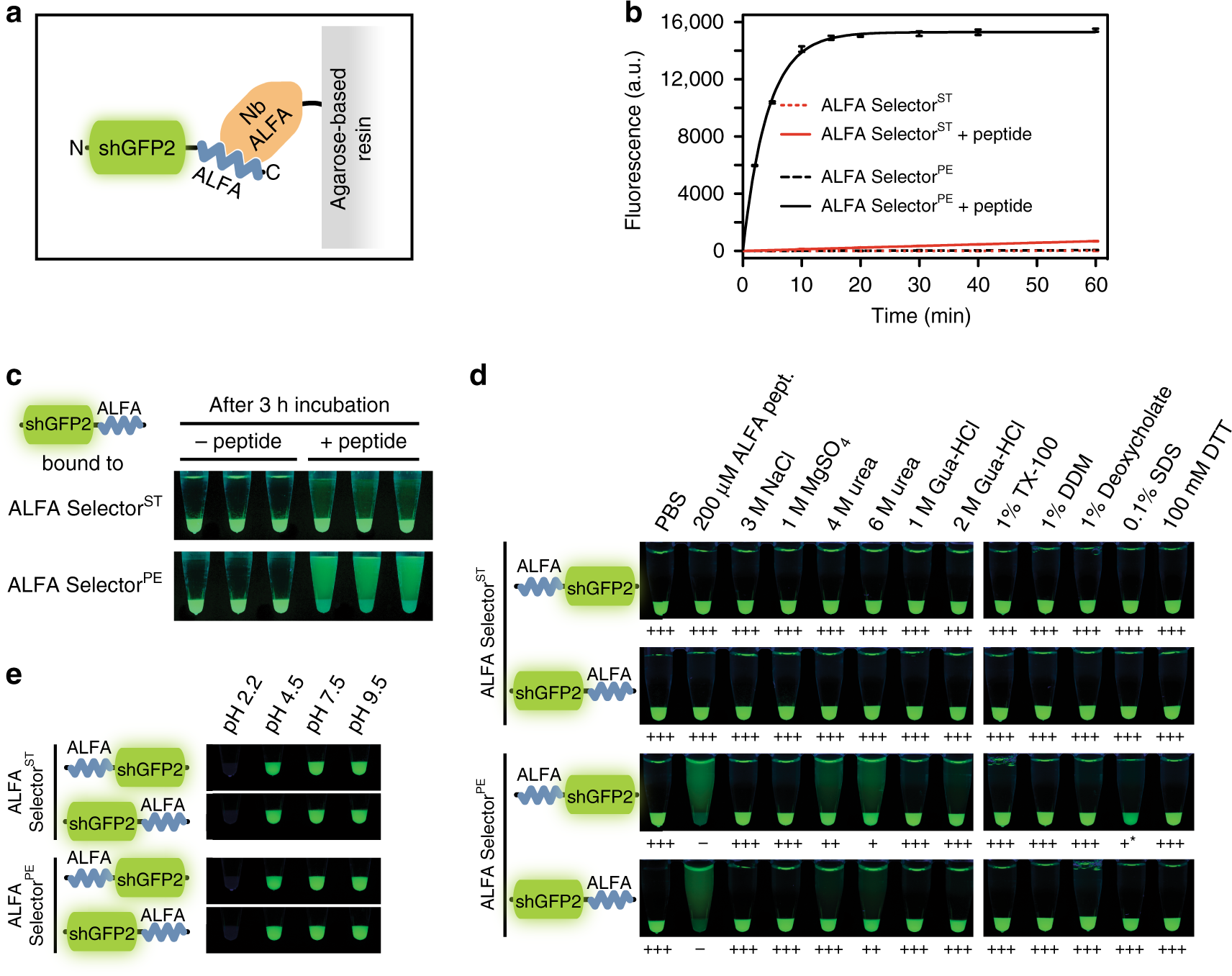
Immunoprecipitation of ALFA-tagged proteins using ALFA Selector resins. a Sketch of shGFP2-ALFA bound to a resin coupled to NbALFA (orange). b, c ALFA SelectorST or ALFA SelectorPE were charged with shGFP2 harboring a C-terminal ALFA-tag. To estimate off-rates, the resins were incubated with an excess of free ALFA peptide at 25 °C. Control reactions were carried out without peptide. shGFP2 released from the resin was quantified using its fluorescence. The graph b shows mean fluorescence readings, as well as standard deviations (error bars; n = 3). Lines represent fits to a single exponential. A photo was taken upon UV illumination after 3 h of elution (c). d Resistance towards stringent washing steps. Both ALFA Selector variants were charged with either ALFA-shGFP2 or shGFP2-ALFA and incubated with a 10-fold volume of the indicated substances for 1 h at 25 °C with shaking. Without further washing steps, photos were taken upon UV illumination after sedimentation of the beads. A semi-quantitative evaluation of binding strengths is given below the images: Triple plus – very strong, double plus – strong, single plus – weak, minus – not detectable, asterisk – GFP fluorescence partially impaired by SDS. e Resistance towards various pH: Similar to d, here, however, the resins were washed to remove non-bound material after incubating at indicated pH for 30 min. Photos were taken after re-equilibration in PBS to allow for recovery of the GFP fluorescence. Color code used in sketches: NbALFA (orange), shGFP2 (green), ALFA-tag (blue)