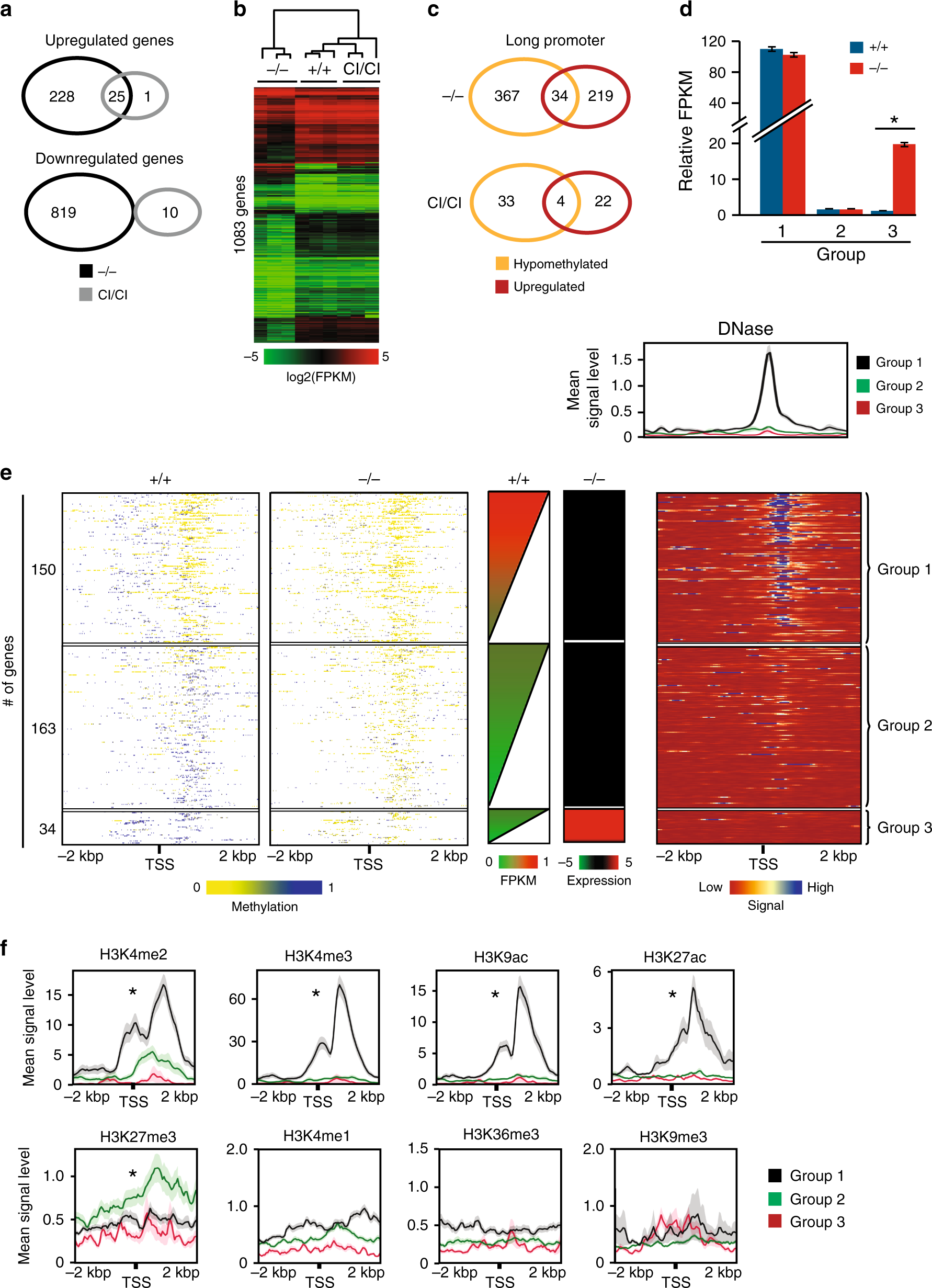
Fig. 3

Absence of histone modifications is associated with methylation-dependent de-repression. a Weighted Venn diagrams displaying number of differentially expressed genes detected in Dnmt3b−/− and Dnmt3bCI/CI E11.5 embryos relative to Dnmt3b+/+ counterparts. p < 0.001 by hypergeometric test. b Heat maps of gene subset differentially expressed in embryos of indicated genotypes at E11.5 presented as log2(FPKM) values. Selection of 1083 genes was done by comparing expression values between Dnmt3b−/− and Dnmt3b+/+ embryos (n = 3) (FC ≥ 2; p < 0.05 by DESeq). c Weighted Venn diagrams displaying overlaps between genes with hypomethylated DMRs and increased expression in Dnmt3b−/− and Dnmt3bCI/CI embryos relative to Dnmt3b+/+ counterparts; p < 0.001 by hypergeometric test. d Relative FPKM values ± SEM of genes with hypomethylated DMRs in long promoters with high FPKM in Dnmt3b+/+ and unchanged in Dnmt3b−/− E11.5 embryos (Group 1, n = 150); low FPKM in Dnmt3b+/+ embryos and unchanged in Dnmt3b−/− E11.5 embryos (Group 2, n = 163); and low FPKM in Dnmt3b+/+ embryos and increased expression in Dnmt3b−/− (Group 3, n = 34). Data were normalized to mean FPKM values in Group 3 in Dnmt3b+/+ embryos. *(p < 0.01). Only genes with >2-fold expression increase were included. e Heat map summary of association of methylation and expression levels in Dnmt3b+/+ and Dnmt3b−/− embryos in a region from −2 to +2 kbp around TSS of genes assigned to Groups 1–3. First two panels presents methylation levels of Dnmt3b+/+ and Dnmt3b−/− embryos, third panel—FPKM values of Dnmt3b+/+ embryos, fourth—change in expression in Dnmt3b−/− relative to Dnmt3b+/+ embryos, fifth panel presents results of DNAse I sensitivity assay (ENCODE); plot above shows mean signal ± SEM for groups 1, 2, and 3. Genes were sorted based on FPKM values in +/+ embryos. f Plots showing histone marks occupancy signals ± SEM in region from −2 to +2 kbp around TSS of genes in groups 1, 2, and 3; *p < 0.05 by two-tailed Student’s t-test. SEM values are presented as shading around mean value line. Source data are provided as a Source Data file