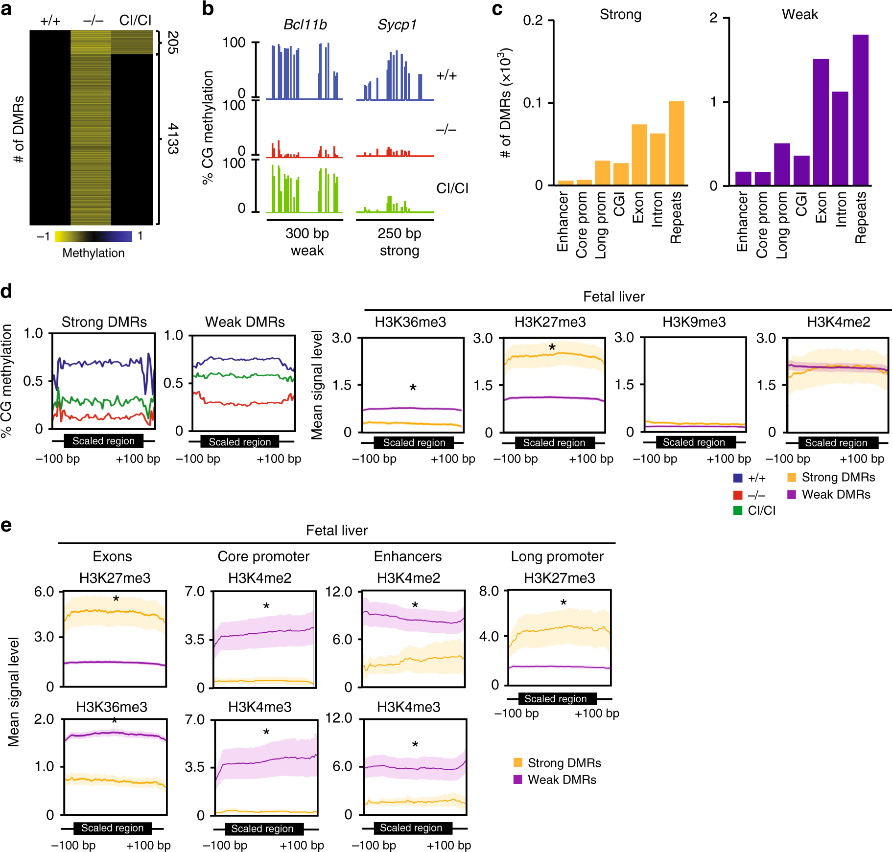
Fig. 4

Association of histone modifications with Dnmt3b-dependent DNA methylation. a Differential requirement of DMRs on catalytic activity of Dnmt3b. Heat map presenting a subset of hypomethylated DMRs (n = 205) identified in E11.5 Dnmt3b−/− relative to Dnmt3b+/+ depends strongly on catalytic activity of Dnmt3b because their hypomethylation is not rescued to wild-type levels in Dnmt3bCI/CI E11.5 embryos (termed here strong). In contrast, DMRs hypomethylated in both E11.5 Dnmt3b−/− and Dnmt3bCI/CI relative to wild type depend on accessory rather than catalytic activity of Dnmt3b and are termed here weak (n = 4133). b DNA methylation scores obtained for Bcll11b (weak DMR) and Sycp1 (strong DMR) from RRBS analysis of Dnmt3b+/+, Dnmt3b−/− and Dnmt3bCI/CI embryos at E11.5 as visualized by IGB. c Distribution of strong and weak DMRs among indicated genomic elements. d Enrichment of strong DMRs and weak DMRs for chromatin marks in E11.5 Dnmt3b+/+ embryos as detected by analysis of ChIP-seq (ENCODE). Averaged DNA methylation levels ± SEM for scaled regions of DMRs are shown for strong (n = 205) and weak DMRs (n = 4133) (first two panels). Mean levels ± SEM of four histone marks showing significant differences of enrichment between strong and weak DMRs are presented in the right panel. Plots shows profiles for DMRs scaled to same length and surrounding 100 bp unscaled regions. *p < 0.05 by two-tailed Student’s t-test. SEM values are presented as shading around mean value line. e Enrichment of strong and weak DMRs in enhancers, exons, core, and long promoters for significantly different chromatin marks in Dnmt3b+/+ embryos at E11.5 as detected by analysis of ChIP-seq from data obtained from ENCODE. Mean levels of histone marks showing significant differences of enrichment between strong and weak DMRs are presented. Plots shows profiles for DMRs scaled to same length and surrounding 100 bp unscaled regions. *p < 0.05 by two-tailed Student’s t-test. SEM values are presented as shading around mean value line. Source data are provided as a Source Data file