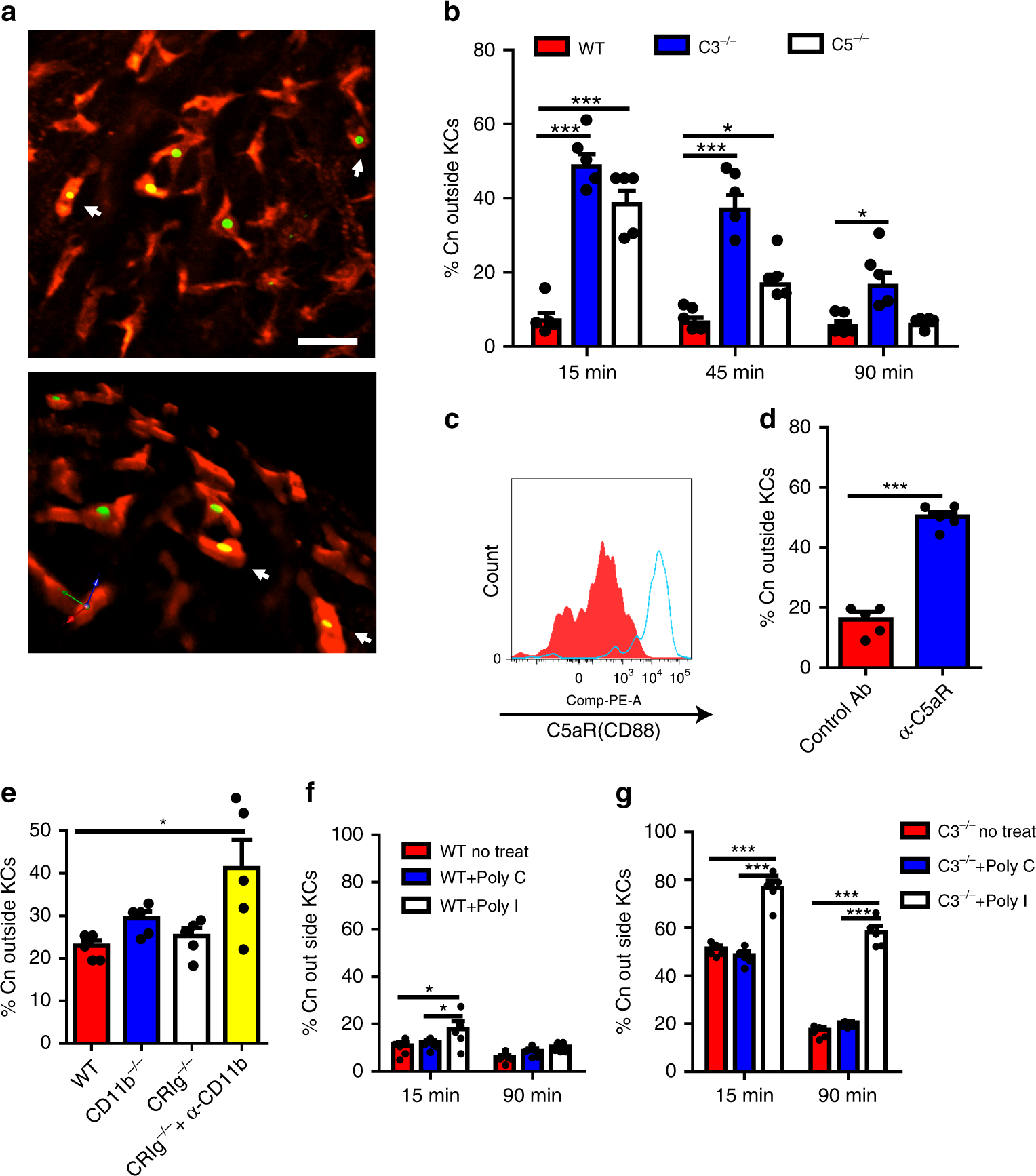
Fig. 5
From: Fungal dissemination is limited by liver macrophage filtration of the blood

C. neoformans is rapidly engulfed by KCs through multiple receptors. a IVM on the liver showing phagocytosis of C. neoformans (green) by KCs (red) 1 h post i.v. infection of 100 × 106 GFP-labeled C. neoformans. Upper panel: 2D image; lower panel: 3D reconstructive image of the upper panel. b The percentage of C. neoformans outside KCs in the liver was determined by in vivo staining of fungi by Uvitex 2B in WT, C3−/−, and C5−/− mice (n = 5 mice/group) at various time points following i.v. infection with 20 × 106 GFP-expressing C. neoformans H99. c The expression of C5aR on KCs (gated on CD45+F4/80+CD11bint population) was analyzed by flow cytometry. d The role of C5aR signaling on phagocytosis of C. neoformans by KCs in the liver was determined by in vivo staining of fungi by Uvitex 2B in mice (n = 5 mice/group) treated with anti-C5aR blocking antibody or control antibody 10 min after i.v. infection with 20 × 106 C. neoformans. e The percentage of C. neoformans outside KCs was determined in the liver of WT, CD11b−/− (CR3 deficient), CRIg−/− mice, and CRIg−/− mice treated with anti-CD11b blocking antibody (n = 5 mice/group) 10 min post i.v. infection of 20 × 106 GFP-expressing C. neoformans. f, g To block scavenger receptors, WT and C3−/− mice (n = 5 mice/group) were i.v. injected with 400 µg Poly(I) or 400 µg Poly(C) as control, followed by i.v. infection of 20 × 106 GFP-expressing C. neoformans 2 min later. The percentage of C. neoformans outside KCs was determined in the liver of WT mice (f) and C3−/− mice (g) 15 and 90 min after infection. Scale bar: 25 µm. Data are expressed as mean ± SEM of two independent experiments. All data are from biologically distinct samples. *p < 0.05, ***p < 0.001. p values were calculated via two-way ANOVA (b, f, g), one-way ANOVA followed by Tukey’s post hoc test (e) or Student’s t test (d). Source data are provided as a Source Data file