Fig. 3
From: The ubiquitin-like modifier FAT10 interferes with SUMO activation

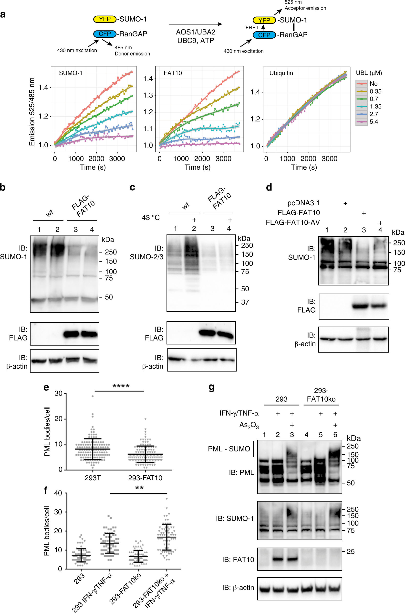
FAT10 leads to a general downregulation of SUMO conjugation. a A FRET-based in vitro SUMOylation assay with the SUMO substrate RanGAP1-tail (RanGAP), fused to CFP, and SUMO-1 fused to YFP. All modifiers were added in the same increasing concentrations, as indicated, and the FRET signal was measured over a time course of 1 h. b, c Western blot analyses of SUMO-1 or -2/3 conjugates in crude cell lysates prepared from HEK293T wild-type cells (wt) or stably FLAG-FAT10 expressing HEK293T cells (FLAG-FAT10) in presence of 10 mM NEM using the indicated antibodies. c Before harvesting, cells were treated for 30 minutes with a 43 °C heat shock to induce SUMO-2 conjugation. β-actin was used as loading control. Shown is one experiment out of three experiments with similar outcomes. d Crude cell lysates of HEK293 cells, transiently transfected either with empty plasmid pcDNA3.1 or with expression plasmids for the FAT10 variants, as indicated. Preparation and analysis was performed as described in b and c. Shown is one experiment out of two experiments with similar outcomes. e Quantification of the number of PML bodies per cell in 293 T and 293-FAT10 cells (n = 129 cells each from three independent experiments). f Quantification of the number of PML bodies per cell in HEK293 (293) or HEK293-FAT10-knockout cells (293-FAT10ko), treated or not for 24 h with IFN-γ/TNF-α (n = 69 cells each from two independent experiments). e, f Significance was calculated using an unpaired, non-parametric Mann-Whitney test. A two-tailed P-value of <0.0001 was considered to be highly statistically significant. e p < 0.0001 (****); f p < 0.025 (**). g As2O3-induced SUMOylation of PML in HEK293 wild-type (293) and HEK293-FAT10-knockout (293-FAT10ko) cells, both stimulated or not for 24 h with IFN-γ/TNF-α. Proteins from crude lysates were separated on 4–12% Bis/Tris gradient gels (NuPage) and subjected to western blot analysis using PML, SUMO-1 or FAT10-reactive antibodies. β-actin was used as loading control. Shown is one representative experiment out of three experiments with similar outcomes. Source data are provided as a Source Data file