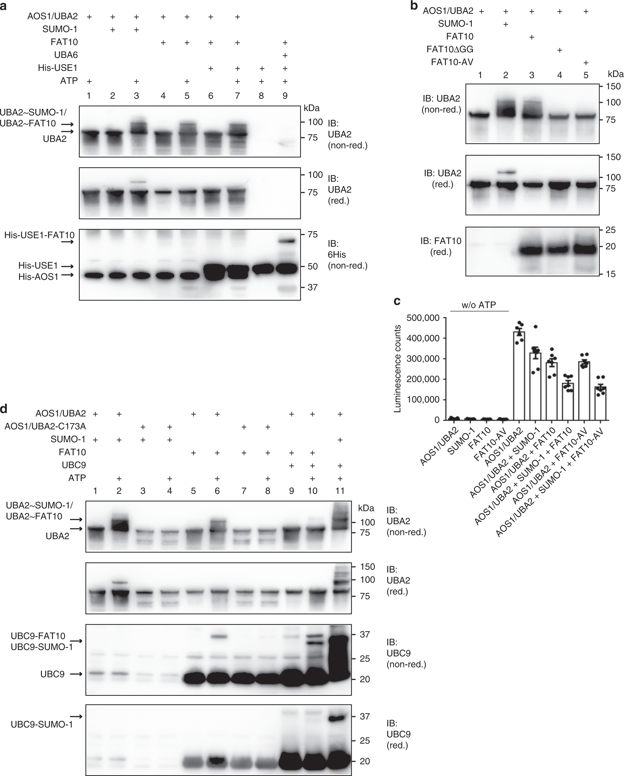
Fig. 6
From: The ubiquitin-like modifier FAT10 interferes with SUMO activation

FAT10 can be activated by AOS1/UBA2. a In vitro experiment showing SUMO-1 or FAT10 activation by AOS1/UBA2. Activation was performed in presence or absence of ATP, as indicated, under in vitro conditions with recombinant proteins for 30 min at 37 °C. Proteins were separated on 4–12% gradient gels (NuPage) and activation was visualized by western blot analysis under non-reducing (non-red.) or reducing (red.) (4% 2-ME) conditions using the antibodies indicated. b Same as in a but additionally with the FAT10 diglycine mutants FAT10ΔGG and FAT10-AV. c Luminescence-based ATP consumption assay. Shown is the mean of five independent in vitro SUMO or FAT10 activation assays performed as shown in a. The residual ATP was measured by an ATP consuming luciferase reaction. The single recombinant proteins in the absence of ATP (w/o ATP) were used as control. d Same as in a but additionally with the AOS1/UBA2 active-site mutant AOS1/UBA2-C173A and UBC9. The exact recombinant protein amounts used in each experiment can be found in the methods section. Each western blot panel shows one experiment out of three experiments with similar outcomes. Source data are provided as a Source Data file