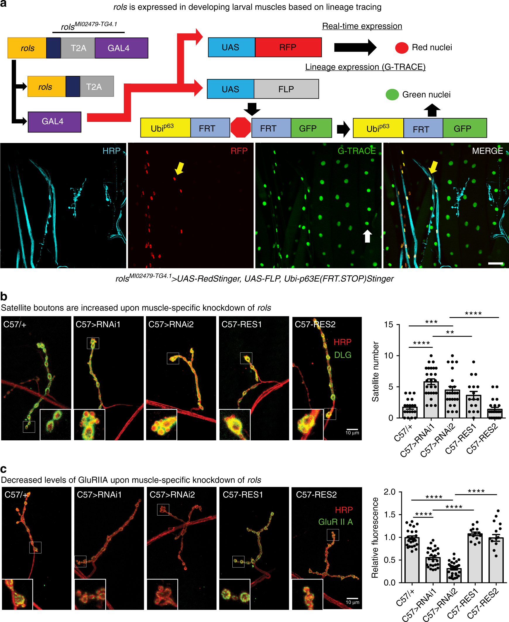
Fig. 6

rols is historically expressed in developing muscle cells and muscle-specific knockdown of rols increases satellite bouton number and decreases GluRIIA levels at the third instar larval NMJ. a G-TRACE analysis by crossing rolsMI02479-TG4.1 to UAS-RedStinger, UAS-FLP, Ubi-p63E(FRT.STOP)Stinger reveals that Rols is currently expressed in wrapping glia at the NMJ (yellow arrow) and was historically expressed in muscle cells (white arrows). Scale bar = 50 μm. b, c Muscle-specific (C57-Gal4) knockdown of rols showed an increased number of satellite boutons (b) (C57/+, n = 19; C57>RNAi1, n = 26; C57>RNAi2, n = 23; C57-RES1, n = 16; C57-RES2 n = 21) and decreased normalized fluorescent intensity of GluRIIA (c) (C57/+, n = 25; C57>RNAi1, n = 25; C57>RNAi2, n = 28; C57-RES1, n = 14; C57-RES2 n = 13) compared to wild-type larvae. Scale bar = 10 μm. Underlying data are provided as a Source Data file. Statistical results for b and c. ****p < 0.0001, ***p < 0.001, **p < 0.01, *p < 0.05; n.s. not significant. Error bars represent SEM