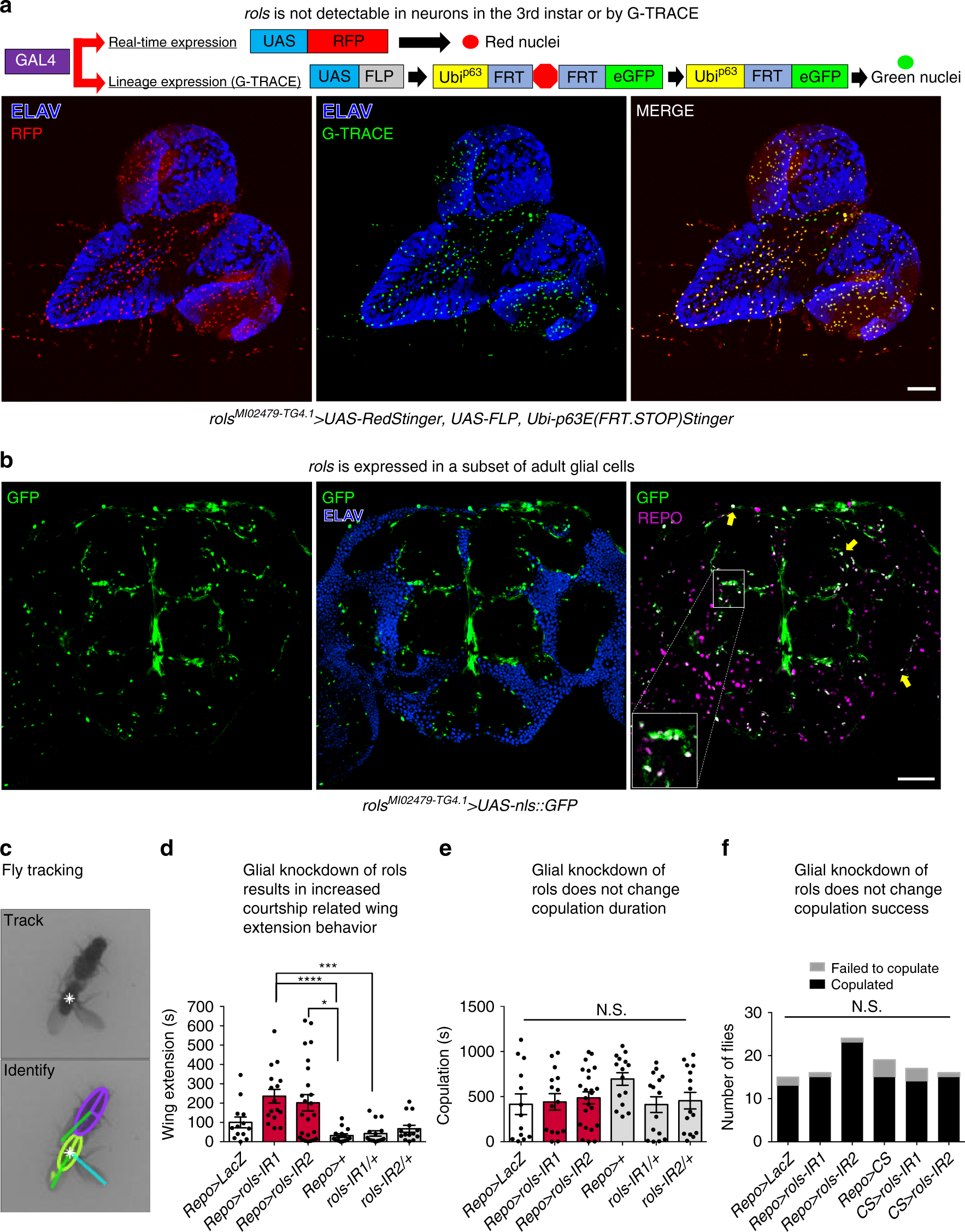
Fig. 7

rols is enriched in glia and glial-specific knockdown of rols leads to increased courtship display frequency in adult flies. a Pan-neuronal staining (ELAV) of rolsMI02479-TG4.1>UAS-RedStinger, UAS-FLP, Ubi-p63E(FRT.STOP)Stinger third instar larva reveals that rols is not expressed in neurons. Scale bar = 100 μm. b Neuronal (ELAV) and glial (REPO) staining of adult fly brains using rolsMI02479-TG4.1 > UAS-nls::GFP reveals that rols is expressed in a subset of glia (yellow arrows, and inset on right panel). Scale bar = 100 μm. c–f Glial-specific (Repo-Gal4) knockdown of rols (IR1, n = 16; IR2, n = 24) leads to increased courtship display duration when compared to controls (LacZ, n = 13; +, n = 15; IR1/+, n = 15; IR2/+, n = 14) (c, d) while copulation duration and success remained unchanged (e, f). Statistical results for d–f. ****p < 0.0001, ***p < 0.001, *p < 0.05; n.s. not significant. Error bars represent SEM. Underlying data are provided as a Source Data file