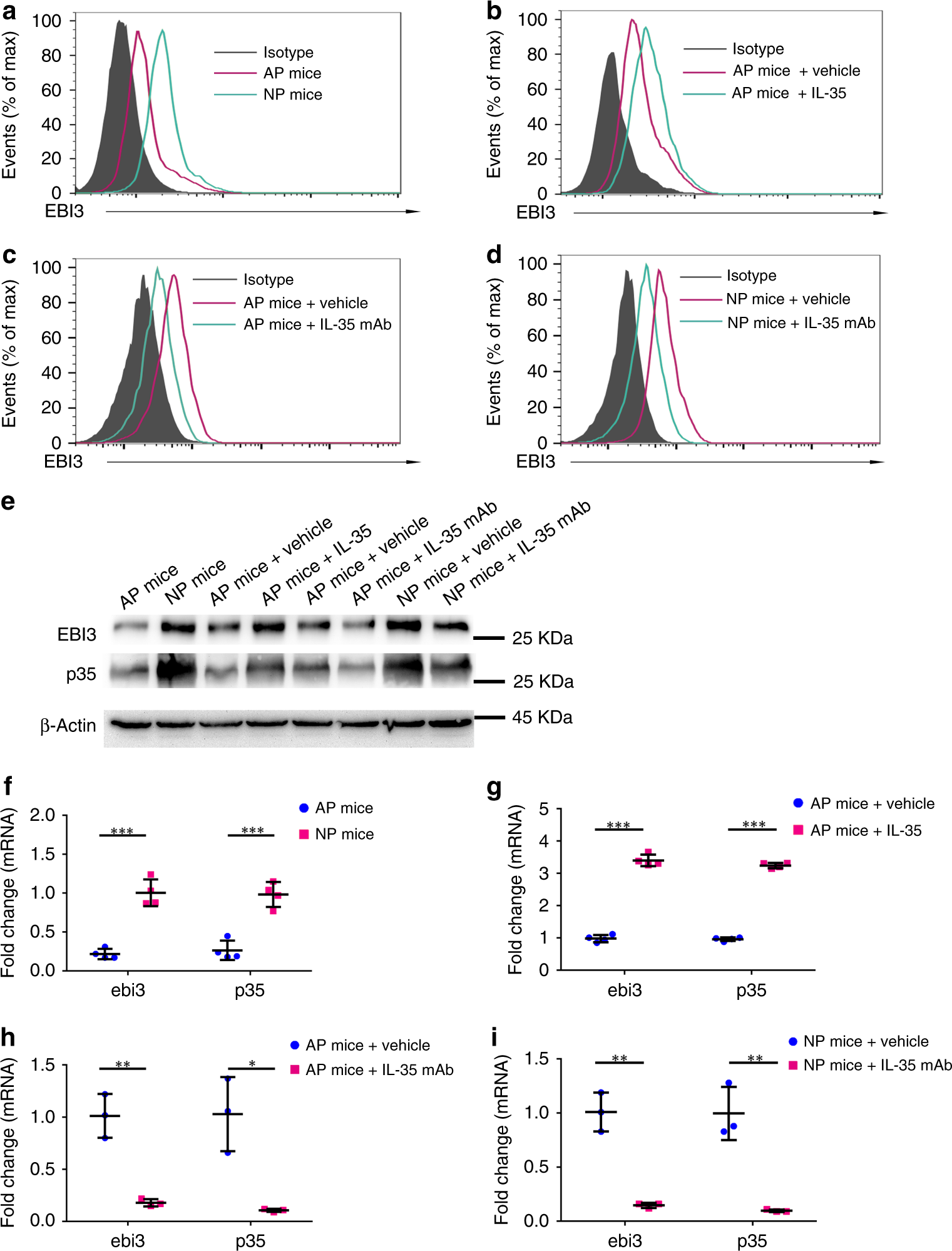
Fig. 6

IL-35 expression pattern in Tconv cells from different treated NP or AP mice. Pregnant CBA/J female mice were euthanized on Day 13.5 of pregnancy, the decidua was isolated and teased apart. a–d Tconv cells were isolated from the decidua and stained with anti-EBI3 or isotype-matched control antibody (Isotype) for flow cytometry analysis. e The protein levels of EBI3 and p35 in Tconv cells were determined by western blot. f–i The mRNA level of ebi3 and p35 in decidual Tconv cells were analyzed using quantitative real-time RT-PCR analysis. The results were normalized to endogenous control (GAPDH). f n = 4 for AP mice group, n = 4 for NP mice group. g n = 4 for AP mice + vehicle group, n = 4 for AP mice + IL-35 group. h n = 3 for AP mice + vehicle group, n = 3 for AP mice + IL-35 mAb group. i n = 3 for NP mice + vehicle group, n = 3 for NP mice + IL-35 mAb group. Data were represented as mean ± SD. Significance was determined by Student’s t-test. *P < 0.05, **P < 0.01, and ***P < 0.001