Fig. 4

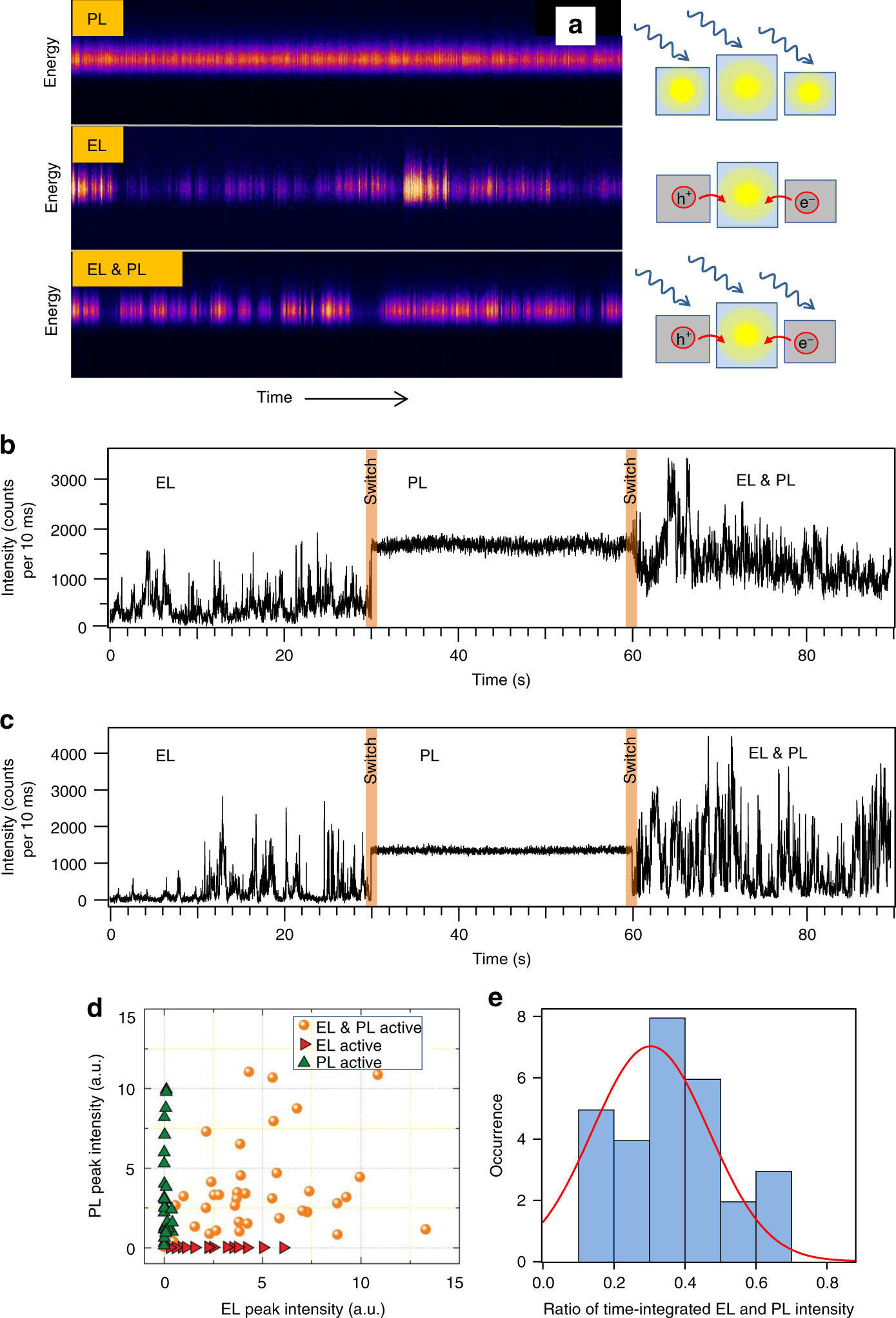
Comparison of PL and EL characteristics. a Two-dimensional plots showing time evolution of emission spectra from an individual CsPbBr3 NC aggregate, excited by light (top), charge recombination (middle), and combination of both (bottom). The scheme on the right explains the observations. b, c Time-traces of emission intensity obtained from two different single aggregates during switching of the excitation modes. PL was excited at 485 nm with 26 W cm−2, EL with bias of 14 V. d Correlation plot of 37 NCs that were active in both PL and EL (orange), in PL only (green), and in EL only (red). e Distribution of the ratio of EL and PL intensity, each integrated over the measurement time of 40 s