Fig. 7
From: Interleukin 22 disrupts pancreatic function in newborn mice expressing IL-23

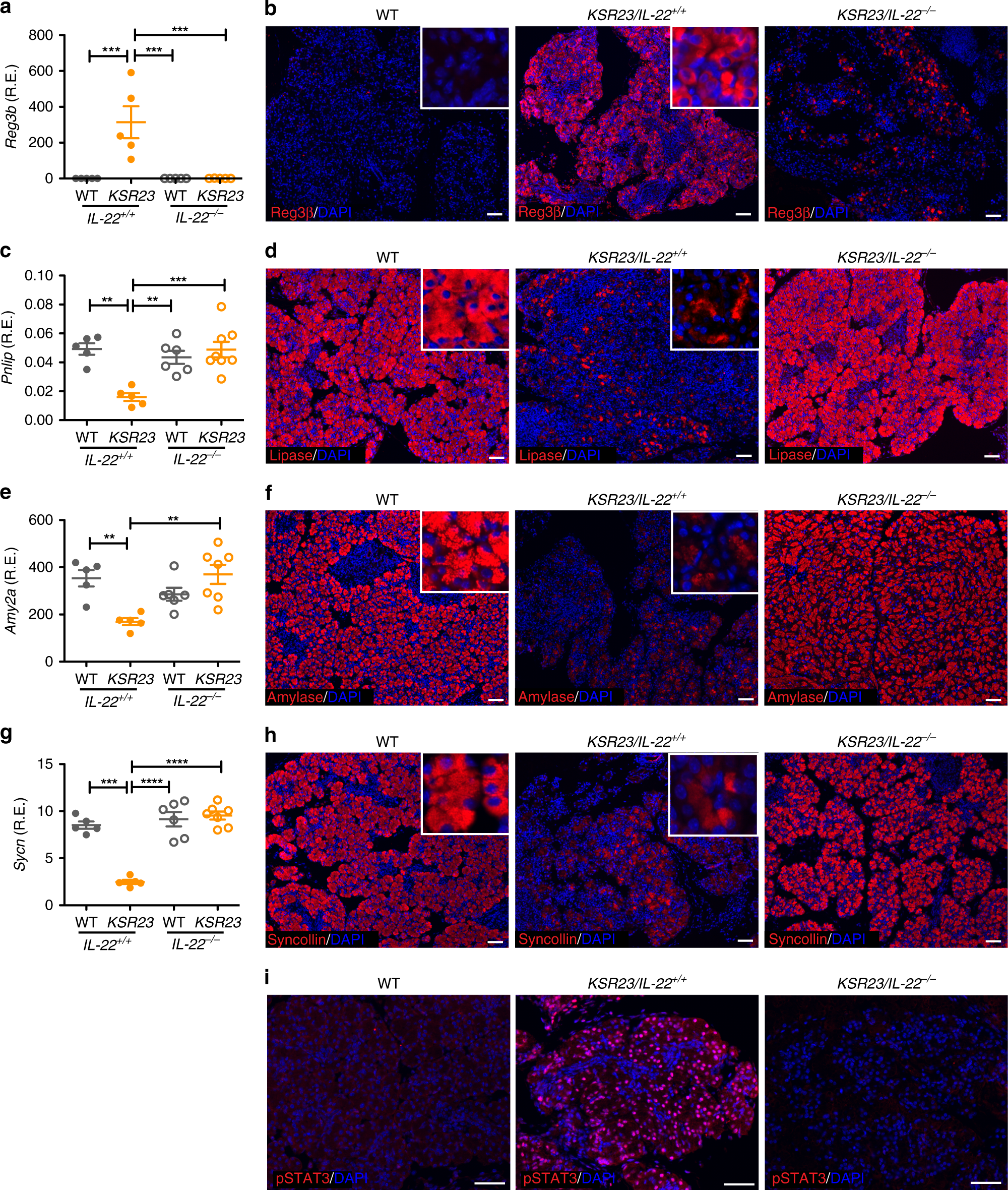
Ablation of IL-22 restores expression of pancreatic genes in KSR23 mice. a, c, e, g qPCR analysis of the expression of selected genes in the pancreas of WT, IL-22−/−, KSR23, and KSR23/IL-22−/− mice at P5. b, d, f, h Immunostaining of pancreas of WT, KSR23, and KSR23/IL-22−/− mice at P5 with antibodies against Reg3β (b), lipase (d), amylase (f), and syncollin (h). Insets show higher magnification. i Immunostaining of pSTAT3 in the pancreas of WT, KSR23, and KSR23/IL-22−/− mice. Increased number of pSTAT3+ cells in the pancreas of KSR23 mice. Data are shown as mean ± SEM, statistical analysis by one-way ANOVA. **p < 0.01 and ***p < 0.001. Scale bars = 50 μm. Source data are provided as a Source Data file