Fig. 3
From: Dissecting splicing decisions and cell-to-cell variability with designed sequence libraries

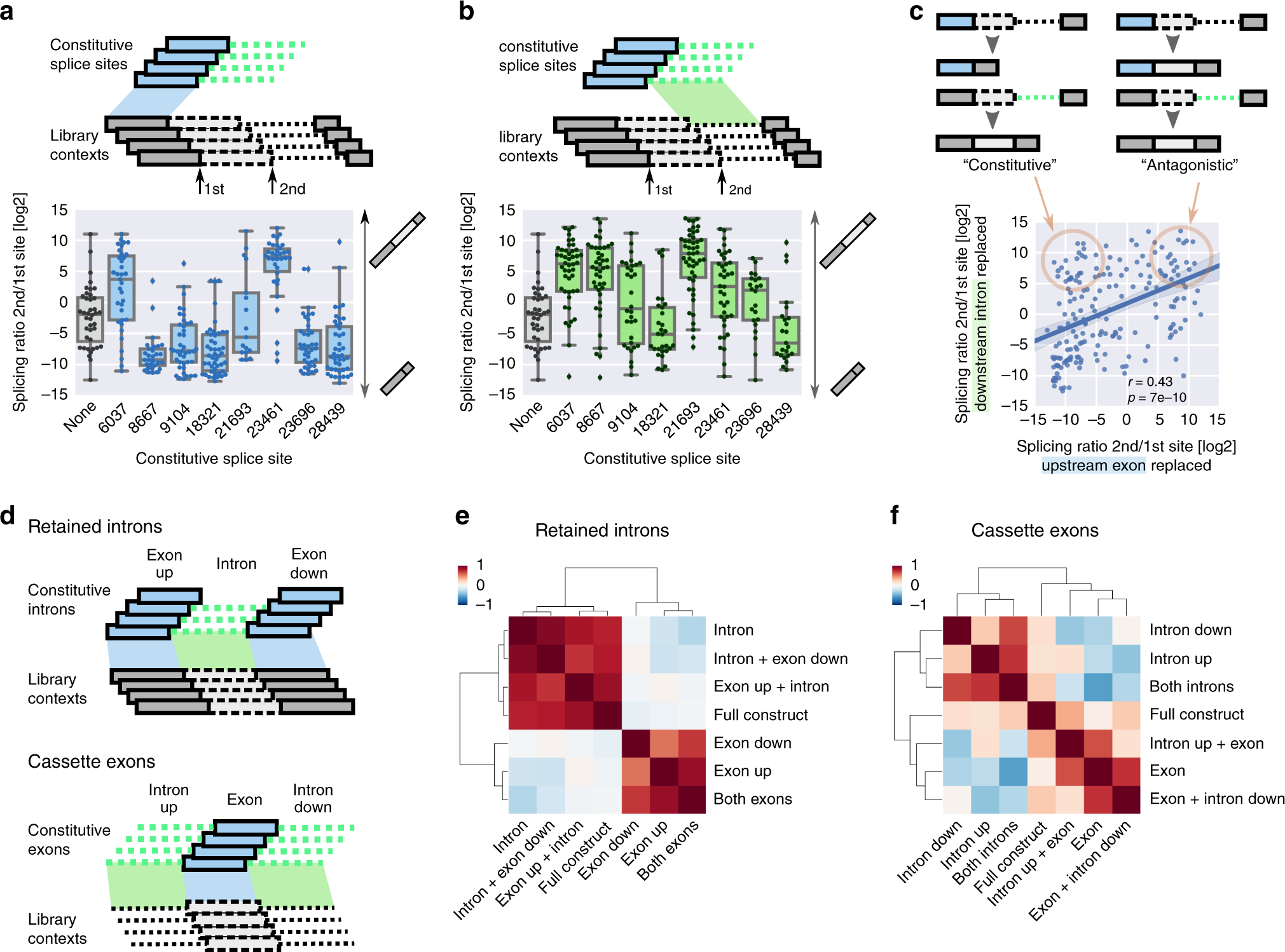
Antagonistic interactions between building blocks shape the overall splicing outcome. a, b Distribution of splicing ratios (2nd/1st) in tandem 5′ splice sites in variants with the upstream exon (a, blue) or the downstream intron (b, green) replaced with the corresponding exonic or intronic part from a set of eight constitutive 5′ splice sites (n = 17–47 in each group); gray box plots and data points denote wild-type splicing ratios; boxes show the quartiles of the dataset, whiskers show the range of the distribution not including outliers (displayed as points). c. Each data point represents the log ratio (2nd/1st splice site) for a pair of exonic (blue, x-axis) and intronic (green, y-axes) from the same native constitutive donor site placed in a library context (n = 279; based on the same data as the box plots in a, b). The schematic on top illustrates the expected behavior in the case of “constitutive” splicing behavior triggered by the introduced component (left) or antagonistic (right, in the example shown: an intronic component (green) promotes usage of the 2nd (the adjacent) splice site and an exonic component (blue) from the same native donor site is not able to trigger usage of the first (the adjacent) splice site, both leading to high splicing ratios (2nd/1st)). Pearson correlation coefficient and the associated p-value are stated. d Schematic for the replacement of components of the retained intron (top) and cassette exon (bottom) library contexts with elements from a set of “constitutive” splice site sequences (with no evidence in RNAseq data for retention of the intron or skipping of the exon, respectively. e, f Clustered heatmaps showing Pearson correlation coefficients for all pairwise combinations of effects on splicing ratio in (e) retained introns or (f) cassette exons conveyed by the indicated elements across contexts (n = 96–215 and 48–143 for each combination)