Fig. 3
From: A kinase-independent role for CDK8 in BCR-ABL1+ leukemia

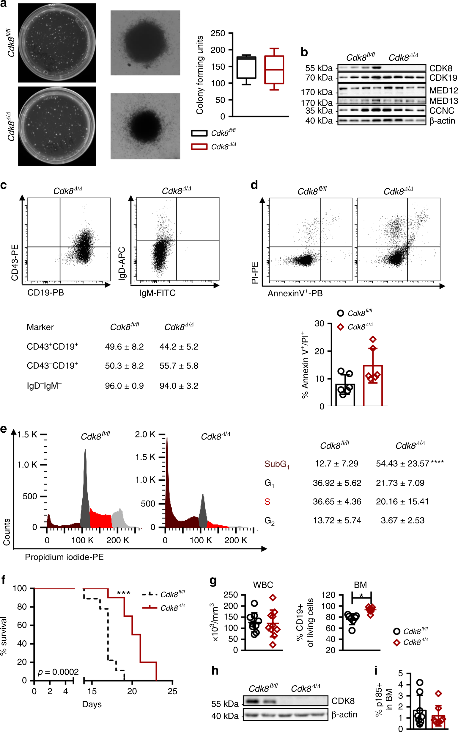
CDK8 is not required for initial BCR-ABL1p185+ transformation. a BCR-ABL1p185-induced colony formation of Cdk8fl/fl and Cdk8Δ/ΔVav-Cre BM cells in growth-factor-free methylcellulose. The second panel shows single-colony pictures of each phenotype. Summary of colony-formation assays. Center value represents median, the box 25th to 75th percentiles and whiskers min to max (n = 4 per genotype; each performed in duplicates). b CDK8, CDK19, CCNC, MED12, and MED13 protein levels in BCR-ABL1p185+ Cdk8fl/fl and BCR-ABL1p185+ Cdk8Δ/ΔVav-Cre cell lines (immunoblotting). β-Actin served as loading control. c Representative FACS blots of B-cell marker staining: B220+ gated BCR-ABL1p185+ Cdk8Δ/ΔVav-Cre cells with CD43, CD19, IgD, and IgM. Table below indicates frequencies of indicated markers for BCR-ABL1p185+ Cdk8fl/fl and BCR-ABL1p185+ Cdk8Δ/ΔVav-Cre cell lines (n = 4 per genotype). d FACS profile of an AnnexinV/PI staining of BCR-ABL1p185+ Cdk8fl/fl and BCR-ABL1p185+ Cdk8Δ/ΔVav-Cre cell lines (n = 6 per genotype). e PI cell cycle staining of BCR-ABL1p185+ Cdk8fl/fl and BCR-ABL1p185+ Cdk8Δ/ΔVav-Cre cell lines. The experiment was performed in technical duplicates; data from one out of three independent experiments are depicted. Table contains frequencies of cells in individual phases of the cell cycle (n = 3 per genotype). f BCR-ABL1p185+ Cdk8fl/fl and BCR-ABL1p185+ Cdk8Δ/ΔVav-Cre cells were injected intravenously (i.v.) into non-irradiated NSG mice (2500 cells/mouse, n = 9 mice received BCR-ABL1p185+ Cdk8fl/fl and 10 mice BCR-ABL1p185+ Cdk8Δ/ΔVav-Cre cells, 3 independent cell lines per genotype were injected). Survival curves of recipients are depicted (median survival of Cdk8fl/fl and Cdk8Δ/ΔVav-Cre cohorts: 17 days and 21 days). g White blood cell count (WBC) (n = 9 Cdk8fl/fl; n = 10 Cdk8Δ/ΔVav-Cre) cells and frequencies of CD19+ cells in BM of diseased mice (n = 7 BCR-ABL1p185+ Cdk8fl/fl; n = 9 BCR-ABL1p185+ Cdk8Δ/ΔVav-Cre). h Immunoblotting for CDK8 of ex vivo-derived BCR-ABL1p185+ Cdk8fl/fl and BCR-ABL1p185+ Cdk8Δ/ΔVav-Cre cells. Levels of β-actin served as loading control. i Homing assay of BCR-ABL1p185+ Cdk8fl/fl vs. BCR-ABL1p185+ Cdk8Δ/ΔVav-Cre cells. Bar diagram show percentages of BCR-ABL1p185+ cells in the BM 18 h post injection. Asterisks denote statistical significances as determined by an a, c, e, g (WBC) unpaired t-test, d, g (BM), i Mann–Whitney, or a f log-rank test; data represent means ± SD (*p < 0.05; ***p < 0.001; ****p < 0.001). Source data are provided as a Source Data file