Fig. 4
From: A kinase-independent role for CDK8 in BCR-ABL1+ leukemia

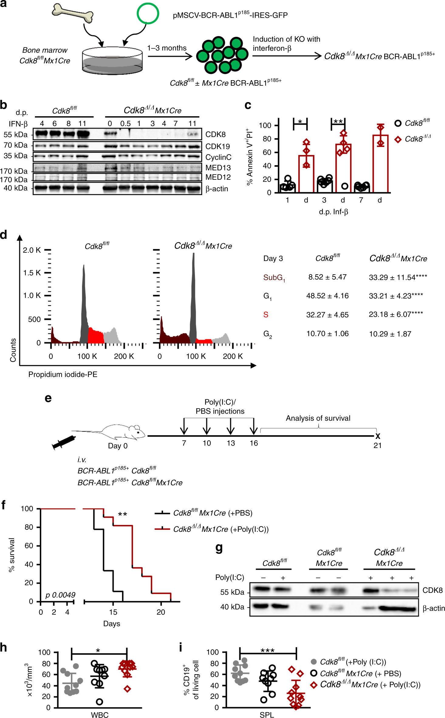
CDK8 is required for maintenance of BCR-ABL1p185+ leukemia. a Generation of stable BCR-ABL1p185+ Cdk8fl/fl and BCR-ABL1p185+ Cdk8fl/flMx1Cre cell lines. Scheme depicts experimental setup of data shown in b–d. b Efficiency of CDK8 deletion and protein levels of CDK19, CCNC, MED12, and MED13 at indicated time points post interferon-β (IFN-β) administration (immunoblotting). Levels of β-actin served as a loading control. c Proportions of AnnexinV+ cells in BCR-ABL1p185+ Cdk8fl/fl or BCR-ABL1p185+ Cdk8Δ/Δ Mx1Cre cell lines 1, 3, and 7 days after administration of IFN-β (d.p. IFN-β: days post IFN-β; n = 6 BCR-ABL1p185+ Cdk8fl/fl; n = 4 BCR-ABL1p185+ Cdk8Δ/ΔMx1Cre, three independent experiments). d Representative PI cell cycle staining of BCR-ABL1p185+ Cdk8fl/fl and BCR-ABL1p185+ Cdk8Δ/ΔMx1Cre cell lines. The experiment was performed in duplicates; one of three experiments is depicted. Table indicates frequencies of cells in individual phases of the cell cycle (n = 3 per genotype, measured in duplicates). e Scheme depicting experimental setup of in vivo experiment. f Kaplan–Meier shows survival curves of non-irradiated NSG mice that have received BCR-ABL1p185+ Cdk8fl/fl or BCR-ABL1p185+ Cdk8fl/flMx1Cre cell lines (2500 cells/mouse, n = 9 mice received BCR-ABL1p185+ Cdk8fl/fl and n = 11 BCR-ABL1p185+ Cdk8fl/flMx1Cre cells, 3 independent cells lines per genotype were injected). g Immunoblotting for CDK8 of ex vivo-derived BCR-ABL1p185+ cell lines (±poly(I:C) injections). Levels of HSC70 served as a loading control. h White blood cell count (WBC) of mice on day of terminal disease (analysis). i Summary of frequencies of CD19+ cells in spleens (SPL) of diseased mice, n = 10 per genotype. Asterisks denote statistical significances as determined by d unpaired t-test, c, h Mann–Whitney, f log-rank test, or i one-way ANOVA followed by Tukey’s test; data represent means ± SD (*p < 0.05; **p < 0.01; ***p < 0.001). Source data are provided as a Source Data file