Fig. 2
From: Sialic acid mediated mechanical activation of β2 adrenergic receptors by bacterial pili

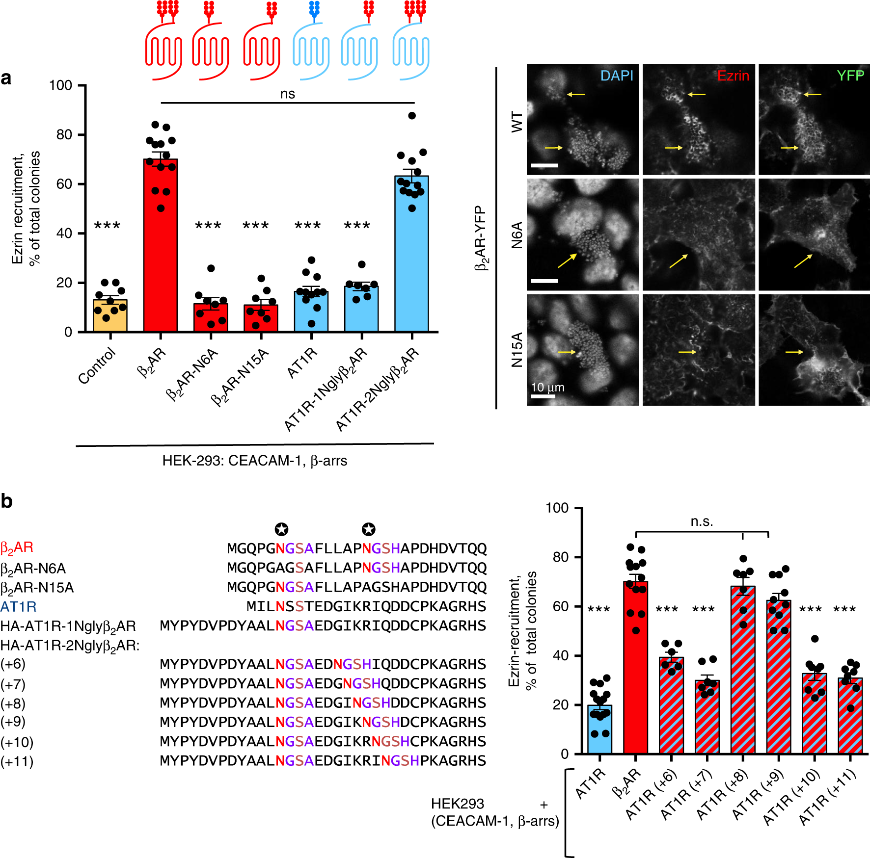
Role of glycan chains in meningococcus-promoted β2AR signaling. a, Left panel: ezrin recruitment assays were as in Fig. 1d; the percentage of ezrin-recruiting colonies was quantified in controls and in cells expressing human CEACAM-1, β-arrestins (β-arrs) and YFP-tagged forms of: wild-type β2AR, mutant β2AR lacking either N-glycosylation site (β2AR-N6A and β2AR-N15A), wild-type angiotensin AT1R, and mutant AT1R expressing either the first β2AR N-glycosylation signal (AT1R-1Nglyβ2AR), or both signals (AT1R-2Nglyβ2AR (+9)). Red drawings represent the β2AR polypeptide and its N-glycan chains. The blue diagram represents the AT1R polypeptide with its single N-glycan chain. In mutant AT1R receptors, the N-glycan chains branched on the N-glycosylation signals from the β2AR are represented in red. Histograms represent mean values ± SEM (n = 6) (***p < 0.001 control or mutants vs. wild-type β2AR, ANOVA with Bonferroni multiple comparison test; n.s.: not significant difference). Right panel: representative IF images of the experiment; arrows indicate the position of bacterial colonies; ezrin indicates the labeling with anti-ezrin antibodies and YFP corresponds to the signal of YFP-tagged receptors. b HEK-293 cells expressing CEACAM, β-arrestins, and the indicated receptors were prepared, infected, and processed as in a. Left panel: sequence alignment of receptor N-termini (constructs used in a, b). Asparagine residues used for glycan branching on wild-type β2AR are marked by stars. HA-AT1R-1Nglyβ2AR and HA-AT1R-2Nglyβ2AR correspond to AT1R mutants expressing one or both β2AR N-glycosylation signals, respectively; the numbers within parentheses correspond to the distance between N-glycosylation signals, (+9) being the distance found in wild-type β2AR N-terminus; β2AR-N6A and β2AR-N15A are mutant β2ARs lacking either N-glycosylation site. Right panel: role of the distance between N-glycosylation sites on meningococcus-promoted ezrin recruitment. Histograms represent mean values ± SEM; ANOVA with Bonferroni's multiple comparison test: ***P < 0.001, n.s.: not significant, for the comparison with wild-type β2AR