Fig. 4
From: Functional profiling of single CRISPR/Cas9-edited human long-term hematopoietic stem cells

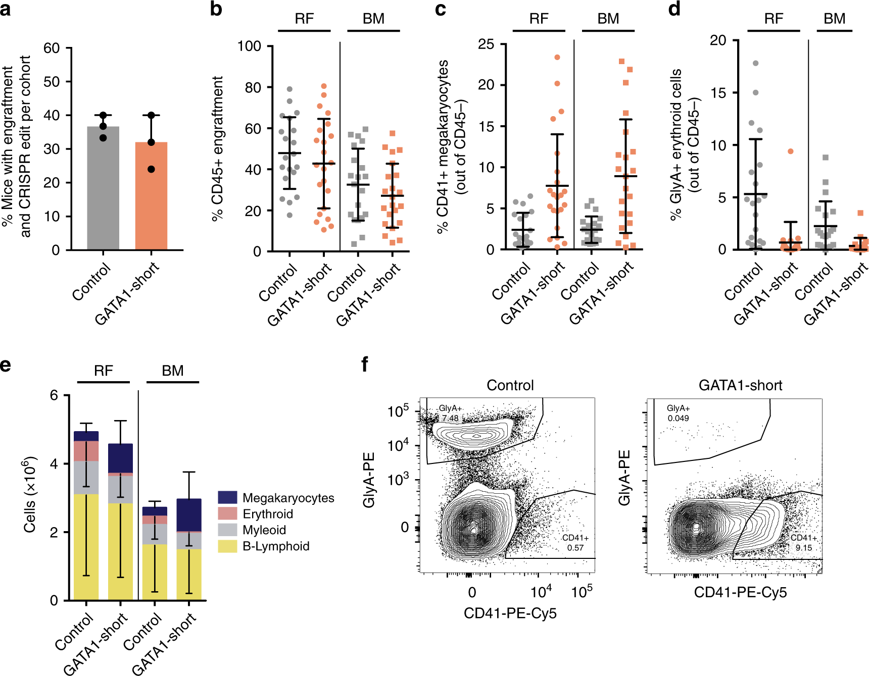
Functional interrogation of single CRISPR/Cas9-edited hematopoietic stem cells in NSGW41 mice. a Percentage of CRISPR/Cas9 edited LT-HSCs injected NSGW41 mice with engraftment (>5% based on human CD45+ expression in RF) and high CRISPR/Cas9 knockout efficiency (>90% based on PCR and Sanger sequencing) from each of three cohorts (n = 3 animal cohorts with independent cord blood pools). b Engraftment levels of control and GATA1-short edited LT-HSCs injected NSGW41 mice based on human CD45+ expression in RF and BM. c Percentage of CD41+CD45− megakaryocytes of control and GATA1-Short edited LT-HSCs injected NSGW41 mice in RF and BM (unpaired t test P < 0.001 for GATA1-Short versus control for both RF and BM). d Percentage of GlyA+D45− erythroid cells in control and GATA1-Short edited LT-HSCs injected NSGW41 mice in RF and BM (unpaired t test P < 0.0005 for RF GATA1-Short versus RF control and unpaired t test P < 0.005 for BM GATA1-Short versus BM control). e Total cell numbers of different lineages in control and GATA1-Short edited LT-HSCs injected NSGW41 mice in RF and BM (unpaired t test P < 0.005 for megakaryocytes GATA1-Short versus control for both RF and BM and unpaired t test P < 0.005 for erythroid GATA1-Short versus control for both RF and BM). f Representative flow cytometry plots of control and GATA1-Short edited LT-HSCs injected NSGW41 mice in RF showing CD41+CD45− megakaryocytes and GlyA+CD45− erythroid cells. Error bars represent standard deviations