Fig. 2
From: Resident memory T cells are a cellular reservoir for HIV in the cervical mucosa

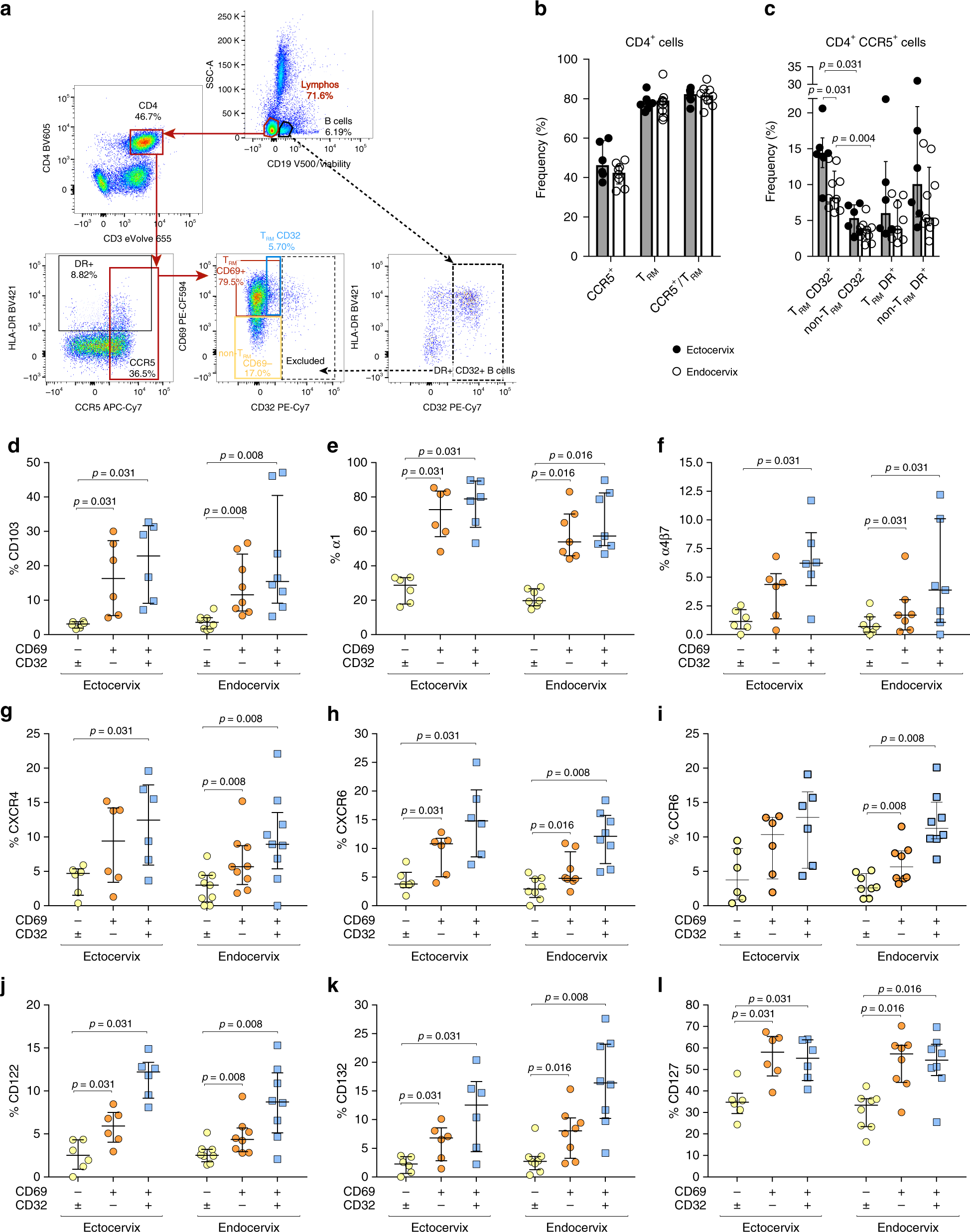
CCR5+ CD4+ TRM protein expression signature in cervix. a Gating strategy for phenotyping of CD4+ T cells obtained from cervicovaginal tissue of healthy donors. Based on the gating strategy shown in Fig. 1a, a lymphocyte gate (marked in red) was selected in a plot where dead and CD19+ were excluded. From one hand, CD3+ CD4+ T cells and then CCR5 positive cells were selected to further analyze three different subsets based on CD69 and CD32 expression: non-TRM (yellow gate), TRM CD32− (orange gate) and TRM CD32+ (blue gate). Of note, to identify CD4+ T cells expressing low levels of CD32 (CD32dim, blue gate), we previously defined a gate of exclusion in putative B cells (CD19+, depicted in dotted black lines) as these cells express high levels of CD32. b Frequency of diverse subsets within CD4+ T cells from human ectocervix (n = 6) and endocervix (n = 9). c Frequency of diverse subsets within CD4+ CCR5+ T cells from human ectocervix (n = 6) and endocervix (n = 9). d–l Frequency of expression of diverse cell-surface proteins within three different CD4+CCR5+ T cell subsets; namely CD69− non-TRM (yellow), CD32− TRM (orange) and CD32+ TRM (blue), in human ectocervix (n = 6) and endocervix (n = 7 for 2e, 2f; n = 8 for 2d, 2h, 2i, 2j, 2k, 2l; n = 9 for 2b, 2c, 2g). Lines and error bars represent median and interquartile ranges. All statistical comparisons were performed using Wilcoxon matched-pairs signed rank test. Source data are provided as a Source Data file