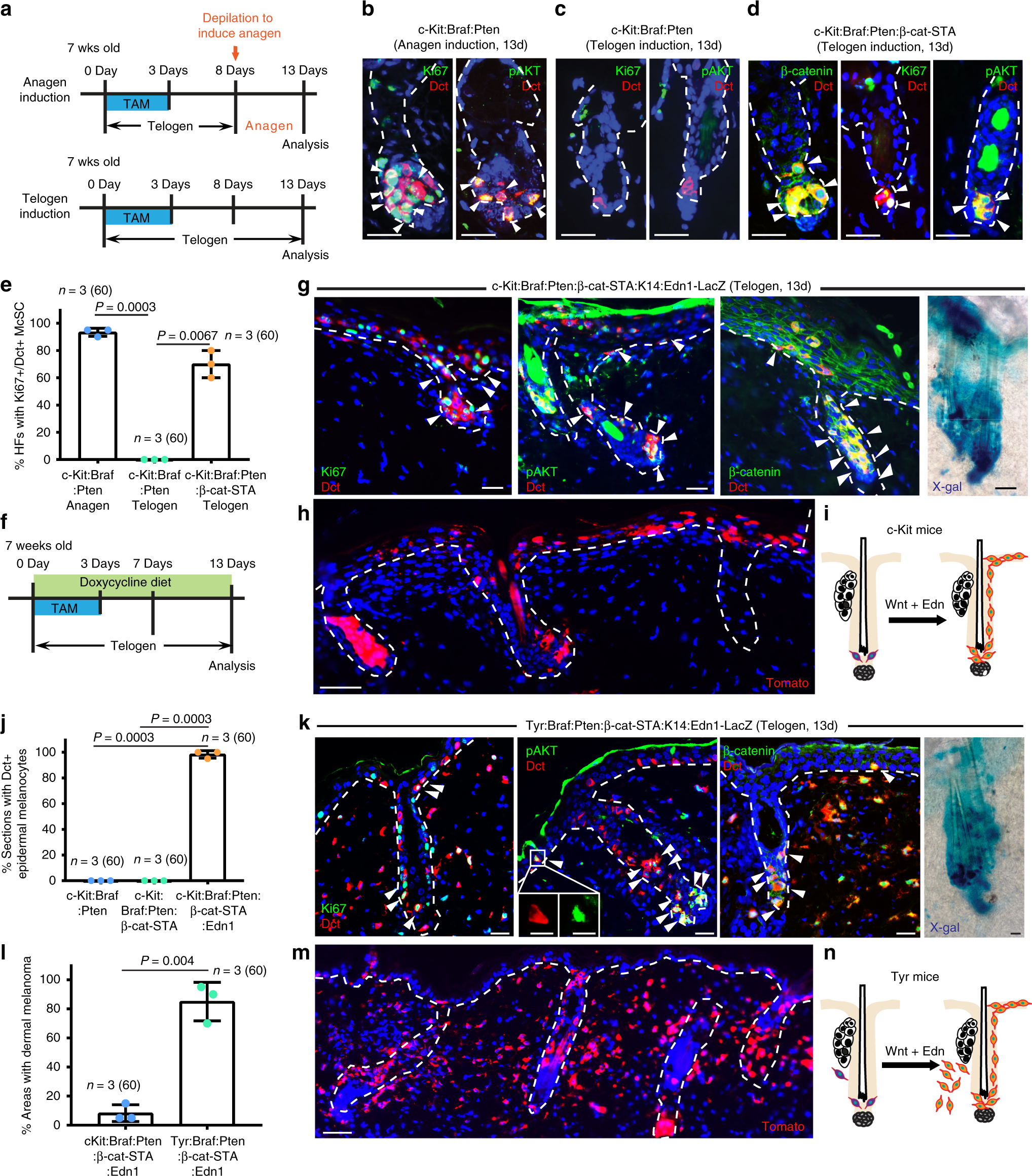
Fig. 3

Wnt and Edn promote melanoma initiation from follicular McSCs. a Schematic showing TAM and depilation (top) treatment and analysis regimen for b–e. b–d Immunofluorescence for Dct (red) and Ki67, pAKT (green) in c-Kit-CreER:Braf:Pten mice with anagen induction b, telogen induction c, and c-Kit-CreER:Braf:Pten:β-cat-STA mice with telogen induction d. e Dot plot showing percentage of HFs with Ki67+Dct+ McSCs (mean ± s.d.; n = 3 mice, total number of hair follicles analyzed indicated in parenthesis in each group). f Schematic showing TAM treatment and analysis regimen for g–n. g Immunofluorescence for Dct (red) and Ki67, pAKT, β-catenin (green), as well as X-gal staining in c-Kit-CreER:Braf:Pten:Tomato:β-cat-STA: K14-rtTA:tetO-Edn1-lacZ mice. h Immunofluorescence for Tomato (red) in c-Kit-CreER:Braf:Pten:Tomato:β-cat-STA: K14-rtTA:tetO-Edn1-lacZ mice. i Schematic model showing that Wnt and Edn1 signals promote McSC transformation and generation of epidermal melanoma during telogen in c-Kit promoter driven mice. j Dot plot showing percentage of 6 µm tissue sections ( >500 µm length) with Dct+ epidermal melanocytes in mice of indicated genotypes at 13 days of telogen induction (mean ± s.d.; n = 3 mice, total number of tissue sections analyzed indicated in parenthesis in each group). k Immunofluorescence images for Dct (red) and Ki67, pAKT, β-catenin (green), as well as X-gal stained image from Tyr-CreER:Braf:Pten:Tomato:β-cat-STA: K14-rtTA:tetO-Edn1-lacZ mice. Insets in pAKT/Dct panel show separate channel images for a double positive epidermal melanocyte. l Dot plot showing percentage of interfollicular areas that contain > 5 Tomato+/Dct+ dermal melanoma cells (mean ± s.d.; n = 3 mice, total number of interfollicular areas analyzed indicated in parenthesis in each group). m Immunofluorescence for Tomato (red) in Tyr-CreER:Braf:Pten:Tomato:β-cat-STA: K14-rtTA:tetO-Edn1-lacZ mice. n Schematic model showing that Wnt and Edn1 activation in telogen induces formation of both dermal and epidermal melanomas concomitantly in Tyr promoter driven mice. Dashed line outlines the boundary of epithelium and dermis. Scale bars, 25 μm, except for h and m, which are 50 μm and 10 μm in insets of k. Arrowheads marker double positive follicular McSCs, except for g and k, which also point to epidermal melanocytes. Source data are provided as a Source Data file