Fig. 2
From: Dormant pathogenic CD4+ T cells are prevalent in the peripheral repertoire of healthy mice

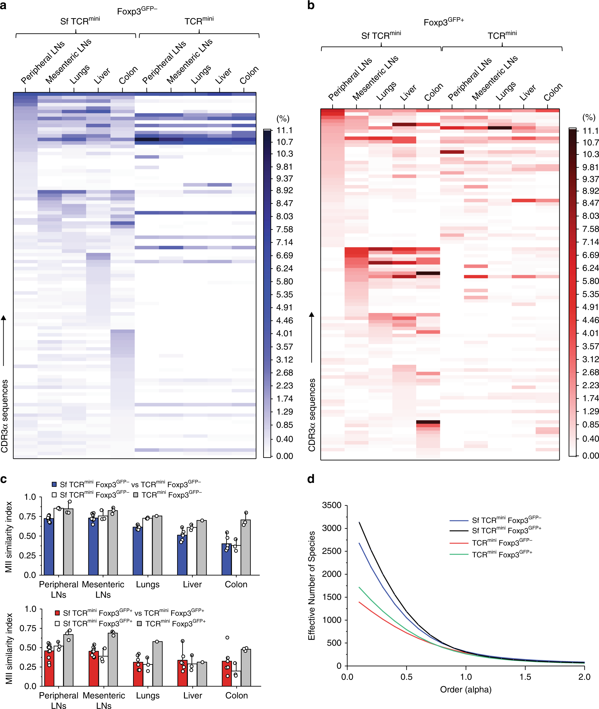
CD4+ cells from SfTCRmini and TCRmini mice share many αβTCRs. a Frequencies of 50 dominant TCRs on CD4+Foxp3GFP− (blue heatmap) or b Foxp3GFP+ (red heatmap) cells from each indicated organ (sequences see Supplementary Data 1a, b). c Similarity indices (MII) of TCRs expressed by CD4+Foxp3GFP− (upper panel) or CD4+Foxp3GFP+ (lower panel) cells among individual SfTCRmini (white bars) or TCRmini (gray bars) mice or cross-compared among both strains (blue and red bars). d Diversity (REF) calculated for repertoires of CD4+Foxp3GFP− (or Foxp3GFP+) cells from Sf or control mice. Repertoires from three individual mice from each strain were sequenced. Source data are provided in a Source Data file. Error bars depict SD