Fig. 1
From: Nuclear calcium signatures are associated with root development

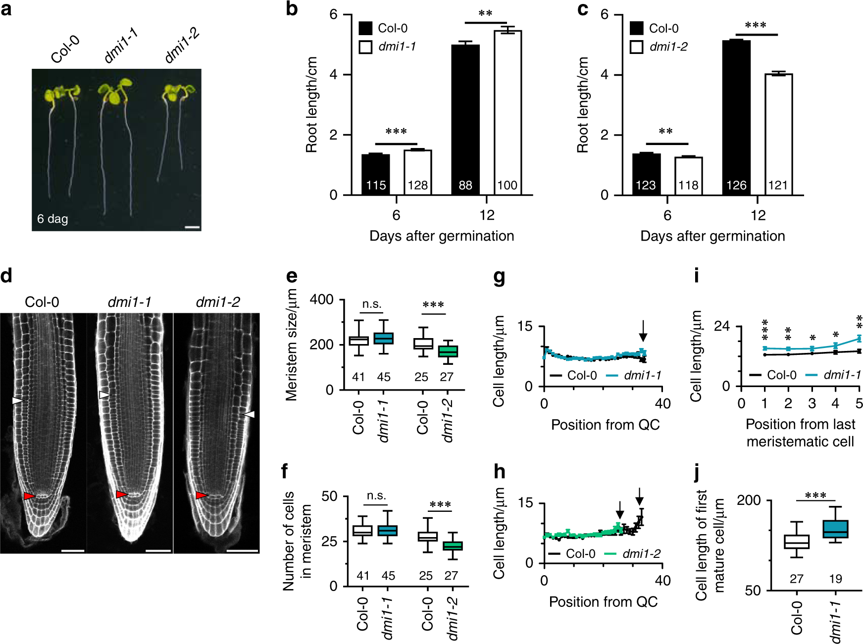
dmi1 mutants are impaired in primary root development. a Representative image of Col-0, dmi1-1, and dmi1-2 seedlings 6 days after germination (dag) (scale bar represents 0.2 cm). b, c Primary root length of wild type (Col-0), dmi1-1 (b) and dmi1-2 (c) 6 and 12 dag. d Cellular organisation of the root meristem visualised by confocal microscopy after staining with propidium iodide of wild type (Col-0), dmi1-1, and dmi1-2 at 6 dag. White and red triangles mark the first elongated cortex cell and the quiescent centre (QC), respectively. Scale bars represent 50 µm. e–h Root meristem length (e), root meristem cell number (f), and cell length over cell position from the QC to the last meristematic cortex cell (g, h) of wild type (Col-0), dmi1-1, and dmi1-2. Black arrows in g, h mark the last meristematic cell. i Cell length over cell position from the first rapidly elongated cortex cell of Col-0 and dmi1-1. (n ≥ 41 in each population for each cell position). j Cell length of the first mature cortex cell of Col-0 and dmi1-1. Values in bar and xy charts are means ± s.e.m. Box and whisker plots show 25% and 75% percentiles, median, minimum, and maximum. Numbers in bars and under boxes denote sample size (n). n.s. not significant, *p < 0.05, **p < 0.01, ***p < 0.001 (two-tailed t test with a prior F-test for homoscedasticity). b, c, e–i The data represent three biological replicates. j The data represent two biological replicates combined