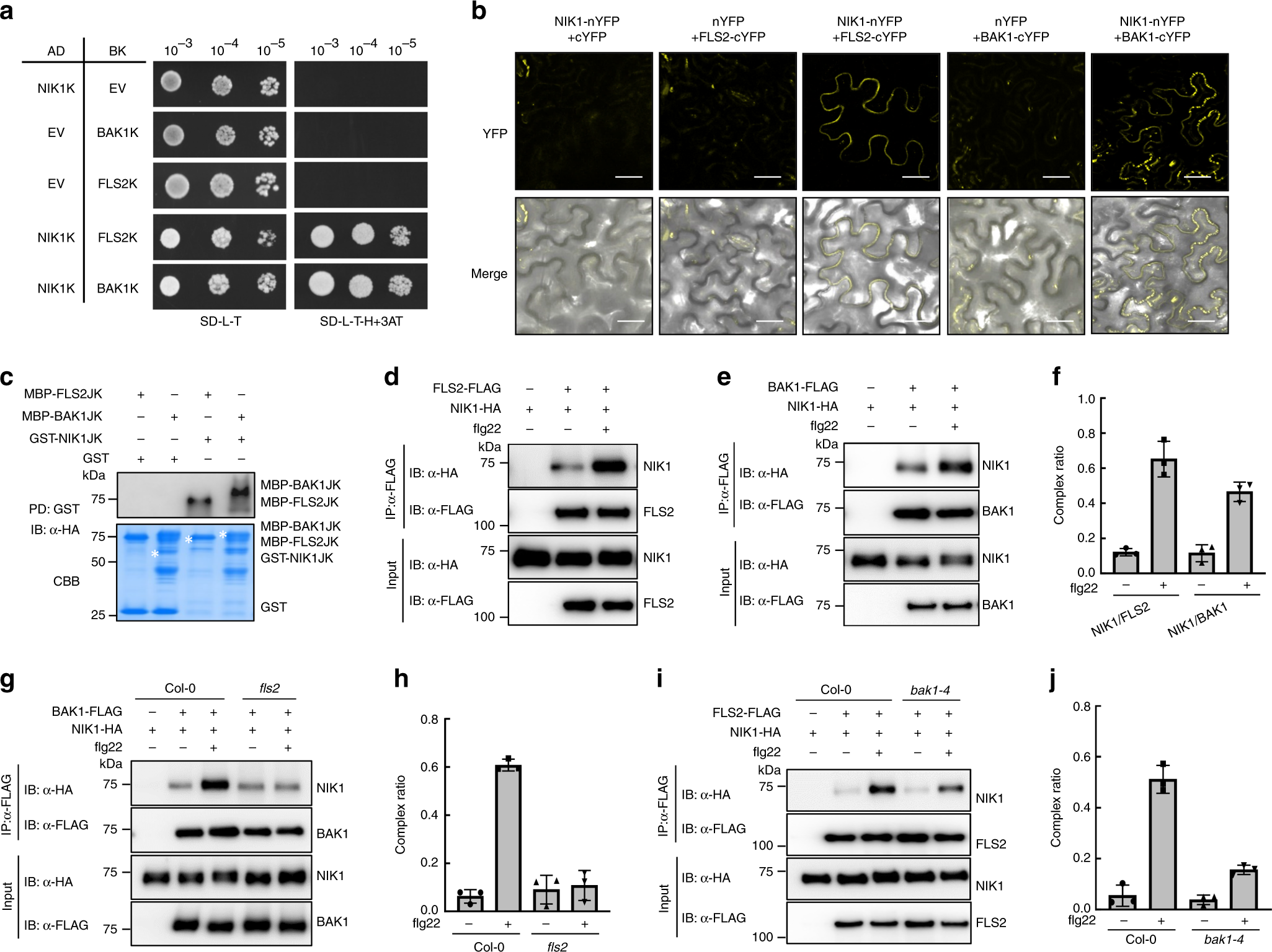
Fig. 3

Interaction between NIK1 and the FLS2/BAK1 receptor complex is enhanced in response to flg22 signalling. a Interaction of NIK1 with BAK1 or FLS2 in Y2H assay. The kinase domains of NIK1, BAK1 or FLS2 were expressed in yeast as GAL4 activation domain (AD) fusions or binding domain (BD) fusions. EV indicates the empty vectors for either pGADT7 or pGBKT7. b In vivo interaction between NIK1 and BAK1 or FLS2 by BiFC analysis. Fluorescence (YFP) and bright field confocal images were acquired of tobacco leaves co-expressing the indicated fusion proteins in the presence of HC-Pro suppressor 48 h after agro-infiltration with the indicated DNA constructs. Scale bars = 20 µm. c NIK1 directly interacts with BAK1 or FLS2 in vitro. GST or GST-NIK1JK immobilized on glutathione Sepharose beads was incubated with MBP, MBP-FLS2JK or MBP-BAK1JK proteins. Beads were washed and pelleted for immunoblot analysis with α-HA antibody. PD, pull-down. d, e NIK1 associates with FLS2 or BAK1 and these interactions are strengthened by flg22 treatment. Arabidopsis protoplasts were co-transfected with NIK1-HA and FLS2-FLAG, BAK1-FLAG or an empty vector control. Protoplasts were treated with (+) or without (−) 100 nM flg22 for 15 min before harvesting. Co-IP was performed with α-FLAG Agarose (IP: α-FLAG), and proteins were analysed using immunoblots with an α-HA antibody (IB: α-HA). f Quantitative data for d, e. Signal intensity was quantified using the ImageJ software, and values represent the mean ± SD (n = 3). g Flg22-enhanced NIK1 and BAK1 interaction was abolished in a fls2 mutant background. NIK1-HA and BAK1-FLAG were co-expressed in Col-0 or fls2 protoplasts, and flg22 treatments were performed before samples collection. h Quantitative data for g. Images were quantified using the ImageJ software, and values represent the mean ± SD (n = 3). i Flg22-enhanced NIK1 and FLS2 interaction is largely reduced in a bak1-4 mutant background. NIK1-HA and FLS2-FLAG were co-expressed in Col-0 or bak1-4 protoplasts, and treated with flg22 before sample collection. j Quantitative data for i. Co-IP signals were quantified using the ImageJ software, and values represent the mean ± SD (n = 3). Source data are provided as a Source Data file