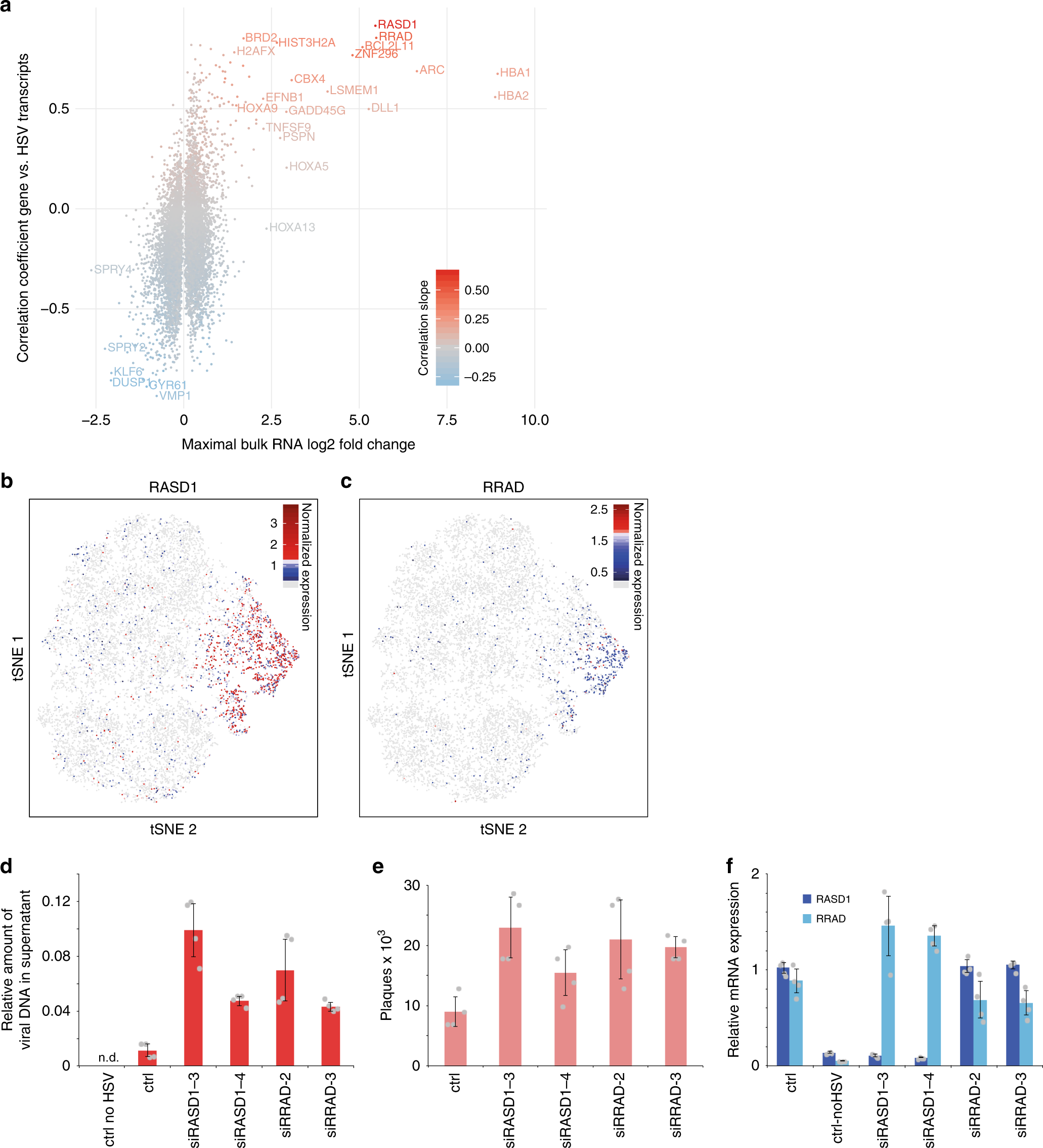
Fig. 3

Correlating host cell and viral gene expression reveals candidates modulating infection. a Relationship between differentially expressed genes and viral transcription. The horizontal axis shows the maximal log(2)-transformed bulk RNA-seq fold change of the three time points after infection compared to uninfected cells, the vertical axis, and the linear regression coefficient of the gene expression with the sum of viral transcripts in bins of 20 cells, using only high HSV-1 cells as defined in Supplementary Fig. 2a. Color represents the slope of the linear regression. Source data for this panel is provided in Supplementary Data 3. b, c Distribution of normalized expression of RASD1 (b) and RRAD (c) on the tSNE projection introduced in Fig. 1. Cells without detectable expression are colored in light gray. d, e RNAi of HSV-1 transcription-dependent factors RASD1 and RRAD. Viral DNA in the cell culture supernatant was measured using plaques assays (d) or qPCR (e) (quantified using serial dilutions of a virus stock with known activity, a value of 1 corresponding to 106 PFU/ml). Bar plots indicate means, error bars denote standard deviations, and the individual measurement values (two each from n = 2 biologically independent samples) are shown as gray dots. f RT-qPCR of RNAi samples. RASD1 and RRAD mRNA levels were normalized using GAPDH mRNA values and to control cells. The individual measurement values are shown as gray dots. Source data for the bar plots are provided in the Source Data file