Fig. 7
From: Nestin regulates cellular redox homeostasis in lung cancer through the Keap1–Nrf2 feedback loop

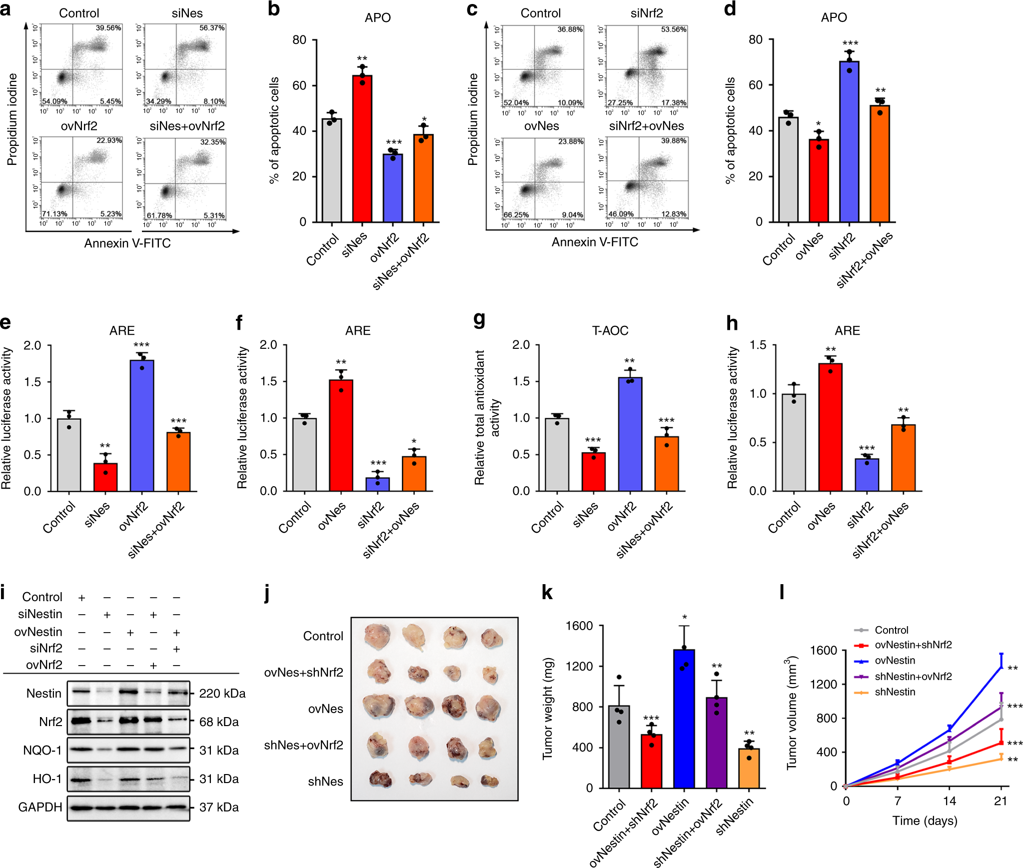
Nestin and Nrf2 cooperatively contribute to the antioxidant stress capacity of NSCLC cells. a Flow cytometric analysis performed with Annexin V-FITC and PI was used to detect apoptosis of A549-con, A549-siNestin, A549-ovNrf2, and A549-siNestinovNrf2 cells, respectively. b Statistical analysis of the total apoptosis rate in A549 cells described in a. c Flow cytometric analysis with Annexin V-FITC and PI was used to detect apoptosis of A549-con, A549-siNrf2, A549-ovNestin, and A549-siNrf2ovNestin cells, respectively. d Statistical analysis of the total apoptosis rate in A549 cells described in c. e A549 cells were transiently treated with siNestin RNA and/or ovNrf2 plasmids, transiently transfected with an ARE-driven luciferase reporter gene construct, harvested, and assayed for luciferase activity. f A549 cells were transiently treated with siNrf2 RNA and/or ovNestin plasmids, transiently transfected with an ARE luciferase reporter gene construct, harvested, and assayed for luciferase activity. g Total antioxidant activity (T-AOC) was assayed in A549 cells that had been transfected with siNestin RNA and/or ovNrf2 plasmids. h Total antioxidant activity (T-AOC) was assayed in A549 cells that had been transfected with siNrf2 RNA and/or ovNestin plasmids. i Western blotting analysis was performed to evaluate the levels of NQO1 and HO-1 in A549 cells transfected with siNestin, ovNestin, siNestinovNrf2, or siNrf2ovNestin. j, k Nude mice were randomized into five groups (n = 4 per group) and subcutaneously injected with A549 cells that had been transfected with control, shNestin, ovNestin, shNestinovNrf2, or ovNestinshNrf2 plasmids. Tumors formed in nude mice were collected 21 days after grafting, and the tumor weight were measured. l The tumor volume (growth rate) was measured over time. Data are presented as the means ± SD of at least three independent experiments. *P < 0.05, **P < 0.01, and ***P < 0.001, Student’s t test. Source data are available as a Source Data file