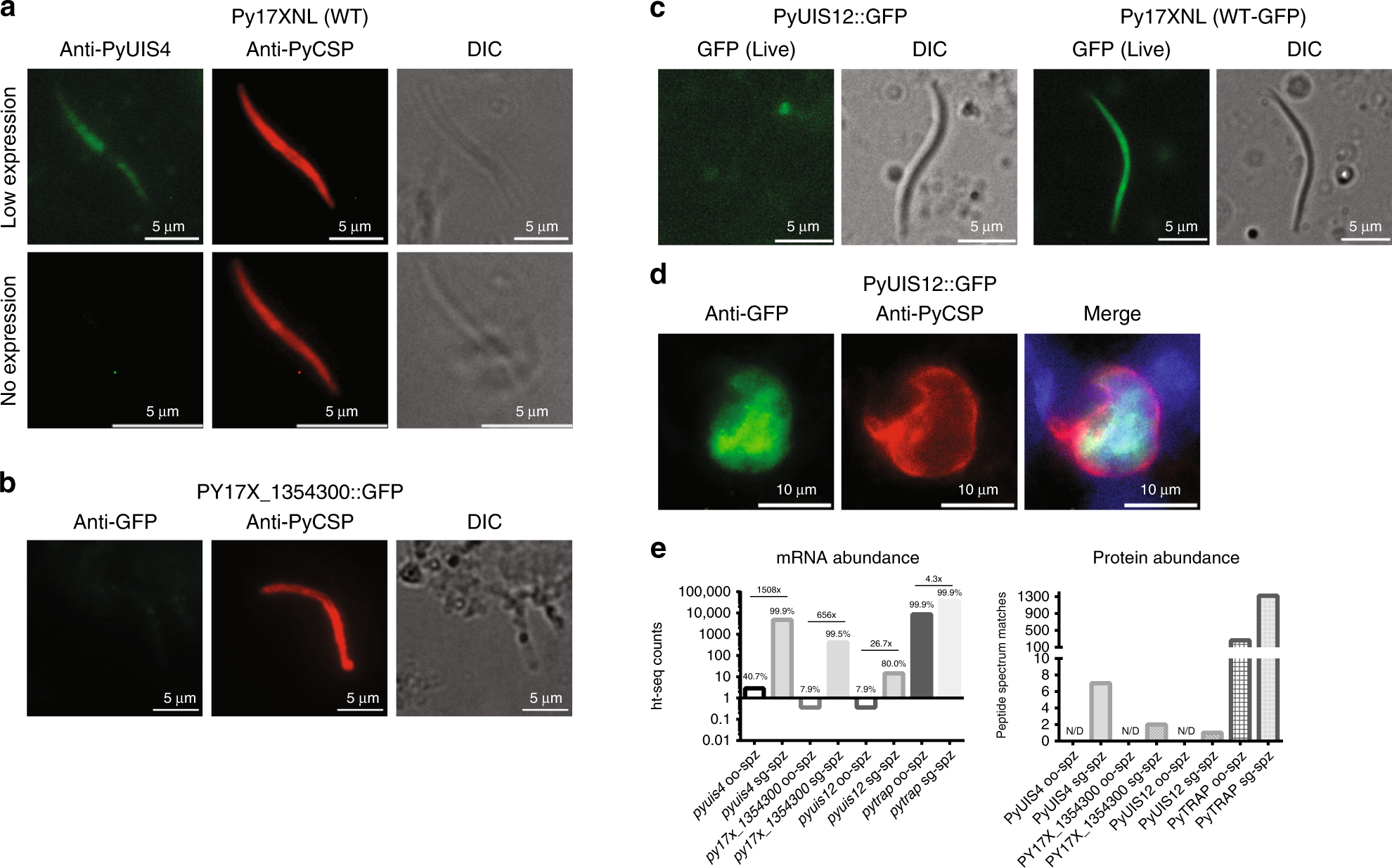
Fig. 4

Validation of translationally repressed transcripts in P. yoelii. The presence and relative abundance of proteins encoded by translationally repressed mRNAs was assessed by fluorescence microscopy. a PyUIS4 expression is largely absent in the population of wild-type sporozoites taken shortly after salivary gland invasion. Very few sporozoites have detectable PyUIS4 protein, which is weak and diffuse. b An uncharacterized protein, PY17X_1354300, was modified to encode a C-terminal GFP tag, and protein expression was monitored by IFA. In agreement with the total proteomic data, no protein was detectable. c Transgenic parasites expressing unfused GFP (WT-GFP control) or GFP fused to UIS12 were assessed by live fluorescence for evidence of protein expression. No PyUIS12::GFP could be detected above background in sporozoites. d However, robust expression of PyUIS12::GFP is detected by IFA post-transmission in 24 h liver stage parasites. Scale bars are 5 microns (panels a–c) or 10 microns (panel d). e The abundance of mRNA (left) and protein (right) for PyUIS4, PY17X_1354300, and PyUIS12 are provided in comparison to PyTRAP. The percentile of mRNA abundances (based upon ht-seq counts) compared to all other transcripts is provided, with the fold change between oocyst sporozoites and salivary gland sporozoites noted above paired bars. The number of total, unambiguous peptide spectrum matches is provided. N/D: not detected