Fig. 2
From: Regulation of CHD2 expression by the Chaserr long noncoding RNA gene is essential for viability

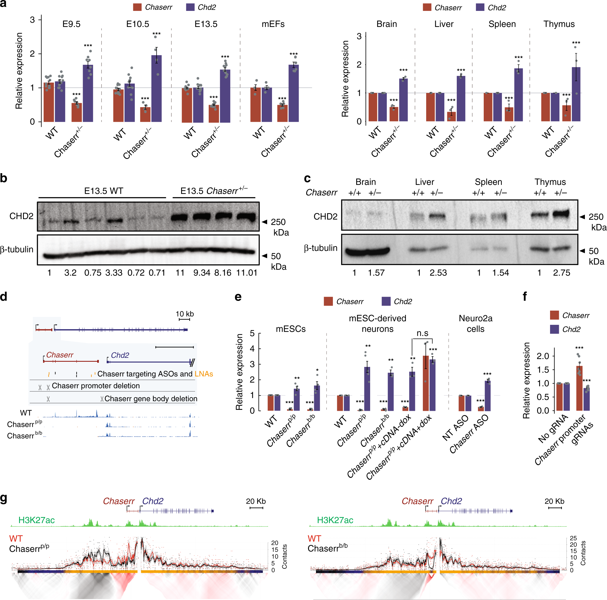
Chaserr represses Chd2 expression. a qPCR of the indicated genes in whole embryos from the indicated developmental stage, mEFs, or adult tissues with the indicated background. n for each group of embryos or mEFs is indicated in parentheses. Normalized to Actb. n = 3 for the tissues. b Western blot for the indicated protein in individual E13.5 whole embryos from indicated background. c As in b for the adult tissues. d Top: scheme of regions targeted by gRNAs used to generate Chaserrp/p, Chaserrb/b mESCs, or the antisense reagents; Bottom: RNA-seq read coverage in mESCs from the indicated background. e, f qRT-PCR of the indicated genes in the indicated backgrounds or treatments. Normalized to Actb. n = 3–5. g Targeted Chromosome Conformation Capture (4C) analysis with the Chd2 promoter as the viewpoint in WT vs. Chaserrp/p (left) or WT vs. Chaserrb/b (right) mESCs. Top to bottom: scheme of the Chd2-Chaserr locus; H3K27ac ChIP-seq signal in mESCs; smoothed trend lines and raw counts of the contact profiles in the indicated cell lines; domainogram79 showing mean contact per fragment end for a series of window sizes. Ratio quantifications are shown below Western blots. Source data are provided as a Source Data file. Error bars show S.E.M. *P < 0.05, **P < 0.01, and ***P < 0.001 (a, e, f: two-sided t test)