Fig. 4
From: Regulation of CHD2 expression by the Chaserr long noncoding RNA gene is essential for viability

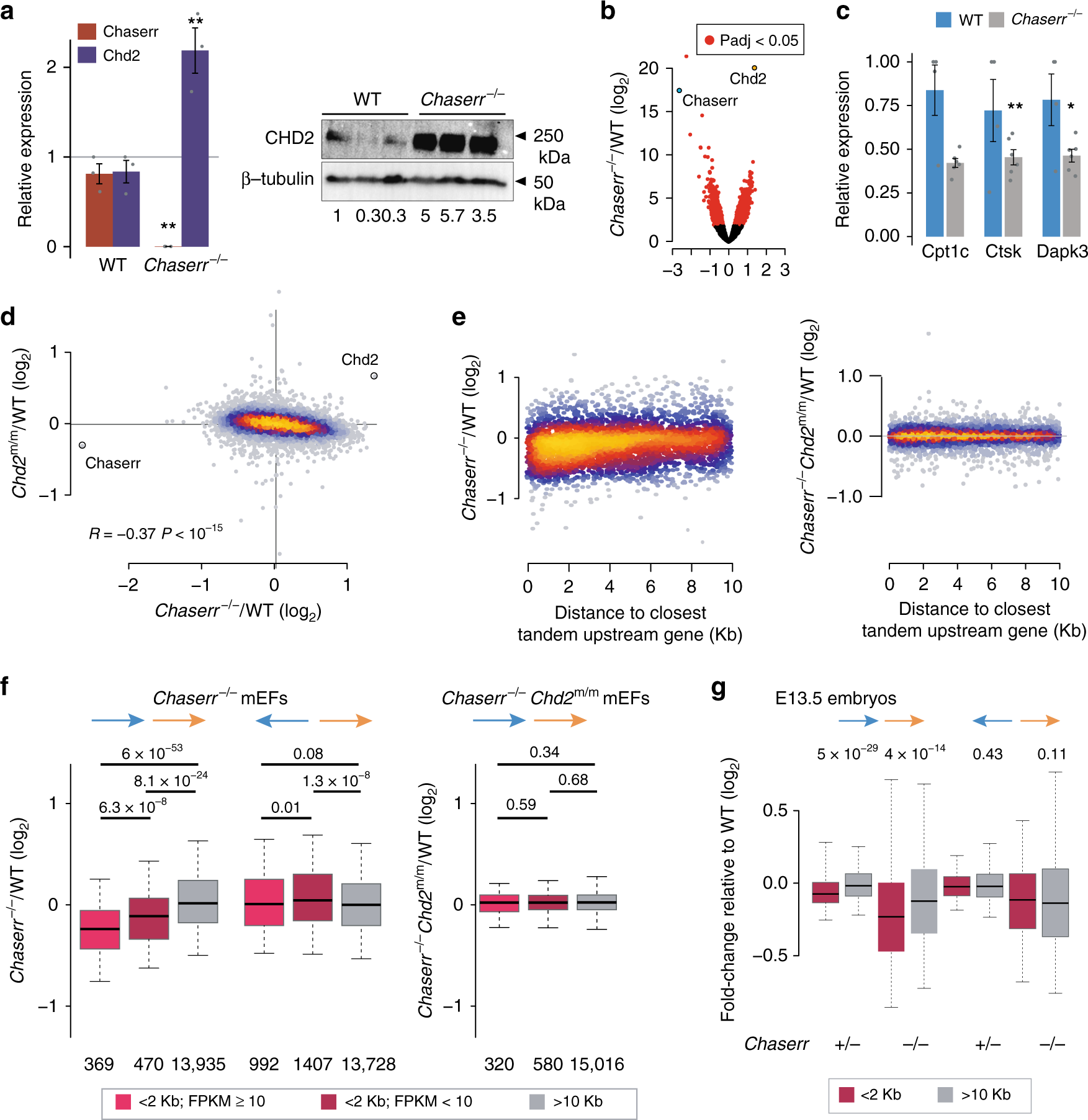
Transcriptional dysregulation following loss of Chaserr. a qRT-PCR (left) and Western blot (right) of Chd2 expression in mEFs from the indicated background. n = 3. qRT-PCR normalized to Actb. Western blot shows mEFs from three embryos for each background. Error bars show S.E.M. **P < 0.01 (two-sided t test). b Volcano plots for the indicated differential expression comparison by using DESeq262. c qRT-PCR of the indicated genes in WT and Chaserr−/− mEFs. Normalized to Actb. WT n = 4, Chaserr−/− n = 6 *P < 0.05, **P < 0.01 (two-sided t test). d Changes in gene expression in Chaserr−/− and Chd2m/m mEFs. Correlation computed by using Spearman’s correlation. Color indicates point density. e Change in expression in Chaserr−/− or Chaserr−/− Chd2m/m vs. WT mEFs and distance to the 3′ end of the closest upstream gene transcribed from the same strand, for genes for which this distance is <10 kb. Color indicates point density. f Changes in gene expression in Chaserr−/− or Chaserr−/− Chd2m/m vs. WT mEFs for genes with the indicated distances from the closest upstream gene. Genes with distance <2 kb were further subdivided based on the expression levels of the upstream gene. The number of genes in each group is indicated below the distance threshold. Boxplots show the 5th, 25th, 50th, 75th, and 95th percentiles. g As in f, for the E13.5 whole embryo RNA-seq. P-values computed by using Wilcoxon rank-sum test. Ratio quantifications are shown below Western blots. Source data are provided as a Source Data file. Boxplots show the 5th, 25th, 50th, 75th, and 95th percentiles