Fig. 1
From: Modular actin nano-architecture enables podosome protrusion and mechanosensing

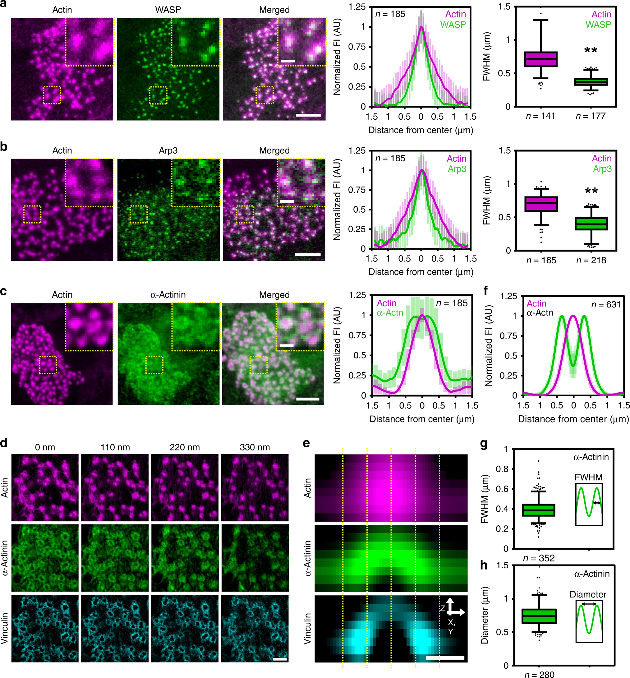
Actin-binding proteins in protrusive core differentially localize to podosome submodules. a Confocal images of a DC transfected with WASP-GFP (green) and stained for actin (magenta). The insets depict a few individual podosomes. The left graph shows the average ± s.d. radial fluorescent intensity profile of actin and WASP (n = 185 podosomes). The right graph depicts the FWHM of the fluorescent profile of actin (n = 141 podosomes) and WASP (n = 177 podosomes) pooled from three independent experiments. Statistical analysis was performed with an unpaired two-tailed Student’s t-test. **P < 0.01. b Confocal images of a DC transfected with Arp3-GFP and stained for phalloidin to visualize actin (magenta). The insets depict a few individual podosomes. The left graph shows the average ± s.d. radial fluorescent intensity profile of actin and Arp3 (n = 185 podosomes). The right graph depicts the FWHM of the fluorescent profile of actin (n = 165 podosomes) and Arp3 (n = 218 podosomes) pooled from three independent experiments. Statistical analysis was performed with an unpaired two-tailed Student’s t-test. **P < 0.01. c Confocal images of a DC stained for α-actinin (green) and actin (magenta). The insets depict a few individual podosomes. The graph shows the average ± s.d. radial fluorescent intensity profile of α-actinin and actin (n = 185 podosomes pooled from two independent experiments). d 3D-SIM images of a DC transfected with α-actinin-HA and stained for HA (green), actin (magenta), and vinculin (cyan). e Average radial orthogonal view of actin, α-actinin, and vinculin (n = 180 podosomes). f Average ± s.e.m. radial fluorescent intensity profile of actin and α-actinin obtained from the SIM images (at z:110 nm) (n = 631 podosomes pooled from three independent experiments). g Quantification of the FWHM of the α-actinin fluorescent profile (n = 352 podosomes pooled from three independent experiments). h Quantification of the α-actinin ring diameter (n = 280 podosomes pooled from three independent experiments). Scale bars: a–c = 5 µm, d = 1 µm, e = 0.5 µm; insets: a–c 1 µm. FI fluorescent intensity, AU arbitrary units. Box plots indicate median (middle line), 25th, 75th percentile (box) and 5th and 95th percentile (whiskers) as well as outliers (single points). Source data are provided as a Source Data file