Fig. 5
From: Modular actin nano-architecture enables podosome protrusion and mechanosensing

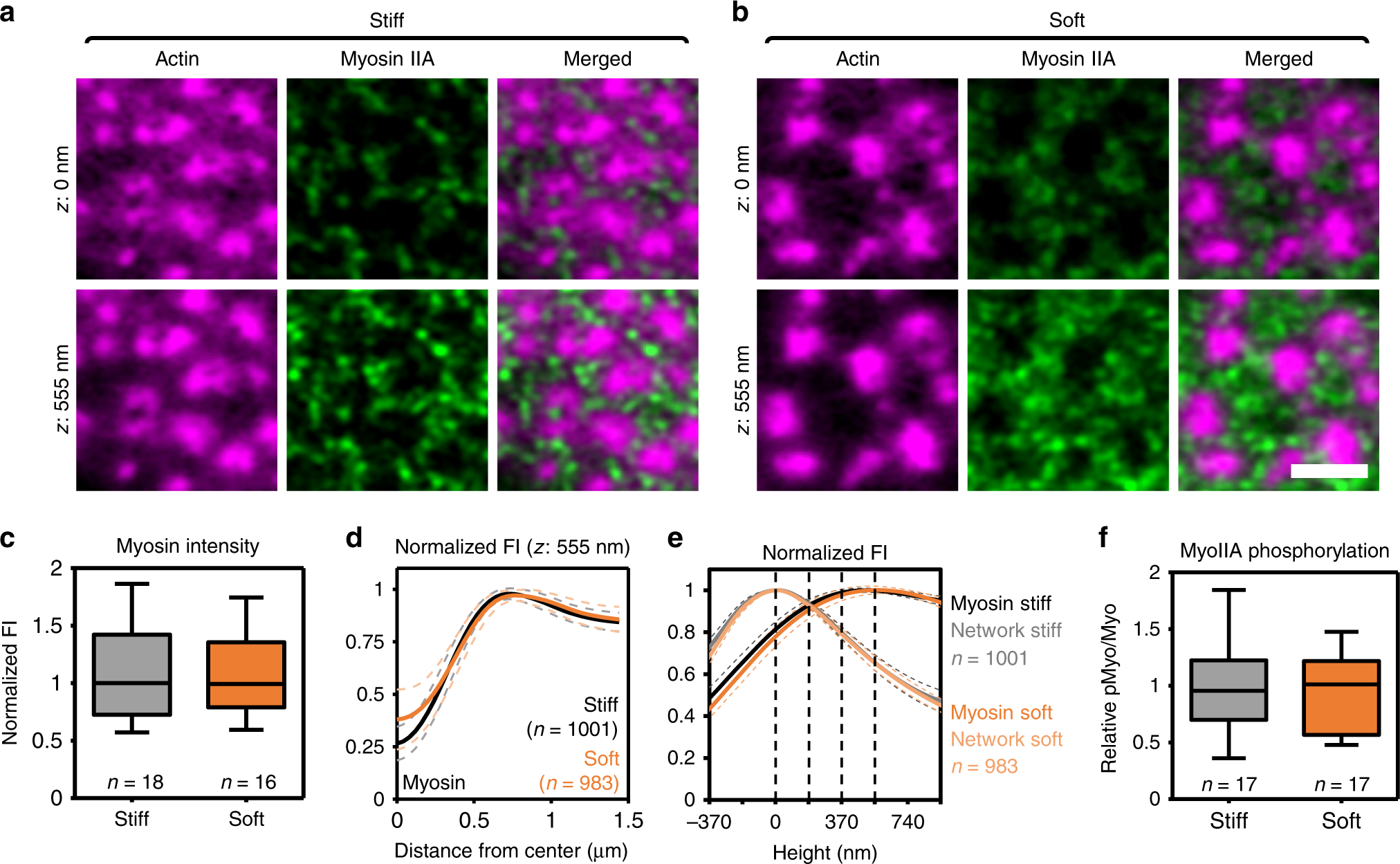
Myosin IIA localization and activation unaffected by changes in substrate stiffness. a, b 3D-Airyscan images of DCs stained for actin (magenta) and myosin IIA (green). Shown are representative images of podosomes on a stiff and b soft substrate. c Quantification of the intensity of the myosin IIA signal in podosome clusters on stiff (n = 18 clusters) and soft (n = 16 clusters) substrates pooled from three independent experiments. d Average ± s.e.m. radial orthogonal view of myosin on stiff (n = 1001 podosomes) and soft (n = 983 podosomes) substrates pooled from three independent experiments. e Quantification of the localization in z of the actin network (light colors) and myosin IIA (dark colors) in podosome clusters on stiff (n = 1001 podosomes) and soft (n = 983 podosomes) substrates pooled from three independent experiments. The dashed lines in the graph represent the z-sections, two of which are shown in a. f DCs were seeded on soft and stiff substrates and stained for myosin IIA and phospho-myosin light chain. The graph depicts the quantification of the pMyo/Myo ratio on stiff (n = 17 podosome clusters) and soft (n = 17 podosome clusters) substrates pooled from three independent experiments. Scale bar = 2 µm. FI fluorescent intensity, AU arbitrary units. Box plots indicate median (middle line), 25th, 75th percentile (box) and 5th and 95th percentile (whiskers) as well as outliers (single points). Source data are provided as a Source Data file