Fig. 7
From: Modular actin nano-architecture enables podosome protrusion and mechanosensing

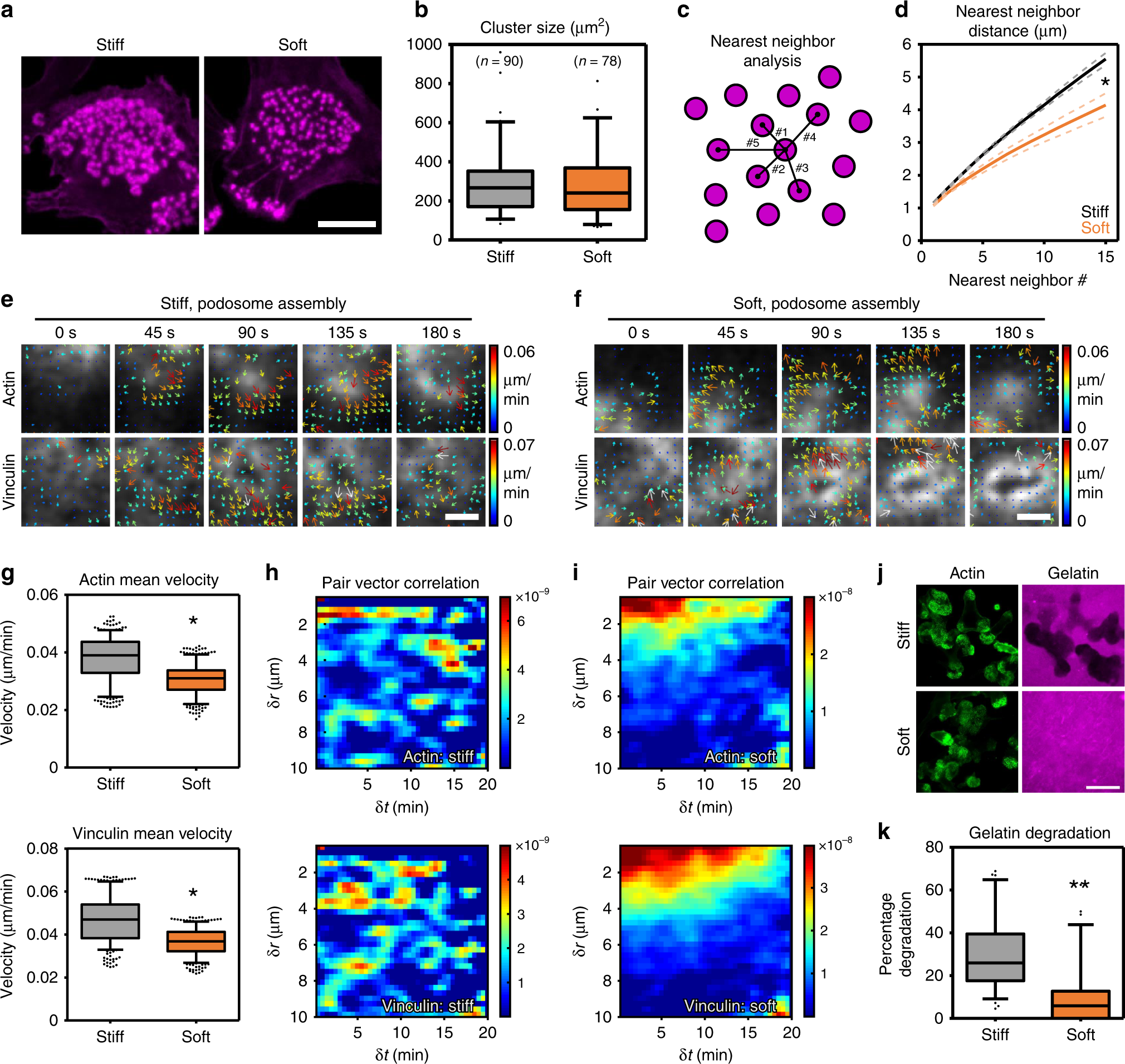
Substrate stiffness controls podosome mesoscale connectivity and degradative capacity. a Widefield images of DCs stained for actin. Shown are representative podosome clusters on stiff (left) and soft (right) substrates. b Quantification of the podosome cluster size on stiff (n = 90 clusters) and soft (n = 78 clusters) substrates pooled from three independent experiments. c Graphical explanation of the nearest-neighbor analysis. d Quantification of the nearest-neighbor distance for podosomes in clusters of at least 15 podosomes on stiff (n = 1652 podosomes) and soft (n = 1470 podosomes) substrates pooled from three independent experiments. Statistical analysis was performed with an unpaired two-tailed Student’s t-test. *P < 0.05. e, f DCs were transfected with Lifeact-GFP and vinculin-mCherry. Imaging was performed using Airyscan confocal microscopy with 15 s frame intervals. Time series were subjected to twSTICS analysis and results are plotted as vector maps in which the arrows indicate direction of flow and both the size and color coding are representative of the flow magnitude. Shown are representative waves of vectors for actin and vinculin on e stiff and f soft substrates. g Quantification of the mean velocity of actin (upper panel) and vinculin (lower panel) on stiff and soft substrates using STICS. Statistical analysis was performed with an unpaired two-tailed Student’s t-test (n = 5 cells pooled from three independent experiments). *P < 0.05. h, i Pair vector correlation analysis for actin and vinculin on h stiff and i soft substrates that indicate the spatial and temporal scales of vector correlation of the twSTICS analysis. Shown are the average pair vector correlations from five time series. j DCs were seeded on gelatin-rhodamine (magenta)-coated stiff and soft substrates, incubated overnight and subsequently stained for actin (green). Shown are representative images of gelatin degradation of stiff (upper panels) and soft (lower panels) substrates. k Quantification of the degraded area on both stiff and soft substrates. Statistical analysis was performed with an unpaired two-tailed Student’s t-test (N = 6 independent experiments). **P < 0.01. Scale bars: a = 10 µm, e = 0.5 µm, f = 0.5 µm, j = 20 µm. Box plots indicate median (middle line), 25th, 75th percentile (box) and 5th and 95th percentile (whiskers) as well as outliers (single points). Source data are provided as a Source Data file