Fig. 4
From: Brain activity regulates loose coupling between mitochondrial and cytosolic Ca2+ transients

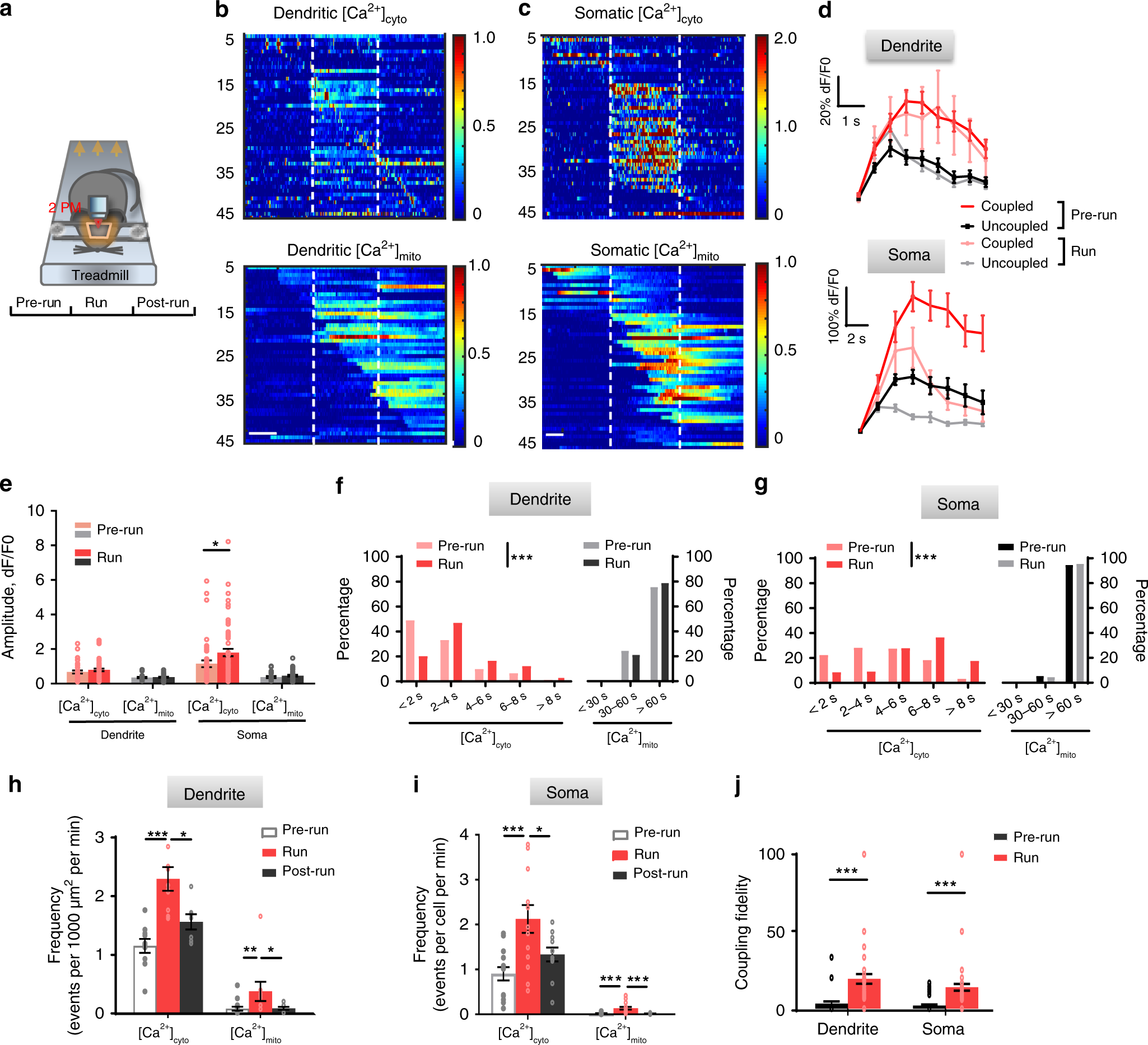
Enhanced [Ca2+]mito-to-[Ca2+]cyto coupling amidst exercise-elicited neuronal activity. a Schematic of transcranial two-photon imaging in the forelimb motor cortex of awake, head-restrained mice before, during and after running on treadmill. b, c Heatmaps of [Ca2+]cyto and [Ca2+]mito activity in dendrites and somas under different conditions. Vertical dashed lines partition records obtained in the pre-run, run, and post-run stages. Each row represents Ca2+ activity from a dendrite (b, n = 48 events) or a soma (c, n = 49 events). Pairs of [Ca2+]cyto(upper panels) and [Ca2+]mito activities (lower panels) were sorted by time of peak amplitude of [Ca2+]cyto activity. Scale bars: 20 s. d Averaged [Ca2+]cyto transients in dendrites (upper panel) and somas (lower panel) prior to and during treadmill running. 52–60 traces were used for each group. e Amplitudes of [Ca2+]cyto and [Ca2+]mito transients in dendrites (n = 18–55 dendrites from 6 mice) and somas (n = 21–60 somas from 7 mice) during pre-run and run stages. f, g Histogram of duration of [Ca2+]cyto and [Ca2+]mito transients in dendrites (f) and somas (g) during pre-run and run stages. (f: n = 66 dendrites from 6 mice; g: n = 67 somas from 7 mice. Mann–Whitney U-Test). h, i Exercise increased [Ca2+]cyto frequency in dendrites (h, n = 7–26 from 6 mice) and somas (i, n = 11–17 from 7 mice). j Exercise increased [Ca2+]mito-to-[Ca2+]cyto coupling fidelity (n = 47–49 dendrites and 47–48 somas from 6–7 mice,). Data are presented as mean ± SEM. *P < 0.05. **P < 0.01. ***P < 0.0001, by one-way ANOVA and multiple comparisons. Source data are provided as a Source Data file.