Fig. 3

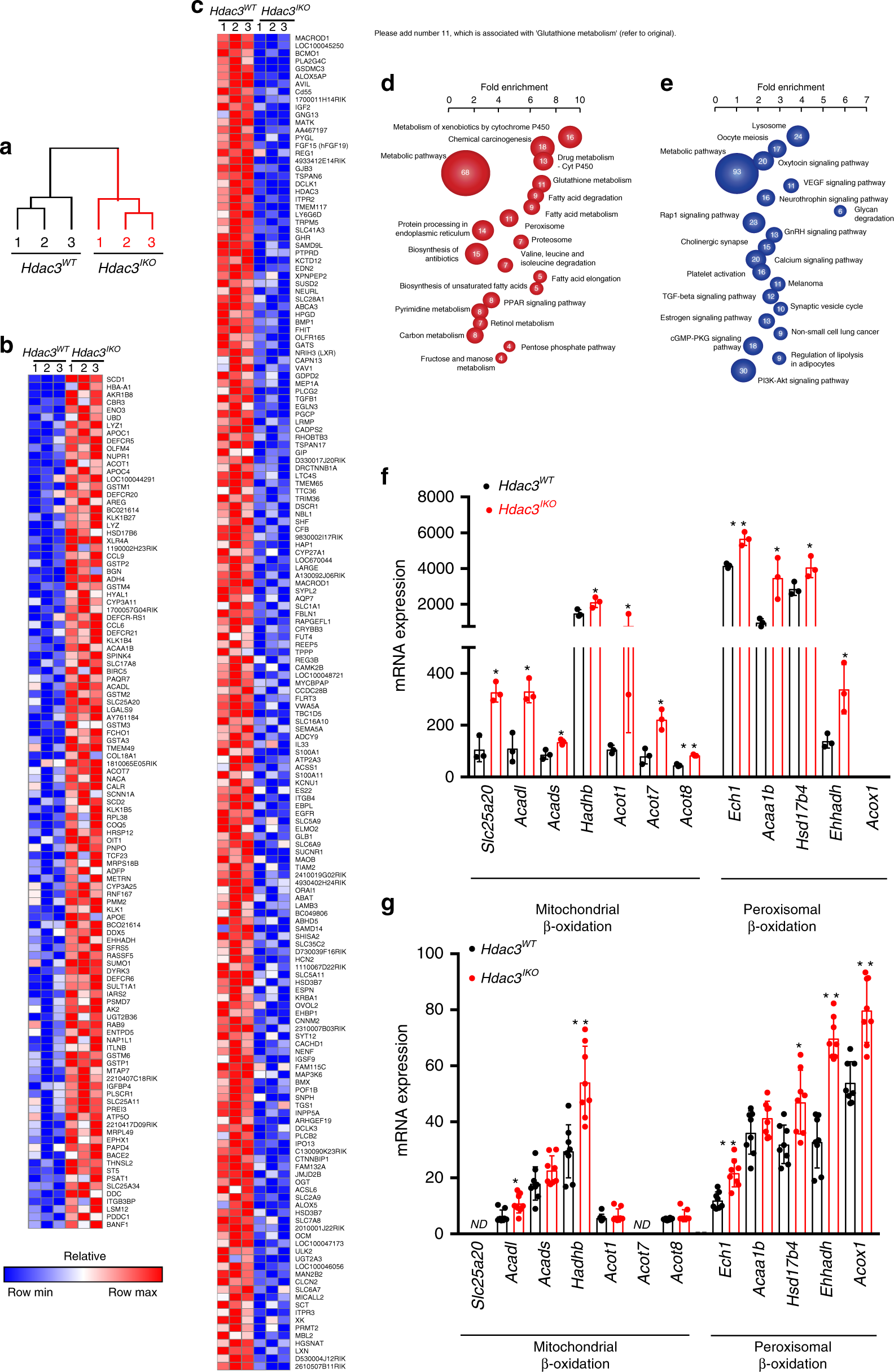
Deletion of intestinal HDAC3 induces fatty acid gene expression in enterocytes. Transcriptomic profiling of IECs isolated from 4–6-week-old Hdac3WT and Hdac3IKO mice fed a standard chow diet. a Unsupervised clustering of samples based on expression of all genes in IECs isolated from Hdac3WT and Hdac3IKO mice determined by illumina microarray analysis. b Genes upregulated and (c) genes downregulated in IECs isolated from Hdac3WT and Hdac3IKO mice. d, e Gene set enrichment analysis of transcripts differentially expressed between IECs isolated from Hdac3WT and Hdac3IKO mice. f mRNA and g corresponding protein expression of mitochondrial and peroxisomal β-oxidation genes in Hdac3WT and Hdac3IKO mice determined by transcriptomic (n = 3 per group) and proteomic profiling (n = 8 per group) using LC-MS/MS, respectively. ND not detected. In all cases, groups were compared using an unpaired t test, *P < 0.05, **P < 0.005.