Fig. 4

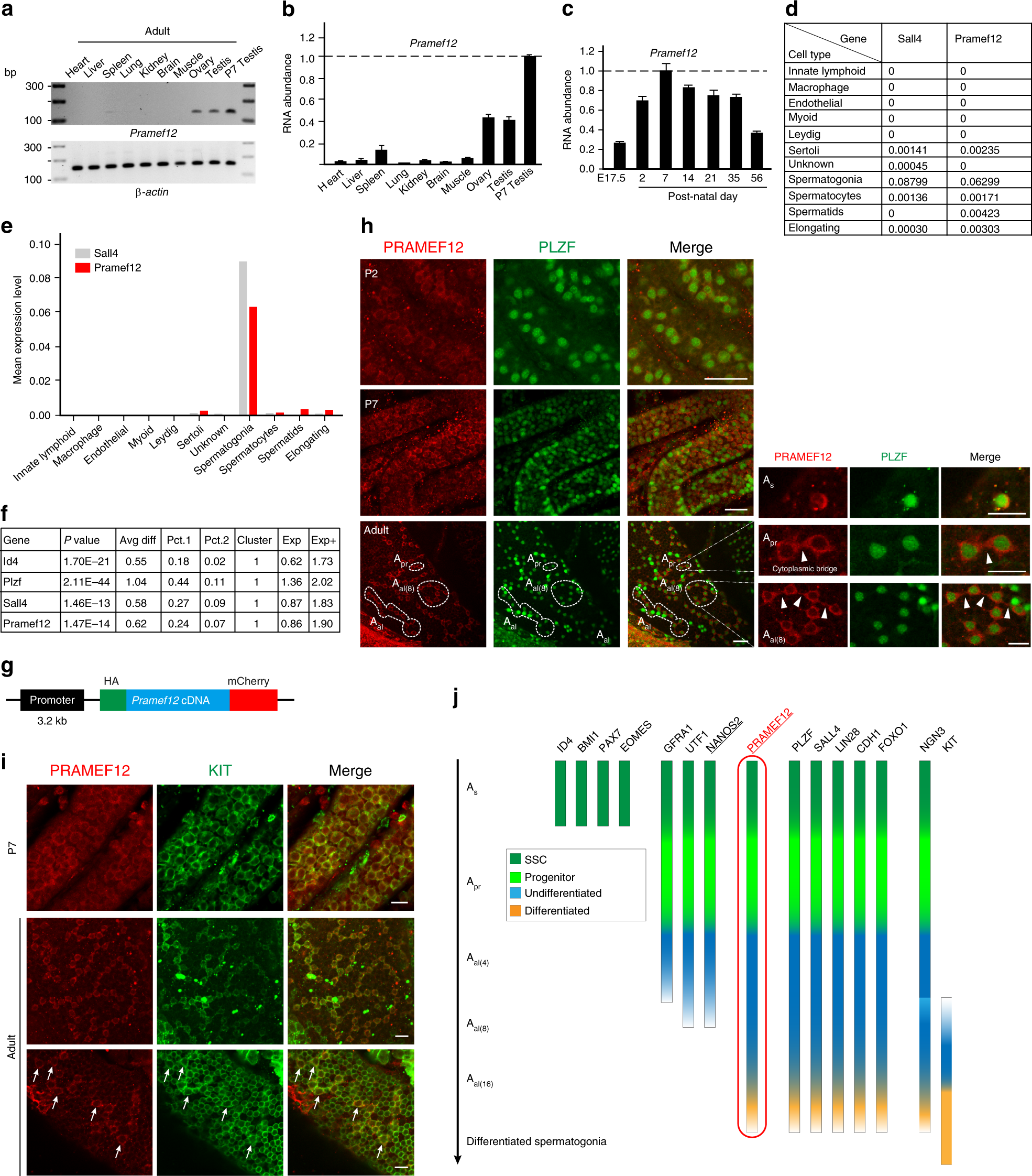
PRAMEF12 is specifically expressed in spermatogonia. a–c Abundance of Pramef12 transcripts in different adult tissues and P7 testes a, b and E17.5-P56 testes c was determined by RT-PCR a or qRT-PCR b, c using β-actin as a control. Molecular mass, left in a. The highest expression level of Pramef12 relative to β-actin was set to 1 in b, c. Mean ± s.d, n = 3 biologically independent samples per condition. d–f Analyses of the abundance of Pramef12 transcripts in 11 testicular cell types d, e and in cluster 1 of re-clustered germ cells f based on previously reported scRNA-seq data in adult mouse testes34. Numbers in d and the Y axis in e reflect the averaged UMIs detected in each individual cell. After re-clustering germ cells, Id4, Plzf, and Sall4 serve as positive controls and, like Sall4, Pramef12 was primarily enriched in the spermatogonial cluster 1, which corresponds to undifferentiated spermatogonia f. P value in f was obtained from the published scRNA-seq data34. Avg diff, log2-scale fold change. Percent of cells expressing gene in cluster 1 (Pct.1) or in non-cluster 1 cells (Pct.2). Exp and Exp + reflect mean expression of the marker in all cells of this cluster and in the marker-positive cells of this cluster, respectively. g Schematic representation of transgene expressing HAPramef12mCherry cDNA driven by the Pramef12 promoter (3.2 kb). h Whole-mount staining of P2, P7 and adult Pramef12HA/mCherry testes with antibodies to mCherry (left), PLZF (middle) and merged (right). Scale bar, 50 μm. Examples of As, Apr, and Aal undifferentiated spermatogonia in adult testes (dotted circles) and enlarged (right panels). Arrowheads, high-light cytoplasmic location. Scale bar, 20 μm. i Same as h for P7 and adult testes, but with antibodies to mCherry (left), KIT (middle) and merged (right). Arrows, high-light co-localization of the two markers. j The expression profile of intracellular molecular markers for male germline cells. Except for NANOS2 (underlined), PRAMEF12 (underlined, red) is unique in its cell type specificity and is largely enriched in undifferentiated spermatogonia. Representative of n = 3 a, h, i independent biological replicates with similar results per condition