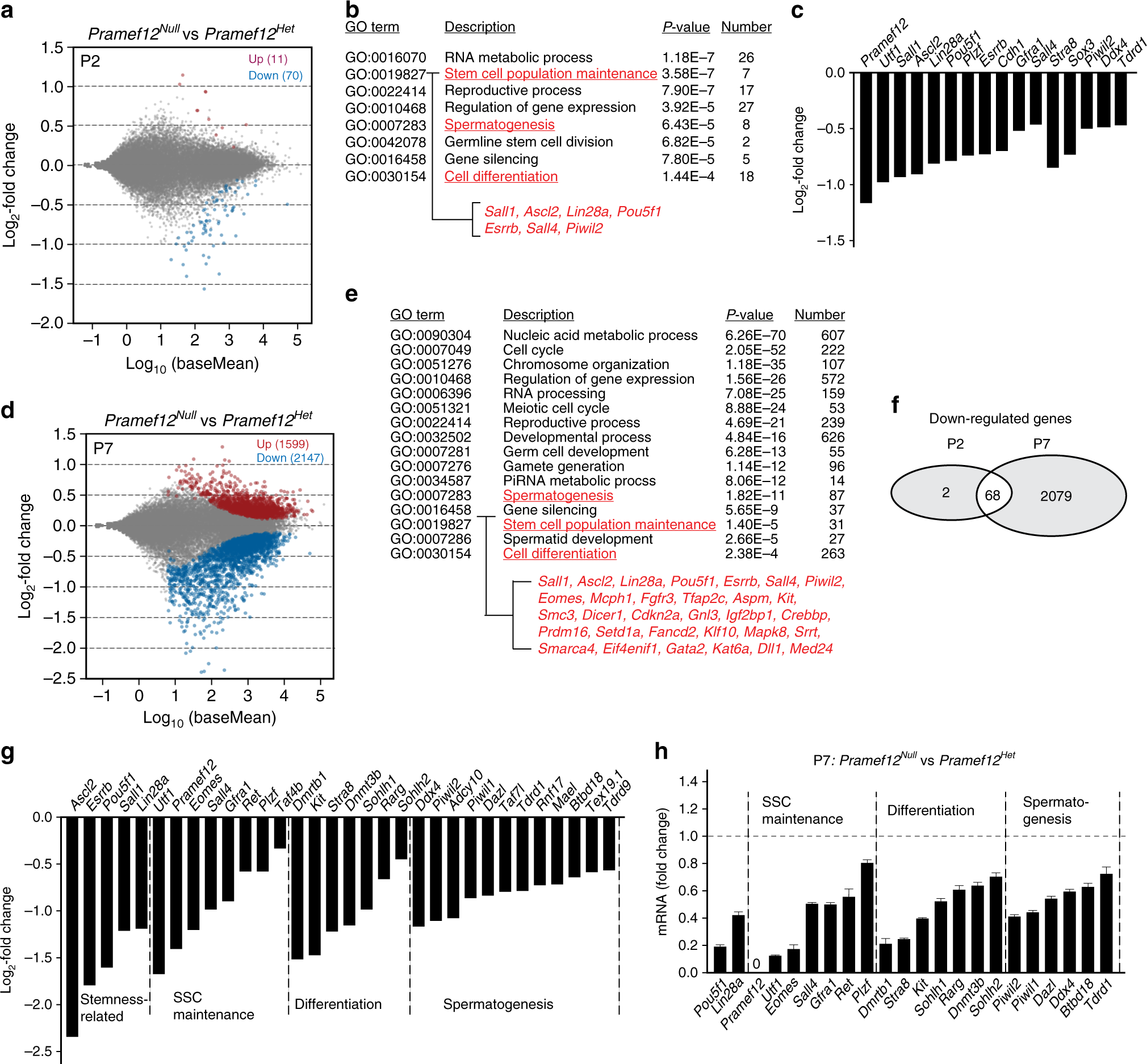
Fig. 7

Pramef12 deficiency alters expression patterns of spermatogenic genes. a MA plot (log ratio RNA abundance versus abundance) of RNA-seq data from Pramef12Null and Pramef12Het testes at P2. 11 genes and 70 genes were upregulated and downregulated, respectively, in Pramef12Null testes using adjusted P < 0.1 as the cut off. b Gene ontology of downregulated genes in P2 Pramef12Null testes. Genes that support stem cell population maintenance indicated in red text fly-out. GO terms were obtained by GOrilla analysis. P value was obtained from the data by GOrilla analysis. c Genes related to stem cell maintenance and differentiation that were significantly downregulated (log2-fold change) in P2 Pramef12Null testes. d Same as a, but at P7. In all, 1599 genes and 2147 genes were upregulated and downregulated in Pramef12Null testes, respectively. e Same as b, but at P7. P value was obtained from the data by GOrilla analysis. f Venn diagram depicting the overlap of downregulated genes determined at two developmental time points, P2 and P7. g RNA-seq results of selected transcripts (log2-fold change) related to SSC maintenance, differentiation and spermatogenesis that were significantly downregulated in P7 Pramef12Null testes. h Quantitative RT-PCR validation of downregulated genes involved in SSC maintenance, differentiation and spermatogenesis in Pramef12Null testes at P7. For comparison, the abundance (relative to β-actin) of each gene in Pramef12Het control mice was set to 1. Data are presented as mean ± s.d for n = 3 biologically independent samples per condition