Fig. 4
From: Interplay between α2-chimaerin and Rac1 activity determines dynamic maintenance of long-term memory

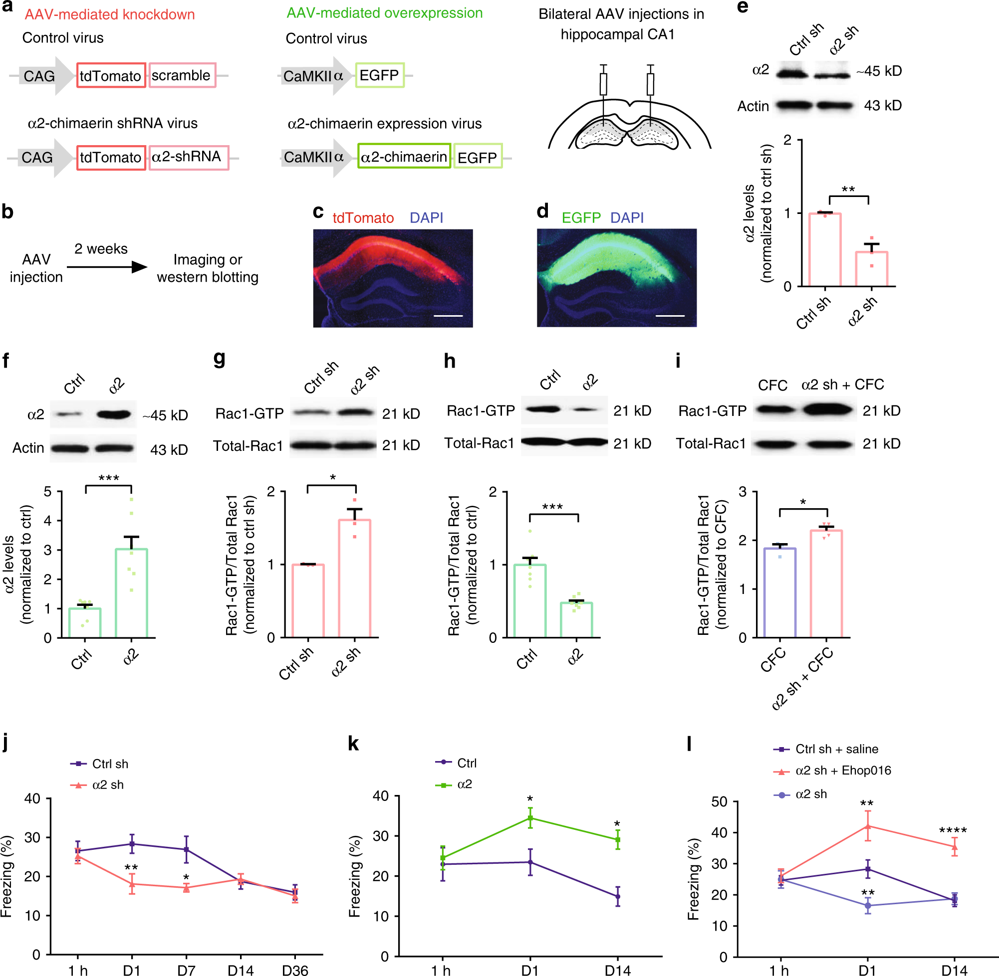
Interplay between synthesis of α2-chimaerin and Rac1 activity regulates dynamic memory maintenance. a Construction of AAVs and illustration of virus injection sites. b Experimental schedule. c, d Coronal section of the dorsal hippocampus with the viral injections and anti-nuclei (blue). Scale bar, 500 μm. Bilateral AAV injection in dorsal hippocampus results in specific expression of either tdTomato or EGFP in dorsal hippocampus. e–h Immunoblotting (top) and data (bottom) showing hippocampal α2-chimaerin and Rac1 activity in mice injected with AAV-α2 shRNA (α2 sh) or AAV-α2-chimaerin (α2), as well as their respective controls. *P < 0.05, **P < 0.01, and ***P < 0.001 (from unpaired t-test); n = 3, 3 mice (e, g), n = 7, 7 mice (f, h). i Immunoblotting (top) and data (bottom) illustrating hippocampal Rac1 activity of CFC mice and trained α2 sh (α2 sh + CFC) mice at 1 day after training. *P < 0.05 (from unpaired t-test); n = 3, 4 mice. j–l Time courses of freezing in the ctrl sh (AAV-ctrl shRNA), α2 sh, ctrl (AAV-ctrl), α2, ctrl sh with saline treatment (ctrl sh + saline), α2 sh with Ehop016 injection (α2 sh + Ehop016), and α2 sh groups. *P < 0.05, **P < 0.01, and ****P < 0.0001 (from two-way ANOVA); n = 7, 8, 15, 13, 11, 11, 16, 10, 9, 11 mice (j), n = 11, 13, 11, 13, 12, 7 mice (k), n = 3, 10, 10, 8, 12, 12, 5, 7, 9 mice (l). Data are presented as means ± SEM. Also see Supplementary Table 1.