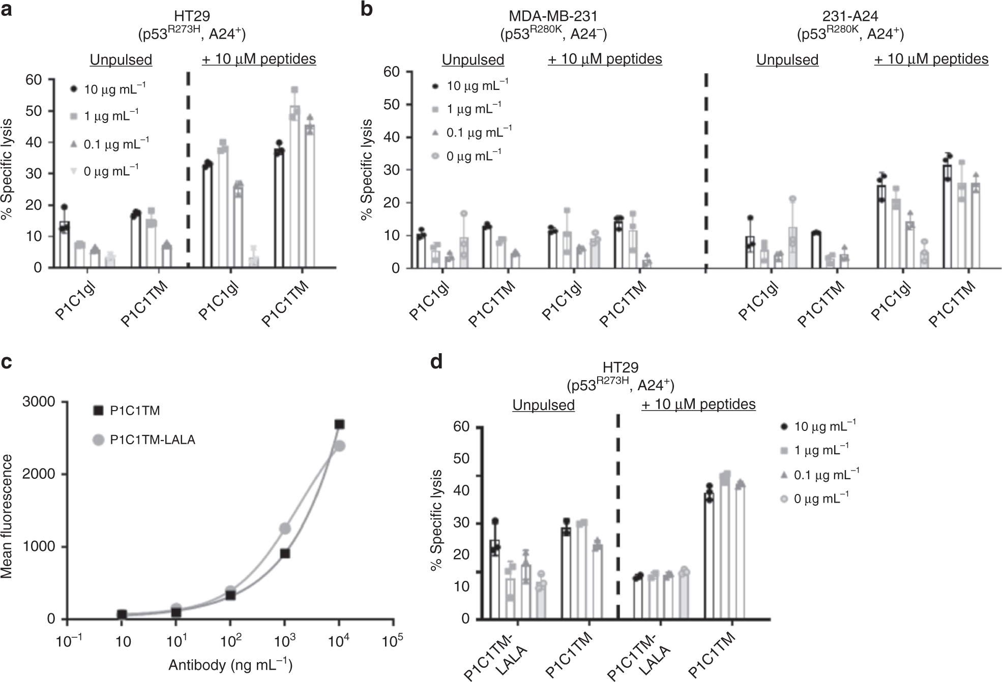
Fig. 5

P1C1TM mediates ADCC of target cells presenting high levels of p53125–134/A24 pMHCs. The ability of P1C1TM to mediate ADCC was assessed using a mutant p53-expressing HLA-A24+ colon carcinoma HT29 cells and b untransduced or HLA-A24-transduced MDA-MB-231. Target cells were incubated with a range of concentrations of P1C1TM and human PBMCs at an effector:target ratio of 15:1 and in the presence or absence of 10 μM exogenous p53125–134 peptides for 16 h. Cytotoxicity was determined by an LDH release assay. Comparison of P1C1TM and the mutant P1C1TM-LALA in their ability to c bind the target p53125–134/A24 pMHC and d mediate ADCC of HT29 cells was done. While the binding avidity between P1C1TM with wild-type Fc and the P1C1TM-LALA mutant with reduced binding to Fc receptor was identical, ADCC was significantly reduced with the P1C1TM-LALA. Data are mean of triplicates ± SEM. ADCC antibody-dependent cellular cytotoxicity.