Fig. 4
From: m6A in mRNA coding regions promotes translation via the RNA helicase-containing YTHDC2

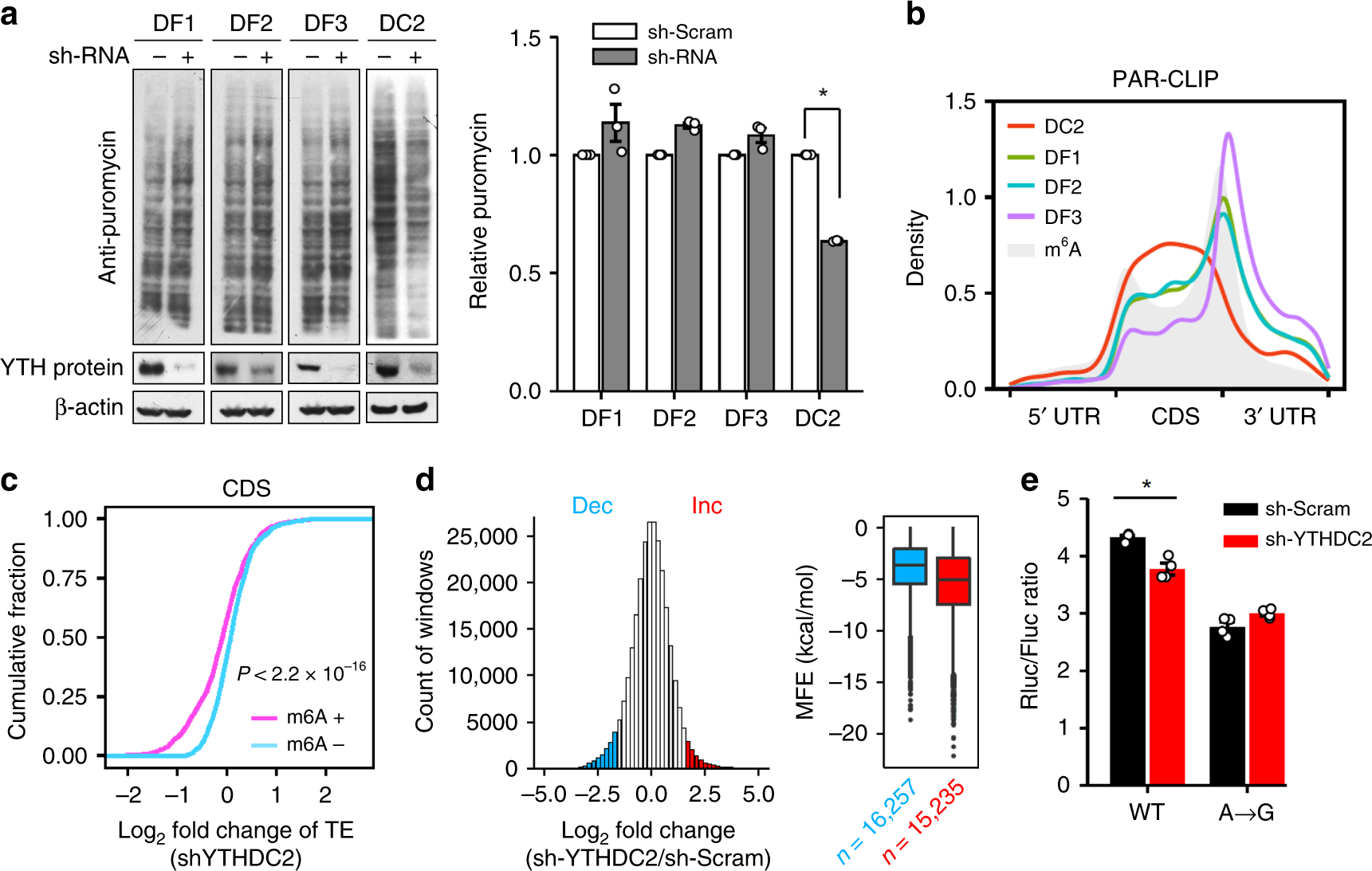
YTHDC2 promotes translation efficiency by acting on CDS m6A. a Puromycin labeling assay shows the global protein synthesis in HEK293 cells lacking each individual cytoplasmic m6A reader proteins. The right panel shows the quantitative results based on puromycin signals normalized with β-actin. Error bars, mean ± s.e.m.; t est, n = 3, *P < 0.05. DF1: YTHDF1, DF2: YTHDF2, DF3: YTHDF3, DC2: YTHDC2. b Distribution of the binding sites of cytoplasmic m6A reader proteins across the human transcriptome. All binding sites are identified from PAR-CLIP data sets obtained from HeLa cells. The distribution of m6A sites is shown as gray. c The fold change of translation efficiency upon YTHDC2 knockdown is plotted as accumulative fractions (Wilcox test, P < 2.2 × 10−16) for transcripts bearing CDS methylation (m6A+) or not (m6A−). Both groups have similar levels of basal TE. d A histogram shows the distribution of changes of regional ribosome density in response to YTHDC2 knockdown. A sliding window of 30 nt in length with a step of 3 nt are used to calculate the local ribosome density. Regions with <1/3-fold (Dec, blue) and >3-fold (Inc., red) changes are highlighted by color coding. The right box plot shows the predicted minimum folding free energy (MFE) for regions with <1/3-fold (Dec) and >3-fold (Inc.) changes (Wilcox test, P < 2.2 × 10−16). The median of MFE in each group is indicated by a center line, the box shows the upper and lower quantiles, whiskers shows the 1.5× interquartile range, and the outliers are indicated by points. e The ratio of Rluc/Fluc in transfected cells expressing wild type or mutant reporters, with or without YTHDC2 knockdown. Error bars, mean ± s.e.m.; Single-tailed t test, n = 4, *P < 0.05. Source data are provided as a Source Data file.