Fig. 2

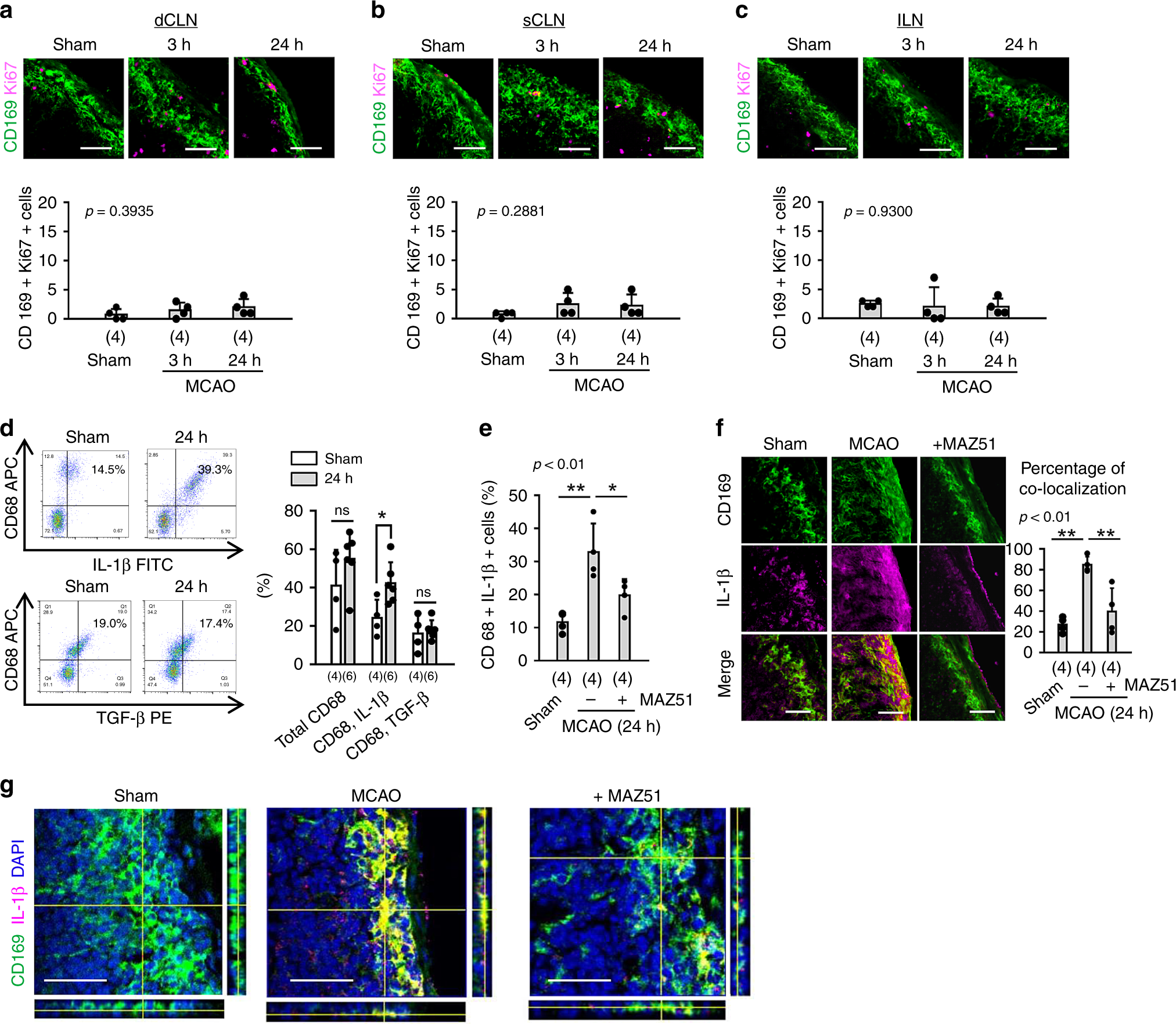
Macrophage activation in rat CLNs after stroke: a–c Male SD rats were subjected to 100 min of transient focal cerebral ischemia. Deep and superficial CLNs, and ILNs were collected and analyzed by immunohistochemistry. Lymph node resident CD169 positive macrophages co-labeling with Ki67 were identified as proliferating cells. Immunostaining showed that macrophage proliferation was slightly but not significantly increased in CLNs after focal cerebral ischemia (n = 4 biologically independent animals). Scale: 100 nm. One-way ANOVA followed by Fisher’s LSD test. d Inflammatory factors, including prototypical cytokines such as interleukin-1β (IL-1β) and transforming growth factor beta (TGF-β), were analyzed, by flow cytometry analysis, in CD68 positive macrophages. After stroke, IL-1β positive macrophages were increased in superficial CLNs, but TGF-β positive subsets did not change (Sham; n = 4, MCAO; n = 6 biologically independent animals). *P < 0.05 vs Sham, one-way ANOVA followed by Fisher’s LSD test. e Intracerebroventricular injection of MAZ51 (50 ng/5 µL) significantly reduced IL-1β positive macrophages (n = 4 biologically independent animals). *P < 0.05, **P < 0.01, one-way ANOVA followed by Fisher’s LSD test. f, g Immunohistochemistry confirmed that CD169 positive macrophages expressed IL-1β after focal cerebral ischemia and MAZ51 treatment reduced IL-1β positive macrophages in subcapsular sinus. Scale: 100 nm. All values are mean +/− SD.