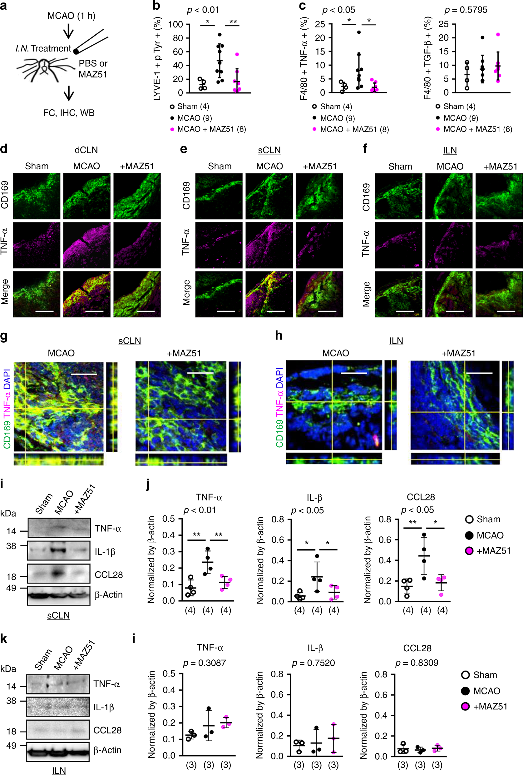
Fig. 4

Cervical lymphatic inflammation through VEGFR3 tyrosine kinase in mice after stroke: a Male C57BL6 mice were subjected to transient focal ischemia and, immediately after reperfusion the vehicle (PBS 10 µL) or MAZ51 (3 ng/10 µL) were injected into the nasal cavity. b MAZ51 treatment suppressed tyrosine phosphorylation in superficial CLN lymphatic endothelium at 72 h after focal ischemia (Sham; n = 4, MCAO; n = 9, MCAO + MAZ51; n = 8 biologically independent animals). *P < 0.05, one-way ANOVA followed by Fisher’s LSD test. c FACS analysis demonstrated that MAZ51 treatment significantly decreased pro-inflammatory TNF-α positive macrophages in superficial CLNs; no clear changes were noticed in TGF-β positive macrophages. *P < 0.05, one-way ANOVA followed by Fisher’s LSD test. d–f. Immunostaining revealed that CD169 positive macrophages increased TNF-α, while MAZ51 treatment decreased pro-inflammatory macrophages. Scale: 100 nm. g–h Confocal microscopy analysis demonstrated that TNF-α was highly co-localized with CD169 positive macrophages in the subcapsular sinus of superficial CLNs. MAZ51 treatment decreased the co-localization. TNF-α expression was not observed in ILN macrophages. Scale: 100 nm. i–l Western blot confirmed that TNF-α, IL-1β and CCL28 were significantly increased in post-stroke superficial CLNs. MAZ51 treatment reduced cytokine/chemokine expression (n = 4 biologically independent animals). ILNs weakly responded to focal cerebral ischemia as to TNF-α, IL-1β or CCL28 expression (n = 3 biologically independent animals). *P < 0.05, **P < 0.01, one-way ANOVA followed by Fisher’s LSD test. All values are mean +/− SD.