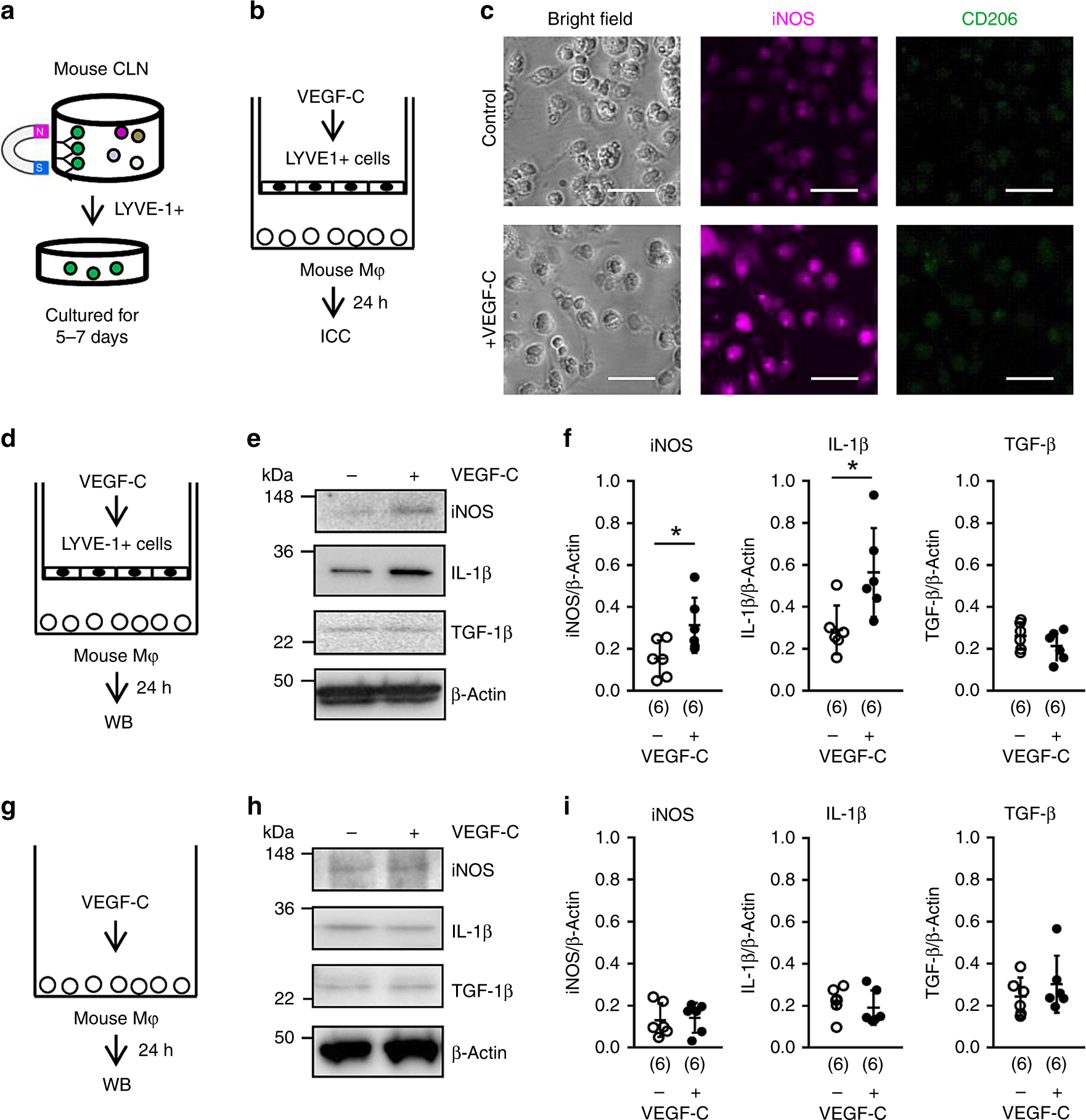
Fig. 5

Activated lymphatic endothelium upregulates pro-inflammatory macrophages in vitro: a LYVE-1 antibody-conjugated magnetic beads were used for lymphatic endothelial isolation using CLNs isolated from 4 mice. b VEGFR3 was activated by adding VEGF-C (10 ng/ml) to mouse CLN lymphatic endothelial cells for 24 h, then cells were co-cultured with mouse peritoneal macrophages for another 24 h and analyzed by immunostaining. c Immunostaining showed that the expression of iNOS (M1-like) was upregulated, but CD206 (M2-like) expression did not change. Scale: 50 nm. d–f Western blot confirmed that iNOS and IL-1β were upregulated, but TGF-β did not change. *P < 0.05, unpaired t-test. g–i VEGF-C (10 ng/mL) was directly added to macrophages for 24 h. Western blot confirmed that VEGF-C itself did not change macrophage iNOS, IL-1β, and TGF-β expressions (n = 6 biologically independent cells, n = 3 biologically independent experiments), unpaired t-test. All values are mean +/− SD.