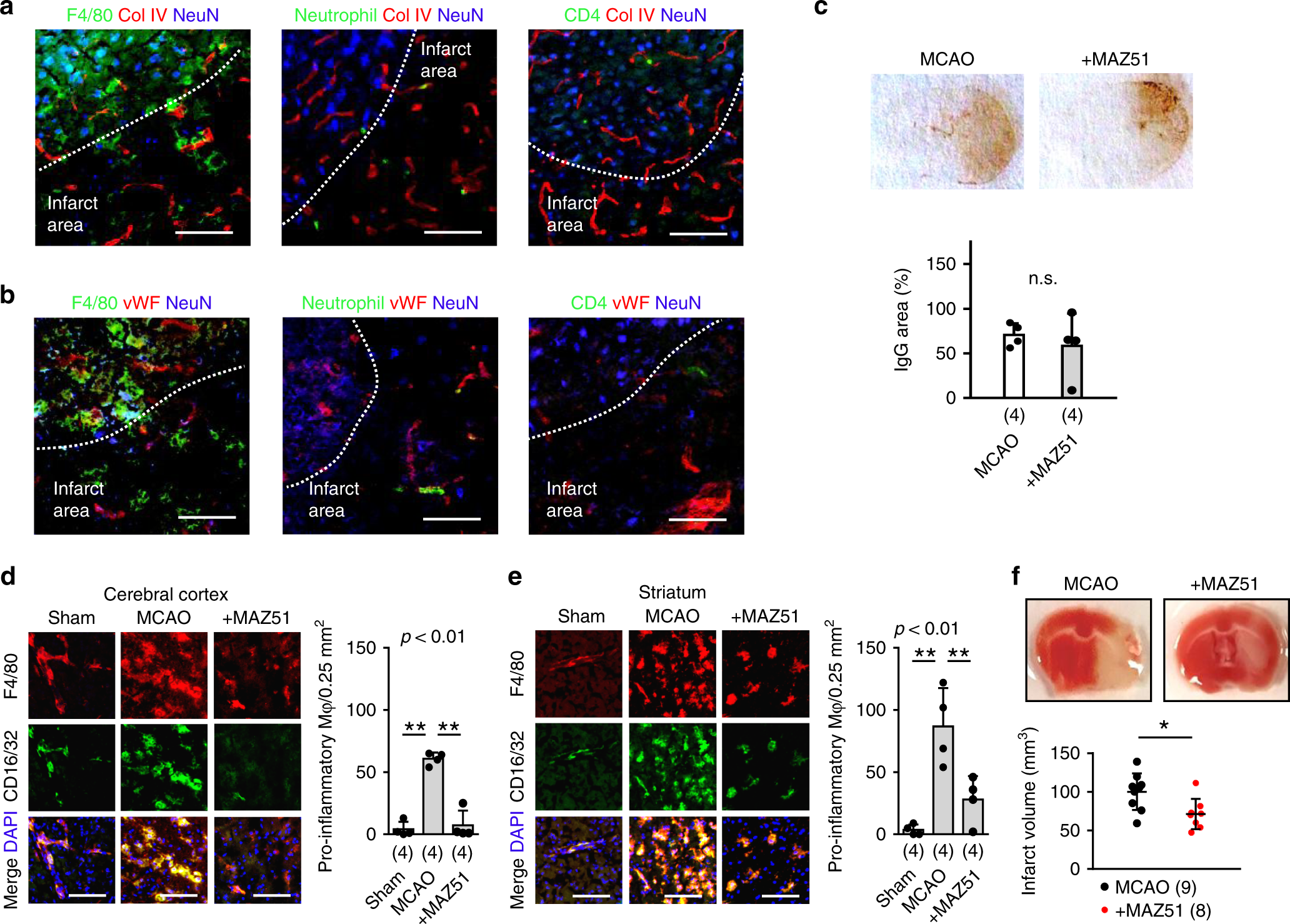
Fig. 6

Effects of blocking cervical lymphatic activation in brain infarct formation after stroke: a, b Male C57BL6 mice were subjected to transient focal ischemia. Neuronal staining with NeuN antibody and basal lamina staining with collagen IV (Col IV) antibody or endothelial staining with vWF antibody were conducted to provide visual landmarks for immune cell infiltration including monocytes/macrophages, neutrophils or T-cells. Immunohistochemistry confirmed that monocytes/macrophages and neutrophils were accumulated in the ischemic area and peri-infarct cortex. A few T-cells were infiltrated in the same area at 72 h after stroke. Scale: 100 nm. c The percentage of IgG leaked area after MCAO was assessed. MAZ51 treatment did not influence IgG leakage after focal ischemia (n = 4 biologically independent animals). unpaired t-test. d, e CD16/32 antibody was used to identify pro-inflammatory macrophage phenotype. At 72 h after focal ischemia, pro-inflammatory macrophages were accumulated in ipsilateral cortex (d) and striatum (e). Intranasal treatment with MAZ51 (3 ng/10 µL) significantly reduced pro-inflammatory macrophages (n = 4 biologically independent animals). Scale: 100 nm. **P < 0.01, one-way ANOVA followed by Fisher’s LSD test. f MAZ51 (3 ng/10 µL) significantly decreased cerebral infarction volumes at 72 h (MCAO; n = 8, MCAO + MAZ51; n = 9 biologically independent animals). Vehicle: 100.1 +/− 23.8 mm3, MAZ51: 71.2 +/− 19.7 mm3. *P < 0.05, unpaired t-test. All values are mean +/− SD.