Fig. 7

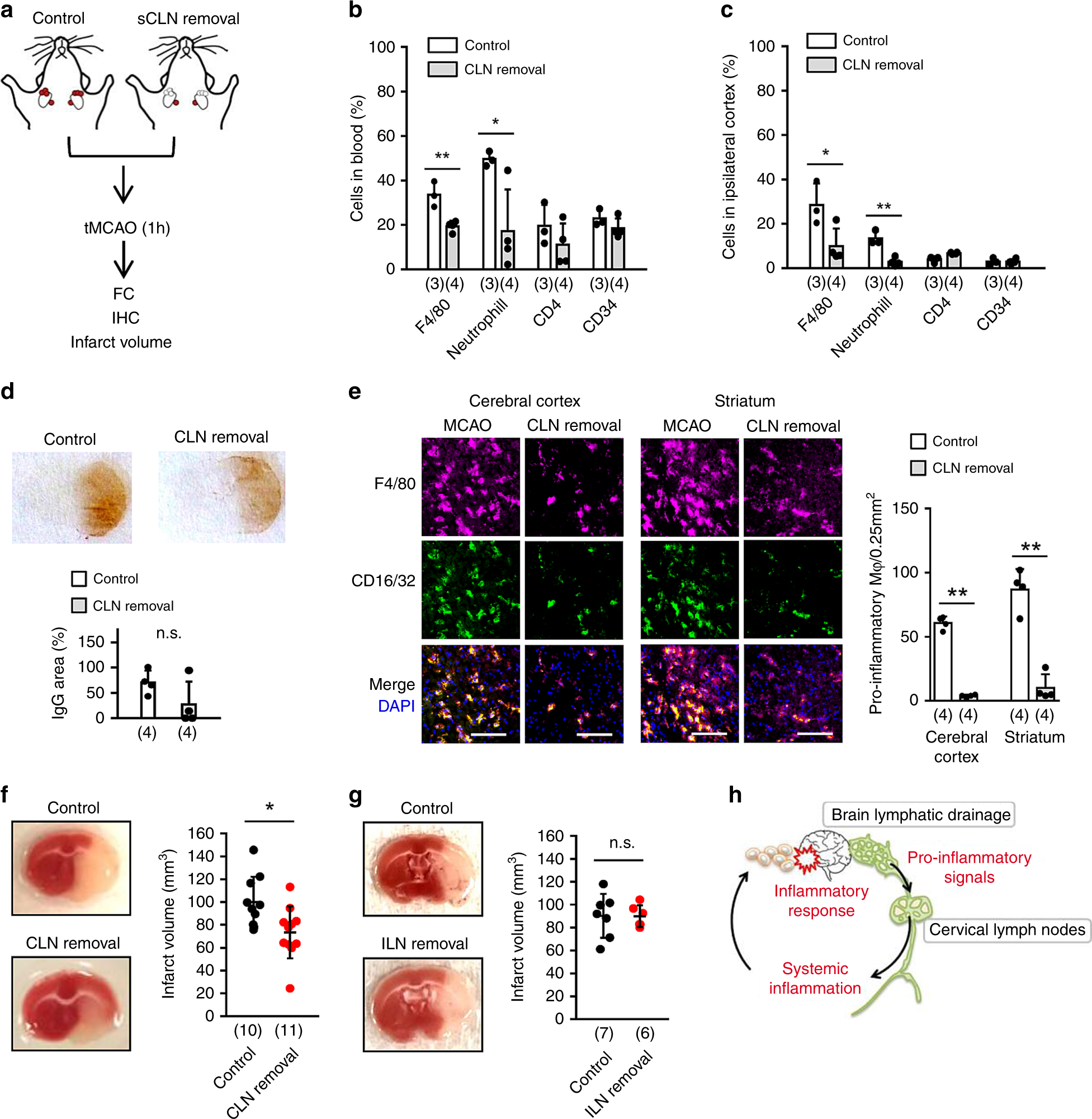
Superficial cervical node lymphadenectomy reduces brain damage after stroke: a Superficial CLNs were surgically removed from C57BL6 mice, then mice were subjected to transient 60 min focal cerebral ischemia. b, c Flow cytometry analysis demonstrated that accumulations of neutrophils and F4/80 positive monocytes/macrophages in both systemic circulation (b) and injured brain (c) were significantly reduced by superficial CLN removal (Control; n = 3, CLN removal; n = 4 biologically independent animals). *P < 0.05, **P < 0.01, one-way ANOVA followed by Fisher’s LSD test. d. Percentage of IgG leaked area in the ipsilateral hemisphere was assessed. CLN removal did not significantly influence IgG leakage after focal ischemia (n = 4 biologically independent animals). unpaired t-test. e CLN lymphadenectomy significantly decreased pro-inflammatory macrophages in ipsilateral cortex and striatum (n = 4 biologically independent animals), unpaired t-test. Scale: 100 nm. f CLN lymphadenectomy significantly reduced infarct volume at 72 h post-stroke (Control; n = 10, CLN removal; n = 11 biologically independent animals). Control: 99.9 + /− 22.3 mm3, CLN removal: 73.4 + /− 22.7 mm3. *P < 0.05, unpaired t-test. g Inguinal lymph nodes (ILN) lymphadenectomy did not decrease infarct volume at 72 h post-stroke (Control; n = 7, ILN removal; n = 6 biologically independent animals). Control: 90.2 +/− 19.1 mm3, ILN removal: 89.9 +/− 9.6 mm3, unpaired t-test. All values are mean +/− SD. h Schematic of the proposed brain-to-cervical lymph node pathway in the regulation of inflammatory response via VEGFR3 signaling after focal cerebral ischemia.